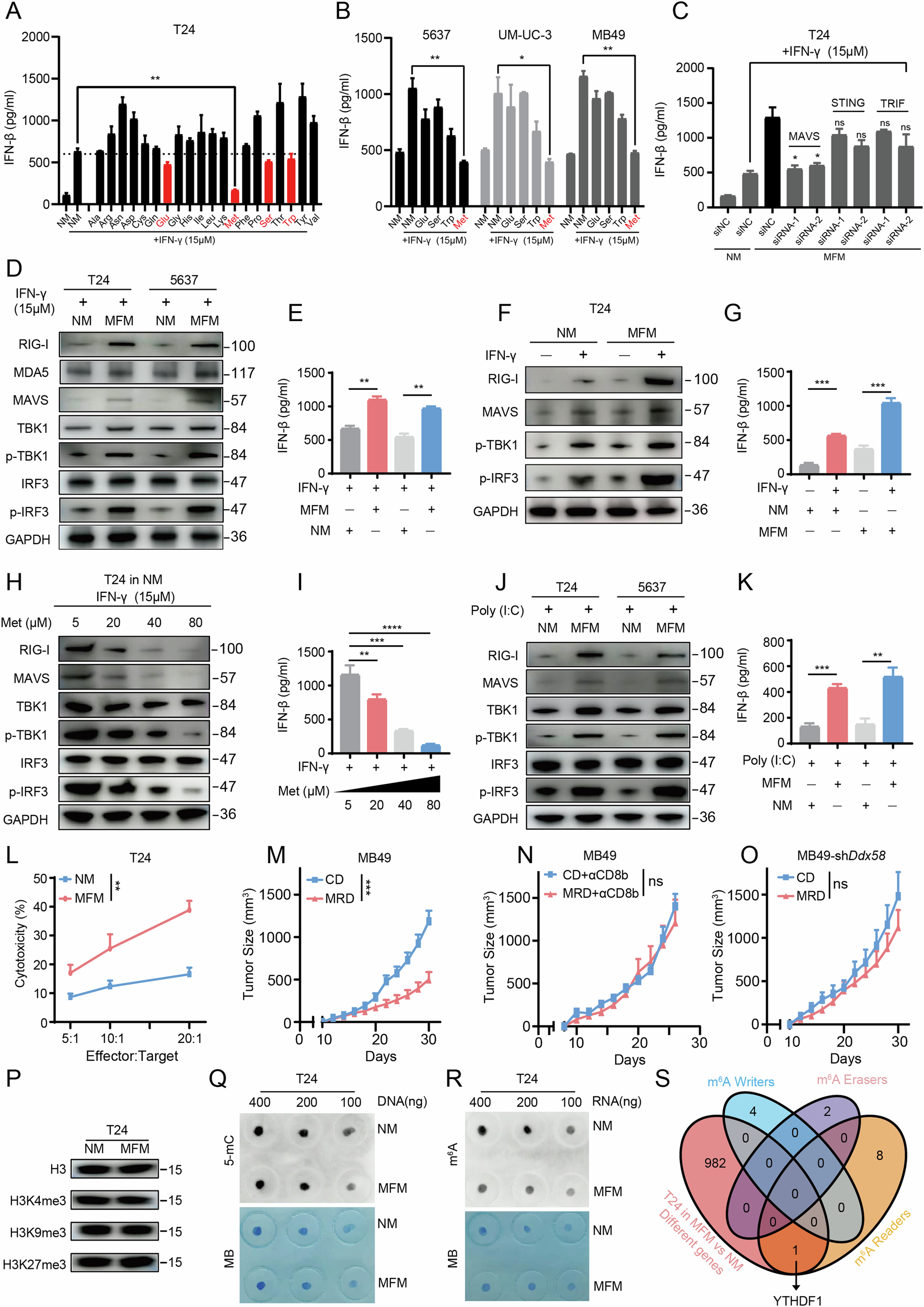
Fig. 1: Methionine alters antitumor immunity in bladder cancer via m6A methylation changes and type I interferon signaling.

A ELISA results showing the impact of adding 20 essential and non-essential amino acids to the culture medium on IFN-β release in T24 cells. B The effect of adding five specific amino acids to the culture medium on IFN-β release in 5637, UM-UC-3, and MB49 cell lines. C ELISA was used to measure IFN-β content in the supernatant after knockdown of specific genes and culturing in medium with or without methionine. Western Blot (D) and ELISA (E) detecting the expression of MAVS-related type I interferon pathway proteins and IFN-β content in the supernatant of T24 and 5637 cell lines after culturing in NM and MFM with IFN-γ treatment. Western Blot (F) and ELISA (G) detecting the expression of RIG-I-MAVS-related type I interferon pathway proteins and IFN-β content in the supernatant of T24 cells after culturing in NM and MFM with or without IFN-γ treatment. Western Blot (H) and ELISA (I) detecting the expression of RIG-I-MAVS-related type I interferon pathway proteins and IFN-β content in the supernatant of T24 cells after adding different concentrations of methionine. Western Blot (J) and ELISA (K) detecting the expression of RIG-I-MAVS -related type I interferon pathway proteins and IFN-β content in the supernatant of T24 cells after culturing in NM and MFM with poly (I:C) treatment. L LDH cytotoxicity assay detecting the percentage of cytotoxicity after co-culturing T24 cells with activated human PBMCs under NM and MFM conditions. M Tumor growth of MB49 in mice under CD and MRD feeding conditions. N Tumor growth of MB49 in mice under CD and MRD feeding conditions after administration of anti-CD8b antibody. O Tumor growth of MB49 in mice under CD and MRD feeding conditions after knocking down the Ddx58 gene in MB49 cells. P Western Blot detecting the expression levels of major histones and methylated histones in T24 cells under NM and MFM conditions. Q Dot Plot detecting the expression level of 5-mC in T24 cells under NM and MFM conditions. R Dot Plot detecting the expression level of m6A in T24 cells under NM and MFM conditions. S Venn diagram showing the intersection of differentially expressed genes and m6A-related molecules in T24 cells under NM and MFM conditions detected by RNA-seq. All p values are less than 0.05, indicating statistical significance. Error bars represent Mean ± SD. Three biologically independent experiments were performed. ns, P > 0.05, *P < 0.05, **P < 0.01, ***P < 0.001, ****P < 0.0001. NM normal Medium, MFM methionine free medium, CD complete diet, MRD methionine restricted diet.