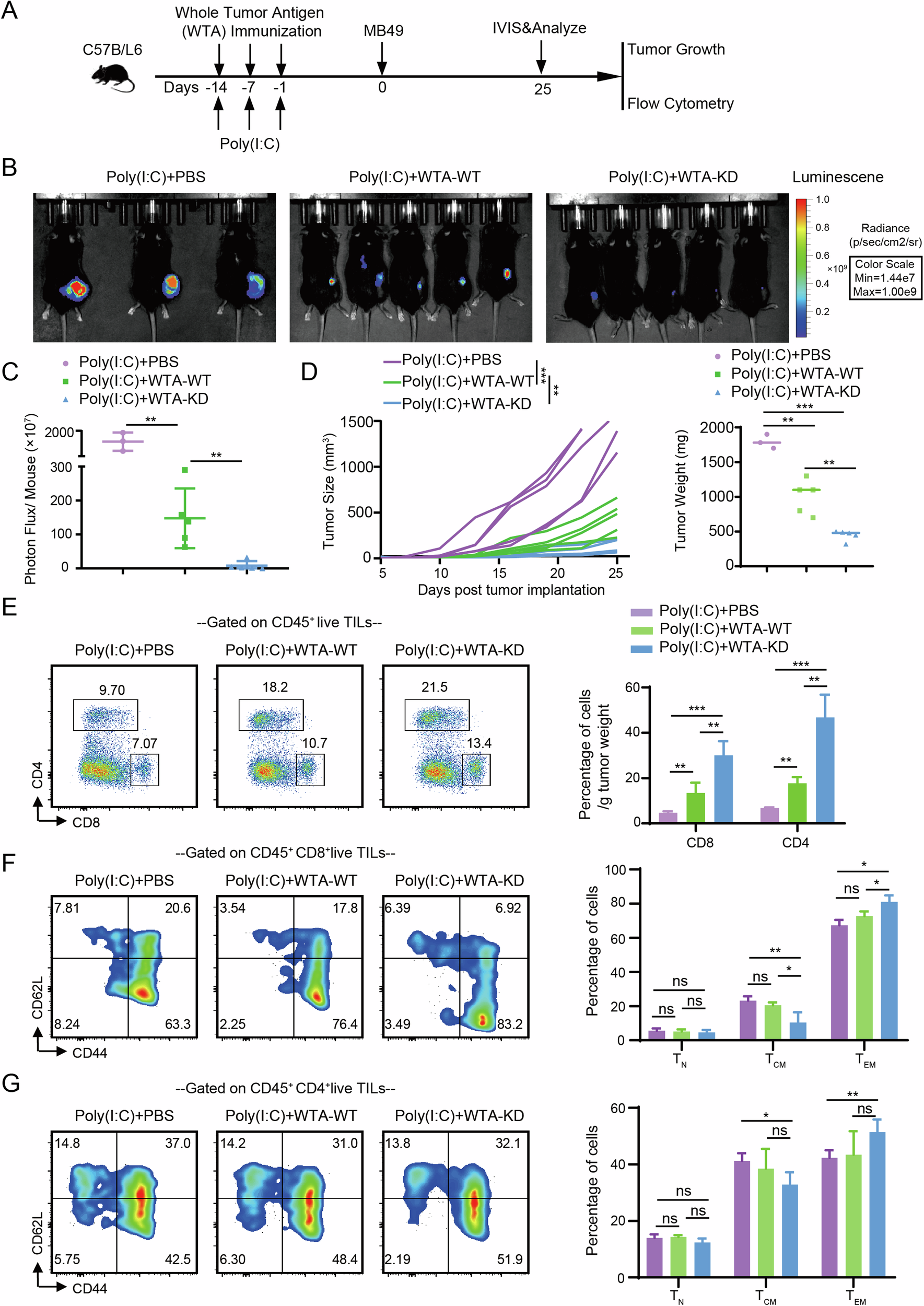
Fig. 4: Tumor-intrinsic YTHDF1 promotes MHC-I degradation and inhibits immune cell infiltration and differentiation.

A Experimental workflow diagram. B IVIS images showing tumor fluorescence intensity of mice in each treatment group at day 25. C Bar graph comparing tumor photon flux among different treatment groups. D Tumor growth curves and tumor weights of mice in each treatment group. E Representative flow cytometry plots and bar graphs depicting the proportions of CD4+ and CD8+ T cells infiltrating tumors per gram of tumor tissue in each treatment group. F Representative flow cytometry plots and bar graphs showing the differentiation status of CD8+ T cells infiltrating tumors in each treatment group. G Representative flow cytometry plots and bar graphs illustrating the differentiation status of CD4+ T cells infiltrating tumors in each treatment group. ns, P > 0.05, *P < 0.05, **P < 0.01, ***P < 0.001.