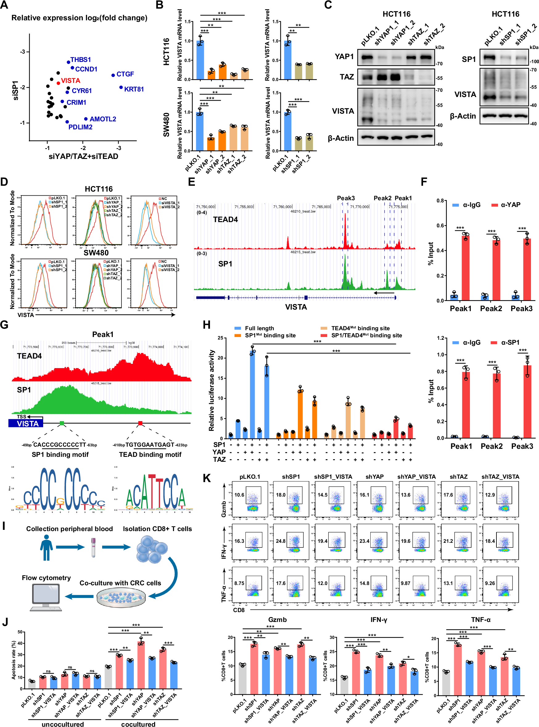
Fig. 5: VISTA is transcriptionally activated by the SP1-YAP/TAZ/TEAD4 complex in CRC.

A Scatter plot showing a set of genes differentially expressed by both SP1 knockdown and YAP/TAZ/TEAD knockdown in HCT116 cells (log2FC < -1, P < 0.05). B qPCR analysis of the VISTA mRNA level in HCT116 and SW480 cells with YAP, TAZ or SP1 knockdown. C Western blot analysis of the protein level of VISTA in HCT116 cells with YAP, TAZ or SP1 knockdown. D VISTA expression was detected by flow cytometry in HCT116 and SW480 cells with YAP, TAZ or SP1 knockdown. Knockdown of VISTA in HCT116 and SW480 cells by siRNAs was used as a positive control. E Genome browser view of TEAD4 (red) and SP1 (green) ChIP-seq tracks at the VISTA gene locus. F ChIP‒qPCR analysis of YAP (top) and SP1 (bottom) binding to the VISTA genomic locus in HCT116 cells. G Genome browser view of TEAD4 (red) and SP1 (green) ChIP-seq tracks of the promoter of VISTA. H The relative luciferase activities of the full-length, SP1-mutant and TEAD4-binding site-mutant VISTA promoters were detected in HEK293T cells transfected with the indicated plasmids. I Schematic representation of the coculture system of CRC cells and CD8+ T cells. J Cell apoptosis was analyzed by flow cytometry in SP1-, YAP- or TAZ-knockdown HCT116 cells cultured alone or cocultured with CD8+ T cells. K CD8+ T cells were cocultured with SP1-, YAP- or TAZ-knockdown HCT116 cells with or without VISTA overexpression for 48 h. Gzmb, IFN-γ and TNF-α expression was assessed via flow cytometry.