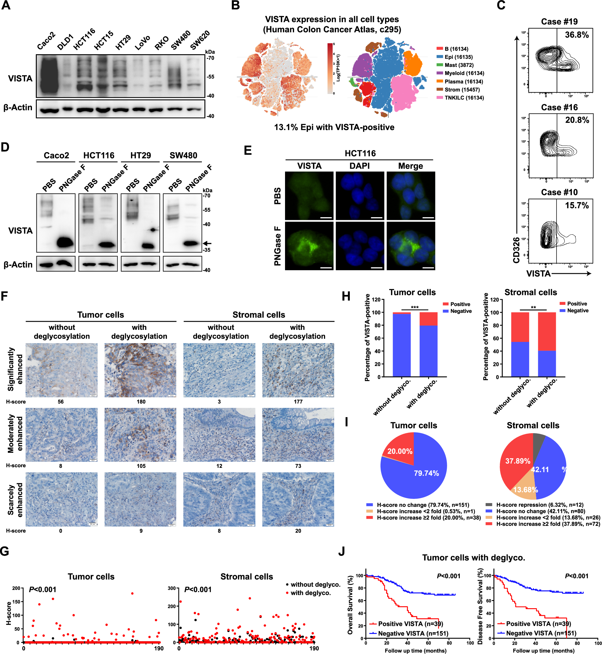
Fig. 6: Removal glycosylation enhances VISTA detection.

A Western blot analysis of the VISTA protein in a panel of CRC cell lines. B Single-cell analysis of VISTA mRNA expression in CRC tissues. C Flow cytometry analysis of VISTA protein expression in primary CRC tissues. Cells were gated for CD326 positivity to select epithelial cells, and the VISTA expression level was determined and analyzed in this subset compared to that in negative controls. D Lysates of CRC cell lines were processed with or without deglycosylation by PNGase F (5%) pretreatment and probed for VISTA expression by western blotting. The arrow indicates nonglycosylated VISTA. E VISTA expression was detected by immunofluorescence in HCT116 cells treated with or without deglycosylation by PNGase F (5%) pretreatment (scale bars = 5 μm). Representative images (F) and H-scores (G) of VISTA IHC staining of tumor cells and stromal cells in CRC tissues processed with or without deglycosylation by PNGase F (5%) pretreatment (scale bars = 20 μm). The percentage of VISTA-positive cells (H) and pie charts highlighting the fold change in the H-score (I) are shown. J K‒M plots of overall survival (left) and disease-free survival (right) of CRC patients stratified by the IHC signal intensity of VISTA in tumor cells. A CRC tissue array (TMA, n = 190) was subjected to deglycosylation by PNGase F (5%) pretreatment before regular IHC analysis.