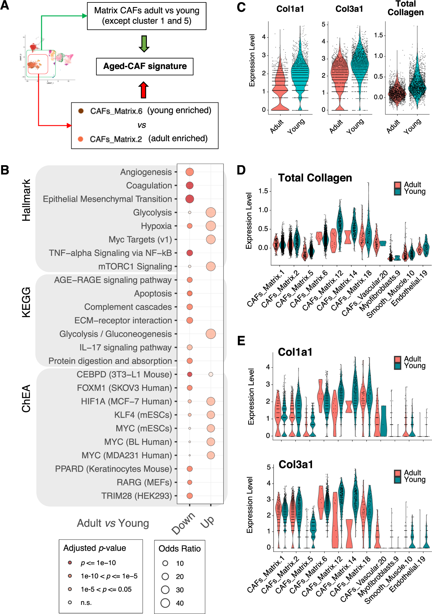
Fig. 4: Stromal TME cells show age-related, pro-tumorigenic features.

A Schematic showing how the transcriptional signature of aged CAFs was derived. B Bubble plot summarizing the results of functional enrichment analysis (using the hallmark gene sets, the KEGG pathways, and the ChEA regulons) of the up- and down-regulated genes in the aged-CAF signature in A. Size of the bubble proportional to the odds ratio; color-coded based on statistical significance of the enrichment (adjusted p-value; hypergeometric test). C Violin plots showing the expression of selected collagen genes (Col1a1 and Col3a1) or all collagen genes (total collagen) in single CAFs from the TME of either adult or young mice. D Violin plots showing the total collagen expression in single cells of selected clusters, split by age group of the recipient. E Same as D for Col1a1 and Col3a1.