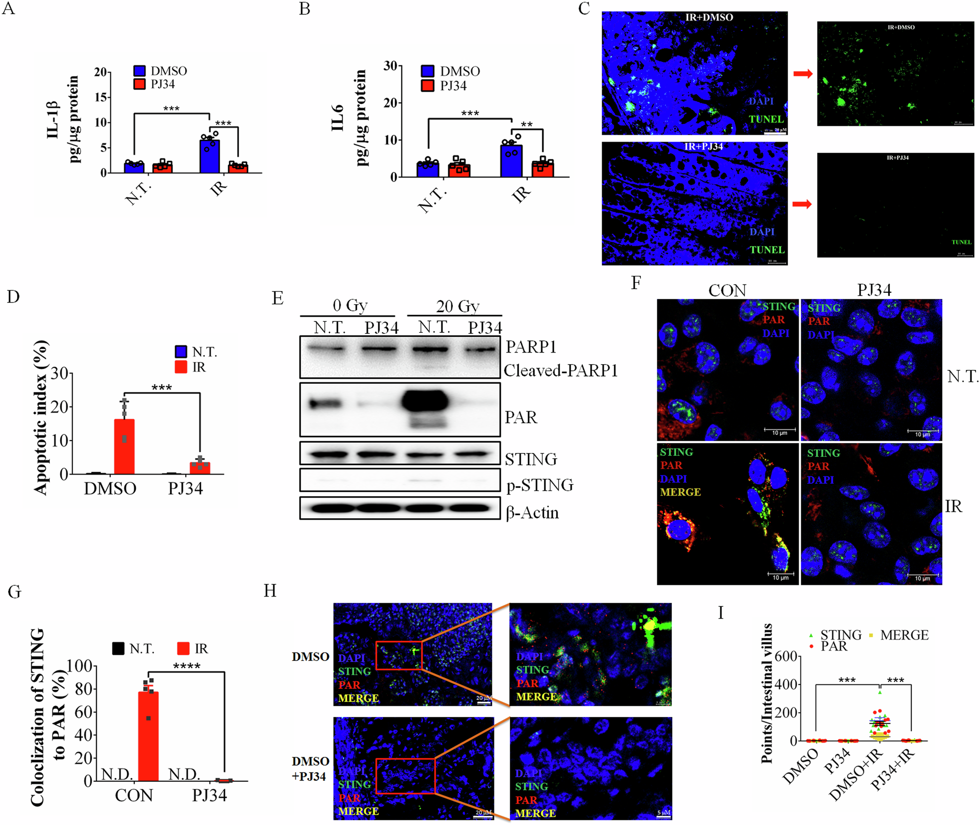
Fig. 5: A precise dosage of PJ34 could reduce small intestinal tissue damage and apoptosis.

A, B PJ34 blunts the intestinal expression of the proinflammatory cytokines IL-1β and IL-6 (ELISA) at 4 dpi after SBI. N.T., not treated. C TUNEL staining of the colons of C57BL/6 J mice treated with DMSO (control) or PJ34 (1 mg/kg) at 4 dpi. D Quantification of TUNEL signals in the intestines after SBI at 0 and 4 dpi. The apoptotic index was calculated by counting the TUNEL signals in 50 randomly selected crypts. The values are presented as the means ± SDs (n = 5 in each group). E PJ34 (3 μM) decreased PAR levels and reduced both cell apoptosis and the phosphorylation of STING. F, G The colocalization of STING and PAR in BMDMs after IR was repressed with 1 μg/ml PJ34. H STING-Alexa 488 and PAR-Alexa 647 staining of C57BL/6 J mouse intestines treated with DMSO (control) or PJ34 (1 mg/kg) at 4 dpi. I Quantification of the colocalization of STING-Alexa 488 and PAR-Alexa 647 in the intestine after SBI at 0 and 4 dpi. N. D., Not detected. The data are presented as the means ± SEMs (n = 5; two-way ANOVA; *, p < 0.05; ***, p < 0.001; ****, p < 0.0001).