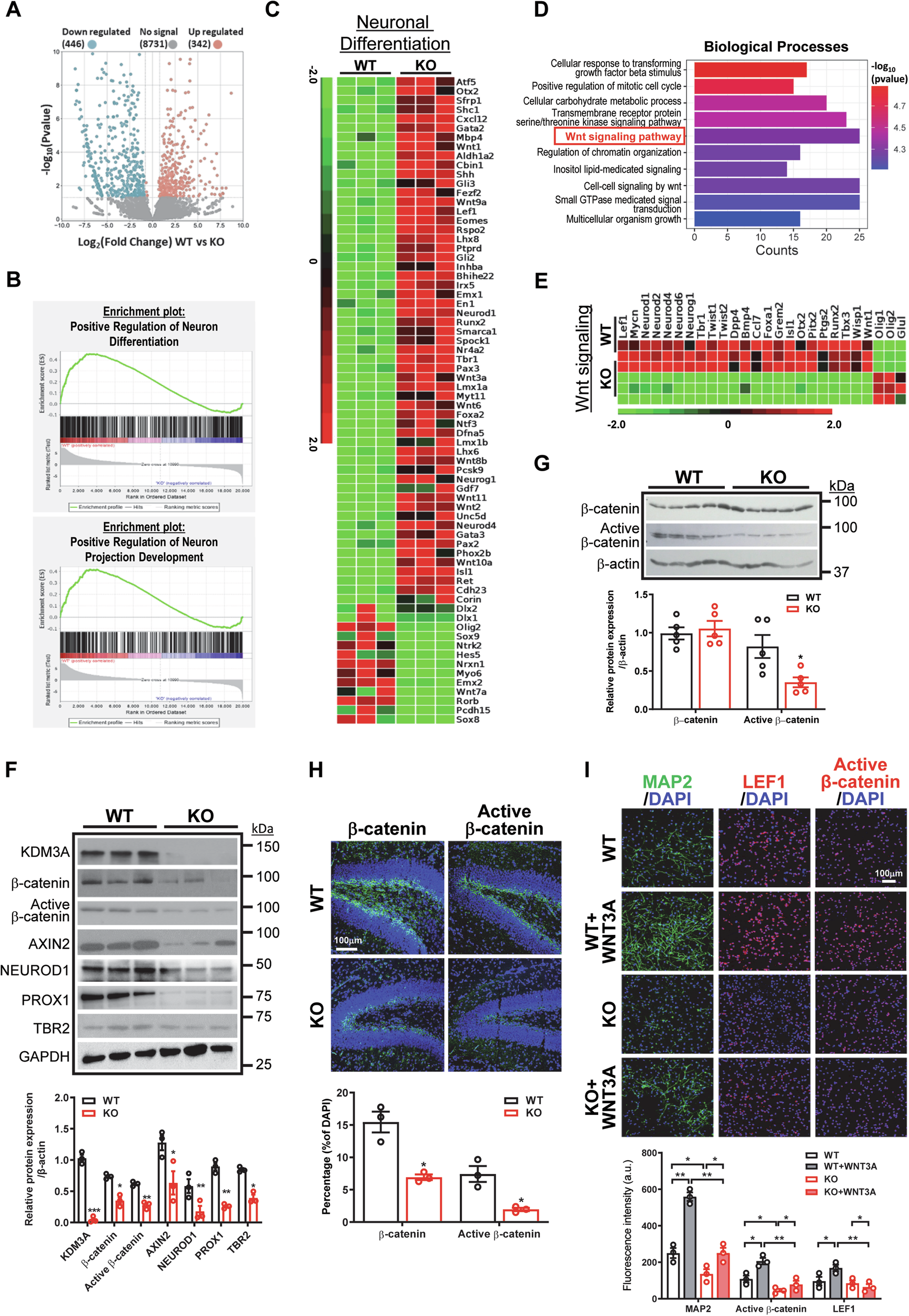
Fig. 4: KDM3A regulates the Wnt/β-catenin pathway in postnatal NSPCs and the hippocampus.

A The volcano plot illustrates differences in gene expression between WT and KO NSPCs. B Differentially expressed genes (DEGs) related to neuronal differentiation and neuron projection development (fold change > 1.5, FDR q-value < 0.05) were analyzed using gene set enrichment analysis (GSEA). C The heatmap displays DEGs from RNA-seq analysis related to neuronal differentiation, with green indicating downregulated genes and red indicating upregulated genes, as depicted in the color gradient on the left (fold change > 2, FDR q-value < 0.05) between WT and KO NSPCs. D Gene ontology analysis of biological processes highlights differentially expressed categories, including the Wnt signaling pathway. E The heatmap presents DEGs in the Wnt signaling pathway between WT and KO NSPCs, with green indicating downregulated genes and red indicating upregulated genes, as shown in the color gradient on the left (fold change > 2, FDR q-value < 0.05). F Representative western blot images demonstrate the expression levels of KDM3A and Wnt target genes in WT and KO NSPCs. Experiments were conducted in triplicate, and quantification is presented as mean ± SEM. Statistical significance was assessed using Student’s t test (indicated as *, **, and *** for p < 0.05, 0.01, and 0.001, respectively). G Representative western blot images reveal that active β-catenin level is reduced in the hippocampi of KO mice compared to WT mice at postnatal day 30 (PN30). Quantification data are presented as mean ± SEM (n = 5), with statistical significance determined by Student’s t test (indicated as * for p < 0.05). H Immunofluorescent images show that β-catenin and active β-catenin expression is significantly downregulated in the hippocampi of KO mice compared to WT mice at postnatal day 14 (PN14). The experiments were repeated at least three times, with quantification data represented as mean ± SEM (n = 3). Statistical significance was determined by Student’s t test (indicated as * for p < 0.05). I Immunofluorescent images indicate that Wnt-induced neuronal differentiation is impaired in KO NSPCs. WT and KO NSPCs were treated with WNT3A (20 ng/ml) for 7 days in neuronal differentiation media. The experiments were repeated at least three times, and quantification data are presented as mean ± SEM. Statistical significance was determined by one-way ANOVA followed by Tukey’s post-hoc test (indicated as * and ** for p < 0.05 and 0.01, respectively).