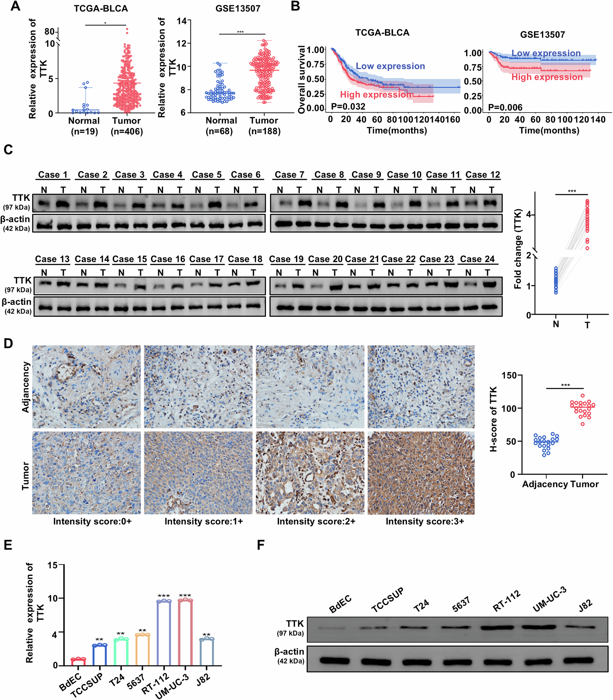
Fig. 1: TTK is upregulated in BC and associated with poor prognosis.

A Relative expression of TTK in normal bladder tissues and tumor tissues in the TCGA BLCA and GSE13507 datasets. B Kaplan–Meier survival curves showing the overall survival of patients with low and high TTK expression from the TCGA BLCA and GSE13507 datasets. C Western blot analysis of TTK expression in BC tissues and adjacent normal tissues (n = 24). Densitometric and statistical analysis. D Immunohistochemical staining showing TTK expression levels in BC tissues and corresponding adjacent tissues (original magnification, ×400), quantitatively rated using histochemical scoring (n = 20). (E and F) TTK mRNA and protein expression levels in BC cell lines (TCCSUP, T24, 5637, RT-112, UM-UC-3, and J82) and the primary bladder epithelial cell line BdEC as detected by qRT-PCR (E) and Western blot (F). Data are expressed as mean ± SD from three independent experiments. *P < 0.05; **P < 0.01; ***P < 0.001.