Fig. 3: DEPTORS275A promotes EGFR degradation via proteasome.
From: DEPTOR suppresses lymphomagenesis by promoting EGFR degradation via HUWE1 E3 ligase

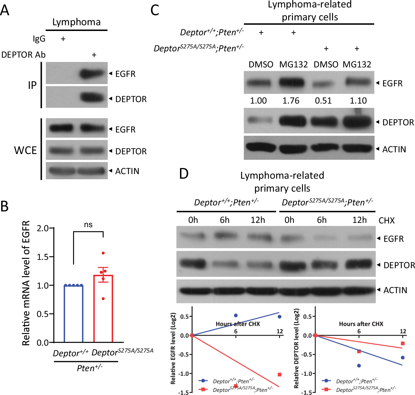
A DEPTOR binds to EGFR in lymphomas. The lymphomas from Deptor+/+;Pten+/− mice were lysed and subjected to immunoprecipitation (IP) with anti-DEPTOR Ab, followed by IB with indicated Abs. WCE: whole cell extracts. B DEPTORS275A has no effect on EGFR mRNA levels. The lymphomas from five pairs of mice with indicated genotypes were harvested for qRT-PCR analysis. mean ± S.E.M; n = 5; ns: not significant. C MG132 blocks EGFR reduction in DeptorS275A/S275A;Pten+/− lymphoma-related primary cells. Cells derived from lymphomas from two pairs of mice with indicated genotypes were treated with MG132 for 6 h before being harvested for IB analysis. The band density was quantified by ImageJ and expressed as the relative gray value (compared with cells from Deptor+/+;Pten+/− treated with DMSO) below the band. D DEPTORS275A shortens the protein half-life of EGFR. Cells derived from lymphomas from paired mice with indicated genotypes were treated with CHX for various time periods and then harvested for IB analysis (top). The band density was quantified by ImageJ, and the decay curves are shown (bottom).