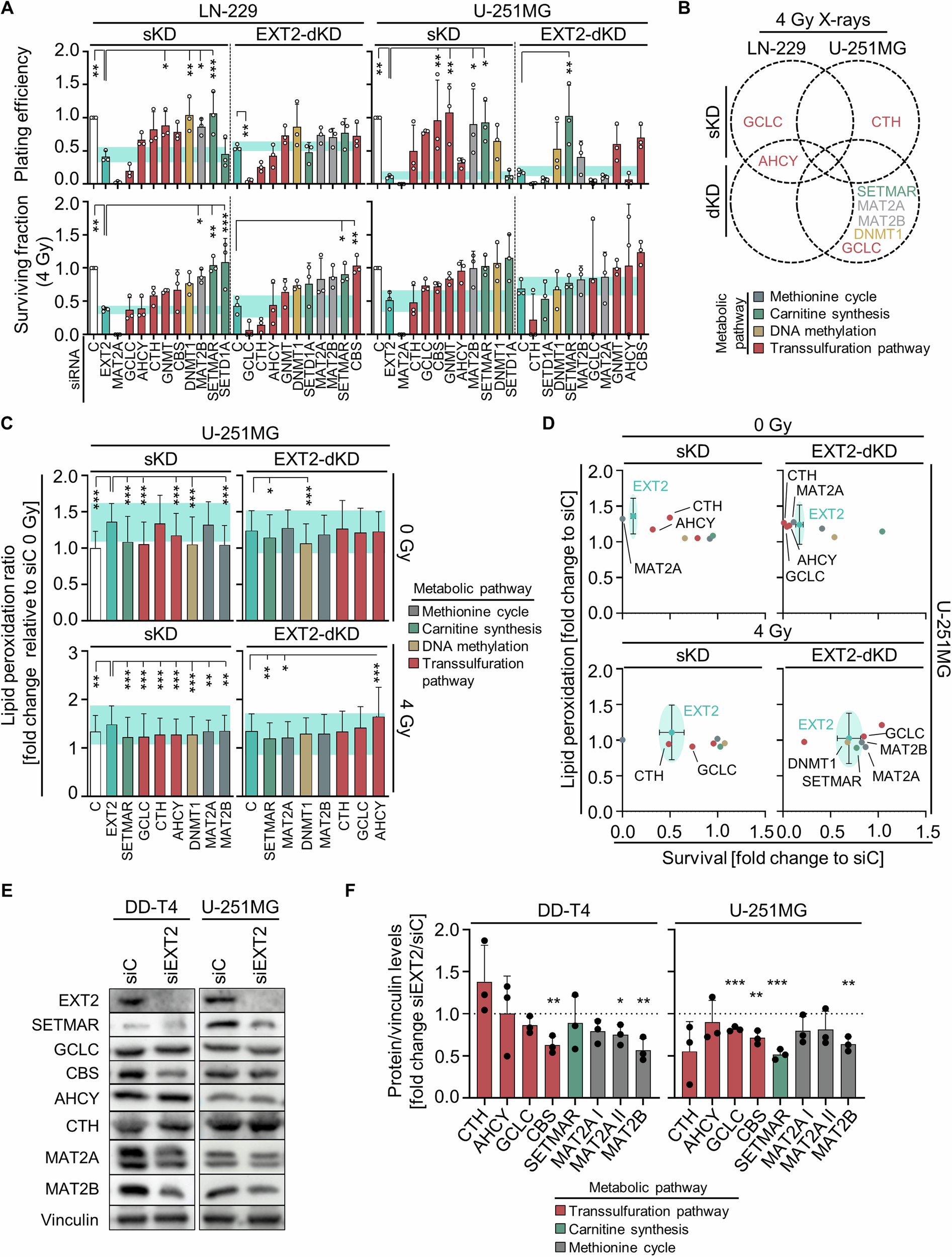
Fig. 7: Depletion EXT2 modulates SAM and transsulfuration pathway enzymes.

A Plating efficiency and clonogenic radiation survival upon single and EXT2-combined double knockdowns of indicated enzymes relative to siC. B Venn diagram summarizing the effects measured in A. C Lipid peroxidation levels in unirradiated and irradiated U-251MG cells upon single and EXT2-combined double depletion of indicated enzymes. D Correlation of clonogenic survival and lipid peroxidation as shown in C and A. E Western blotting from whole cell lysates to evaluate changes in the levels of the corresponding enzymes upon EXT2 depletion in DD-T4 and U-251MG GBM models (vinculin served as loading control). Cropped images display representative protein bands. F Densitometry analyses from E, illustrating the effect of EXT2 knockdown as a fold change values of enzyme/vinculin levels normalized to siC. Data are shown as mean ± SD (n = 3) and analyzed by one-way ANOVA (*p < 0.05; **p < 0.01; ***p < 0.005).