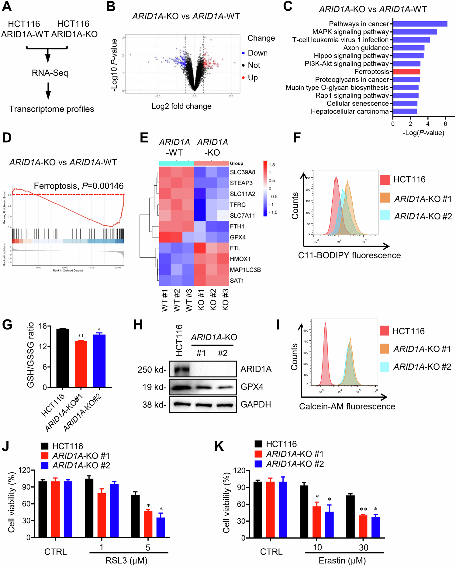
Fig. 3: Knocking out ARID1A activates the ferroptosis signaling pathway.

A Schematic illustration of RNA-seq contrasting with HCT116-WT and HCT116 ARID1A-KO cells. B volcano plot depicting the results of the RNA-Seq study. C Top 12 enrichment scores of KEGG pathway enrichment analysis. D GSEA analysis on ARID1A-KO vs. ARID1A-WT samples of the ferroptosis gene set. E The heat map data showed gene expression alteration of ferroptosis-correlated molecules after ARID1A knock out including GPX4, SLC7A11, FTH1, HMOX1, and so on. F Lipid peroxidation level was detected in HCT116-WT and two HCT116 ARID1A-KO clones with C11-BODIPY (581/591). G The ratio of GSH with GSSG in HCT116 and HCT116 ARID1A-KO cells was detected. H GPX4 expression level was detected with western blot analysis in HCT116-WT and two HCT116 ARID1A-KO clones. I Cellular labile iron pool (LIP) was detected by calcein-AM reporter in in HCT116-WT and two HCT116 ARID1A-KO clones. HCT116-WT and two HCT116 ARID1A-KO clones were treated with ferroptosis inducers RSL3 (J) and Erastin (K) for 72 h. The cell viability was determined by Alamar Blue assay. Error bars represent s.d. ANOVA P value < 0.01.