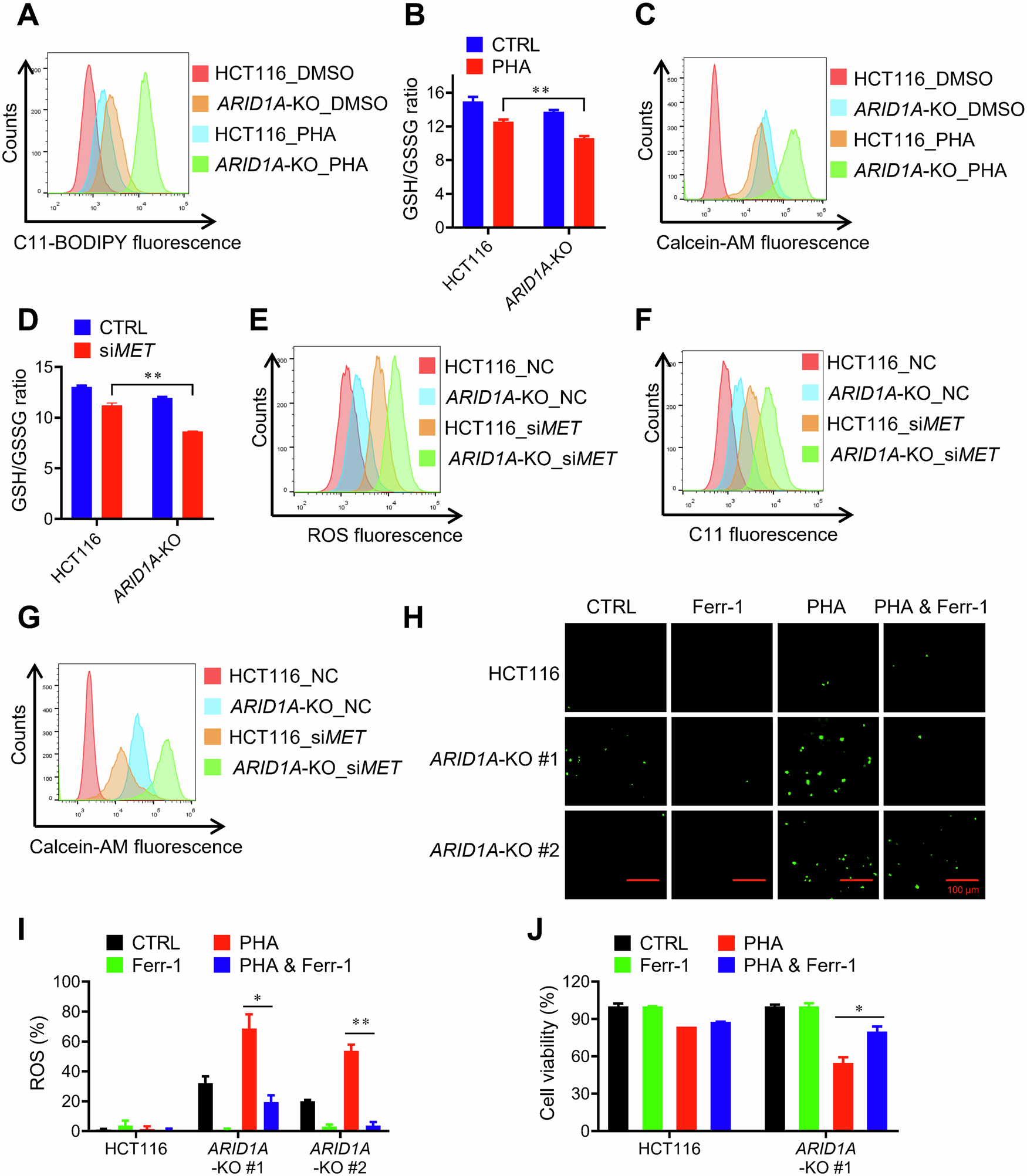
Fig. 4: Synthetic lethality is ferroptosis pathway dependent.

A HCT116-WT and HCT116 ARID1A-KO cells were treated with or without PHA for 72 h. Lipid peroxidation level was conducted with C11-BODIPY assay. B c-MET inhibition reduced the ratio of GSH/GSSG in HCT116 and HCT116 ARID1A-KO cells. C PHA treatment raised iron accumulation, especially in ARID1A-KO cells. D Transfection with 100 μM siMET for 48 h reduced the ratio of GSH with GSSG in HCT116 and HCT116 ARID1A-KO cells. Transfection with 100 μM siMET for 48 h raised ROS intensity (E) lipid peroxidation (F) and iron accumulation (G) in HCT116 and HCT116 ARID1A-KO cells. H, I HCT116 and HCT116 ARID1A-KO cells were treated with or without 4 μM PHA, and 20 μM ferrostatin-1 (Ferr-1) for 72 h, and ROS intensity was analyzed with fluorescence. The fluorescence intensity was calculated with Image J software. Scale bars, 100 μm. J HCT116 and HCT116 ARID1A-KO cells were treated with or without 4 μM PHA, 20 μM Ferr-1 for 72 h. The cell viability was determined by Alamar Blue assay. Error bars represent s.d. from three independent experiments. ANOVA P value of <0.001.