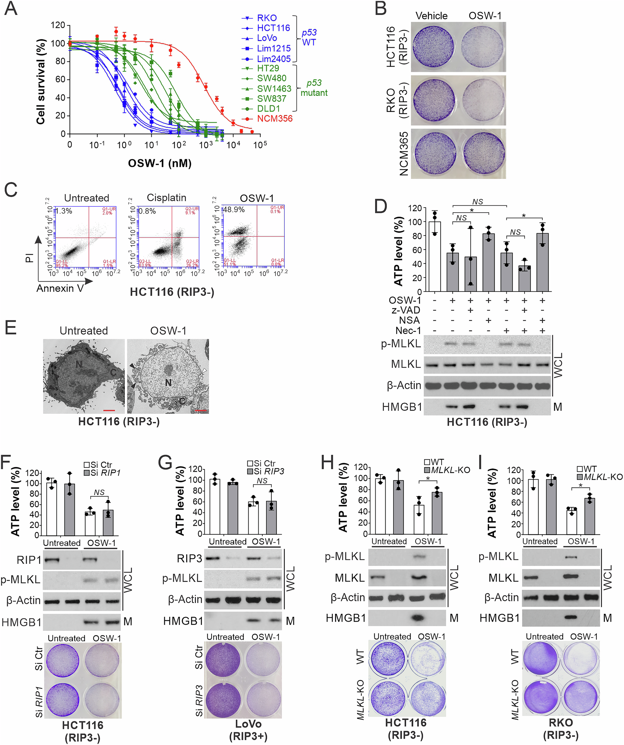
Fig. 1: OSW-1 induces RIP1/RIP3-independent necroptosis in CRC cells.

A MTS analysis of indicated CRC cell lines and NCM356 normal colonic epithelial cells treated with OSW-1 at indicated concentrations for 48 h. B Crystal violet staining of RIP3- HCT116 and RKO cells and NCM356 cells treated with OSW-1 (0.5 nM) for 24 h. C HCT116 cells treated with OSW-1 as in (B) were analyzed by Annexin V/PI staining followed by flow cytometry. Cells treated with cisplatin (50 μM) were used as a positive control for apoptosis. D HCT116 cells were treated for 24 h with OSW-1 (0.5 nM) alone or in combination with the RIP1 inhibitor Necrostatin-1 (Nec-1; 20 μM), the MLKL inhibitor Necrosulfonamide (NSA; 2 μM), and/or the pan-caspase inhibitor z-VAD-fmk (z-VAD; 10 μM). Upper, ATP levels in treated cells; lower, western blotting of total and phosphorylated MLKL (p-MLKL; S358) in whole cell lysates (WCL) and HMGB1 in 20-μl cell culture medium (M). E Transmission electron microscopy (TEM) of HCT116 cells with or without OSW-1 treatment as in (B). White arrowheads indicate plasma membrane, and black arrowheads denote mitochondria. Scale bars: 2 μm. F HCT116 cells transfected with control (Ctr) or RIP1 siRNA were treated with OSW-1 as in (B). Necroptosis was analyzed by measuring ATP levels (upper), Western blotting of indicated proteins (middle), and crystal violet staining (lower). G LoVo cells transfected with Ctr or RIP3 siRNA were treated with OSW-1 and analyzed for necroptosis as in (F). H, I WT and MLKL-KO H HCT116 and I RKO cells were treated with OSW-1 and analyzed for necroptosis as in (F). Quantitative results in (A, D, F–I) were expressed as means ± s.d. of three independent experiments. NS, P > 0.05; *; P < 0.05.