Abstract
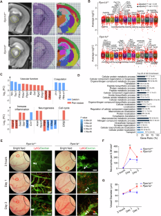
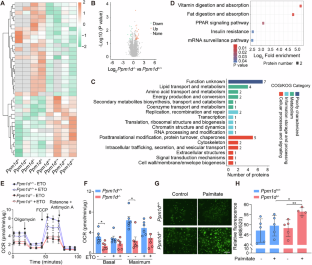
Identification of genetic aberrations in stroke, the second leading cause of death worldwide, is of paramount importance for understanding the disease pathogenesis and generating new therapies. Whole-genome sequencing from 10,241 ischemic stroke patients identified eight patients carrying gain-of-function mutations on coding variants in the protein phosphatase magnesium-dependent 1 δ (PPM1D) gene. Patients carrying PPM1D mutations exhibit better stroke-related clinical phenotypes, including improvements in peripheral inflammation, fibrinogen, low-density lipoprotein, cholesterol and plateletcrit level. Experimental brain ischemia in Ppm1d-deficient (Ppm1d−/−) mice resulted in enlarged lesions and pronounced neurological impairments. Spatial transcriptomics revealed a distinct Ppm1d-associated gene expression pattern, indicating disrupted endothelial homeostasis during ischemic brain injury. Proteomic analysis demonstrated that differentially expressed proteins in primary brain endothelial cells from Ppm1d−/− mice were significantly enriched in the peroxisome proliferator-activated receptors (PPARs)-mediated metabolic signaling. Mechanistically, Ppm1d deficiency promoted aberrant fatty acid β-oxidation and increased oxidative stress, which impaired endothelial cell function through the PPARα pathway. A small molecule, T2755, was identified to engage Trp427 and stabilize PPM1D, thereby mitigating ischemic brain injury in mice. Collectively, we find that PPM1D protects against ischemic brain injury and validates its pharmacological stabilizer T2755 as a promising therapy for ischemic stroke.

Gain-of-function PPM1D mutations attenuate ischemic cerebral injury. Whole-genome sequencing data of 10,241 ischemic stroke patients from the Third Chinese National Stroke Registry (CNSR-III) identified eight patients with gain-of-function mutations in the protein phosphatase magnesium-dependent 1 δ (PPM1D) gene (17q23.2). These mutation carriers displayed improved peripheral inflammation, decreased fibrinogen, low-density lipoprotein, cholesterol and plateletcrit level. Ppm1d-deficient (Ppm1d−/−) mice exhibited exacerbated stroke outcomes, characterized by enlarged infarct volumes, disrupted cerebrovascular architecture, and enhanced neuro-inflammation. Mechanistically, Ppm1d deficiency induced the disturbance of endothelial fatty acid metabolism involving the PPARα pathway. Through integrated computational modeling, virtual screening, and in vitro validation, T2755 was identified as a small molecule PPM1D stabilizer. Pharmacological PPM1D stabilization with T2755 significantly attenuated ischemic brain injury in murine models.
This is a preview of subscription content, access via your institution
Access options
Subscribe to this journal
Receive 12 print issues and online access
$259.00 per year
only $21.58 per issue
Buy this article
- Purchase on SpringerLink
- Instant access to the full article PDF.
USD 39.95
Prices may be subject to local taxes which are calculated during checkout






Similar content being viewed by others
Data availability
All data generated and analyzed during this study are included in this published article or its supplementary information files, with additional data available from the corresponding author upon reasonable request. The raw and processed spatial transcriptomics data generated in this study have been deposited in the Gene Expression Omnibus public repository under accession number GSE295060.
References
Feigin VL, Nguyen G, Cercy K, Johnson CO, Alam T, Parmar PG, et al. Global, regional, and country-specific lifetime risks of stroke, 1990 and 2016. N Engl J Med. 2018;379:2429–37.
Li P, Stetler RA, Leak RK, Shi Y, Li Y, Yu W, et al. Oxidative stress and DNA damage after cerebral ischemia: Potential therapeutic targets to repair the genome and improve stroke recovery. Neuropharmacology. 2018;134:208–17.
Barinaga M. Stroke-damaged neurons may commit cellular suicide. Science. 1998;281:1302–3.
Wang Y, An R, Umanah GK, Park H, Nambiar K, Eacker SM, et al. A nuclease that mediates cell death induced by DNA damage and poly(ADP-ribose) polymerase-1. Science. 2016;354:aad6872.
Douarre C, Mergui X, Sidibe A, Gomez D, Alberti P, Mailliet P, et al. DNA damage signaling induced by the G-quadruplex ligand 12459 is modulated by PPM1D/WIP1 phosphatase. Nucleic Acids Res. 2013;41:3588–99.
Uyanik B, Grigorash BB, Goloudina AR, Demidov ON. DNA damage-induced phosphatase Wip1 in regulation of hematopoiesis, immune system and inflammation. Cell Death Discov. 2017;3:17018.
Liu G, Hu X, Sun B, Yang T, Shi J, Zhang L, et al. Phosphatase Wip1 negatively regulates neutrophil development through p38 MAPK-STAT1. Blood. 2013;121:519–29.
Sun B, Hu X, Liu G, Ma B, Xu Y, Yang T, et al. Phosphatase Wip1 negatively regulates neutrophil migration and inflammation. J Immunol. 2014;192:1184–95.
Yi W, Hu X, Chen Z, Liu L, Tian Y, Chen H, et al. Phosphatase Wip1 controls antigen-independent B-cell development in a p53-dependent manner. Blood. 2015;126:620–8.
Wang P, Su H, Zhang L, Chen H, Hu X, Yang F, et al. Phosphatase wild-type p53-induced phosphatase 1 controls the development of TH9 cells and allergic airway inflammation. J Allergy Clin Immunol. 2018;141:2168–81.
Zhu Y, Demidov ON, Goh AM, Virshup DM, Lane DP, Bulavin DV. Phosphatase WIP1 regulates adult neurogenesis and WNT signaling during aging. J Clin Invest. 2014;124:3263–73.
Andrysik Z, Sullivan KD, Kieft JS, Espinosa JM. PPM1D suppresses p53-dependent transactivation and cell death by inhibiting the integrated stress response. Nat Commun. 2022;13:7400.
Le Guezennec X, Brichkina A, Huang YF, Kostromina E, Han W, Bulavin DV. Wip1-dependent regulation of autophagy, obesity, and atherosclerosis. Cell Metab. 2012;16:68–80.
Arends CM, Liman TG, Strzelecka PM, Kufner A, Löwe P, Huo S, et al. Associations of clonal hematopoiesis with recurrent vascular events and death in patients with incident ischemic stroke. Blood. 2023;141:787–99.
Yan F, Cheng X, Zhao M, Gong S, Han Y, Ding L, et al. Loss of Wip1 aggravates brain injury after ischaemia/reperfusion by overactivating microglia. Stroke Vasc Neurol. 2021;6:344–51.
Wang Y, Jing J, Meng X, Pan Y, Wang Y, Zhao X, et al. The Third China National Stroke Registry (CNSR-III) for patients with acute ischaemic stroke or transient ischaemic attack: design, rationale and baseline patient characteristics. Stroke Vasc Neurol. 2019;4:158–64.
Cheng S, Xu Z, Bian S, Chen X, Shi Y, Li Y, et al. The STROMICS genome study: deep whole-genome sequencing and analysis of 10K Chinese patients with ischemic stroke reveal complex genetic and phenotypic interplay. Cell Discov. 2023;9:75.
Cheng S, Xu Z, Liu Y, Lin J, Jiang Y, Wang Y, et al. Whole genome sequencing of 10K patients with acute ischaemic stroke or transient ischaemic attack: design, methods and baseline patient characteristics. Stroke Vasc Neurol. 2021;6:291–7.
Li Q, Wang K. InterVar: clinical interpretation of genetic variants by the 2015 ACMG-AMP guidelines. Am J Hum Genet. 2017;100:267–80.
Feng Y, Li Y, Zhang Y, Zhang BH, Zhao H, Zhao X, et al. miR-1224 contributes to ischemic stroke-mediated natural killer cell dysfunction by targeting Sp1 signaling. J Neuroinflamm. 2021;18:133.
Jin WN, Gonzales R, Feng Y, Wood K, Chai Z, Dong JF, et al. Brain ischemia induces diversified neuroantigen-specific T-cell responses that exacerbate brain injury. Stroke. 2018;49:1471–8.
Liu Q, Jin WN, Liu Y, Shi K, Sun H, Zhang F, et al. Brain ischemia suppresses immunity in the periphery and brain via different neurogenic innervations. Immunity. 2017;46:474–87.
Jin WN, Shi SX, Li Z, Li M, Wood K, Gonzales RJ, et al. Depletion of microglia exacerbates postischemic inflammation and brain injury. J Cereb Blood Flow Metab. 2017;37:2224–36.
Zou M, Feng Y, Xiu Y, Li Y, Zhang Y, Fan J, et al. Pertussis toxin-induced inflammatory response exacerbates intracerebral haemorrhage and ischaemic stroke in mice. Stroke Vasc Neurol. 2022;7:29–37.
Yang CS, Guo A, Li Y, Shi K, Shi FD, Li M. Dl-3-n-butylphthalide reduces neurovascular inflammation and ischemic brain injury in mice. Aging Dis. 2019;10:964–76.
Zhang Z, Li Y, Jiang S, Shi FD, Shi K, Jin WN. Targeting CCL5 signaling attenuates neuroinflammation after seizure. CNS Neurosci Ther. 2023;29:317–30.
Li Y, Zou C, Chen C, Li S, Zhu Z, Fan Q, et al. Myeloid-derived MIF drives RIPK1-mediated cerebromicrovascular endothelial cell death to exacerbate ischemic brain injury. Proc Natl Acad Sci USA. 2023;120:e2219091120.
Wan T, Zhu W, Zhao Y, Zhang X, Ye R, Zuo M, et al. Astrocytic phagocytosis contributes to demyelination after focal cortical ischemia in mice. Nat Commun. 2022;13:1134.
Iijima T, Mies G, Hossmann KA. Repeated negative DC deflections in rat cortex following middle cerebral artery occlusion are abolished by MK-801: effect on volume of ischemic injury. J Cereb Blood Flow Metab. 1992;12:727–33.
Chen B, Cheng Q, Yang K, Lyden PD. Thrombin mediates severe neurovascular injury during ischemia. Stroke. 2010;41:2348–52.
Pinard E, Nallet H, MacKenzie ET, Seylaz J, Roussel S. Penumbral microcirculatory changes associated with peri-infarct depolarizations in the rat. Stroke. 2002;33:606–12.
Xu D, Zhang F, Wang Y, Sun Y, Xu Z. Microcephaly-associated protein WDR62 regulates neurogenesis through JNK1 in the developing neocortex. Cell Rep. 2014;6:104–16.
Kukekov XuZ, Greene NV. LA. POSH acts as a scaffold for a multiprotein complex that mediates JNK activation in apoptosis. EMBO J. 2003;22:252–61.
Jin WN, Ducruet AF, Liu Q, Shi SX, Waters M, Zou M, et al. Activation of JAK/STAT3 restores NK-cell function and improves immune defense after brain ischemia. FASEB J. 2018;32:2757–67.
Altelaar AF, Munoz J, Heck AJ. Next-generation proteomics: towards an integrative view of proteome dynamics. Nat Rev Genet. 2013;14:35–48.
Li X, Wang W, Chen J. Recent progress in mass spectrometry proteomics for biomedical research. Sci China Life Sci. 2017;60:1093–113.
Tsaban T, Varga JK, Avraham O, Ben-Aharon Z, Khramushin A, Schueler-Furman O. Harnessing protein folding neural networks for peptide-protein docking. Nat Commun. 2022;13:176.
Yang C, Xu H, Yang D, Xie Y, Xiong M, Fan Y, et al. A renal YY1-KIM1-DR5 axis regulates the progression of acute kidney injury. Nat Commun. 2023;14:4261.
Moumbock AFA, Li J, Tran HTT, Hinkelmann R, Lamy E, Jessen HJ, et al. ePharmaLib: a versatile library of e-pharmacophores to address small-molecule (poly-)pharmacology. J Chem Inf Model. 2021;61:3659–66.
Sivaslioglu A, Goktas Z. A comprehensive review on the impact of hesperidin and its aglycone hesperetin on metabolic dysfunction-associated steatotic liver disease and other liver disorders. Nutr Res Rev. 2023;9:eabq0712.
Wdowiak K, Walkowiak J, Pietrzak R, Bazan-Woźniak A, Cielecka-Piontek J. Bioavailability of hesperidin and its aglycone hesperetin-compounds found in citrus fruits as a parameter conditioning the pro-health potential (neuroprotective and antidiabetic activity)-mini-review. nutrients. 2022;14.
Jiang S, Li X, Li Y, Chang Z, Yuan M, Zhang Y, et al. APOE from patient-derived astrocytic extracellular vesicles alleviates neuromyelitis optica spectrum disorder in a mouse model. Sci Transl Med. 2024;16:eadg5116.
Shi SX, Xiu Y, Li Y, Yuan M, Shi K, Liu Q, et al. CD4+T cells aggravate hemorrhagic brain injury. Sci Adv. 2023;9:eabq0712:1-15.
Burocziova M, Burdova K, Martinikova AS, Kasparek P, Kleiblova P, Danielsen SA, et al. Truncated PPM1D impairs stem cell response to genotoxic stress and promotes growth of APC-deficient tumors in the mouse colon. Cell Death Dis. 2019;10:818.
Khadka P, Reitman ZJ, Lu S, Buchan G, Gionet G, Dubois F, et al. PPM1D mutations are oncogenic drivers of de novo diffuse midline glioma formation. Nat Commun. 2022;13:604.
Ruark E, Snape K, Humburg P, Loveday C, Bajrami I, Brough R, et al. Mosaic PPM1D mutations are associated with predisposition to breast and ovarian cancer. Nature. 2013;493:406–10.
Han L, Shen WJ, Bittner S, Kraemer FB, Azhar S. PPARs: regulators of metabolism and as therapeutic targets in cardiovascular disease. Part I: PPAR-α. Future Cardiol. 2017;13:259–78.
Montaigne D, Butruille L, Staels B. PPAR control of metabolism and cardiovascular functions. Nat Rev Cardiol. 2021;18:809–23.
Lefebvre P, Chinetti G, Fruchart JC, Staels B. Sorting out the roles of PPAR alpha in energy metabolism and vascular homeostasis. J Clin Invest. 2006;116:571–80.
Semenkovich CF. Fatty acid metabolism and vascular disease. Trends Cardiovasc Med. 2004;14:72–6.
Auguściak-Duma A, Lesiak M, Stępień K, Gutmajster E, Sieroń AL. mRNA Expression of thrombospondin 1, 2 and 3 from proximal to distal in human abdominal aortic aneurysm - preliminary report. Acta Biochim Pol. 2021;68:745–50.
Lin CG, Chen CC, Leu SJ, Grzeszkiewicz TM, Lau LF. Integrin-dependent functions of the angiogenic inducer NOV (CCN3): implication in wound healing. J Biol Chem. 2005;280:8229–37.
Lin CG, Leu SJ, Chen N, Tebeau CM, Lin SX, Yeung CY, et al. CCN3 (NOV) is a novel angiogenic regulator of the CCN protein family. J Biol Chem. 2003;278:24200–8.
Spinelli CC, Carrizzo A, Ferrario A, Villa F, Damato A, Ambrosio M, et al. LAV-BPIFB4 isoform modulates eNOS signalling through Ca2+/PKC-alpha-dependent mechanism. Cardiovasc Res. 2017;113:795–804.
Hyslop NP, Liu Y, Yatkin S, Trzepla K. Application of the U.S. EPA procedure for determining method detection limits to EDXRF measurement of filter-based aerosol samples. J Air Waste Manag Assoc. 2022;72:905–13.
Zekavat SM, Viana-Huete V, Matesanz N, Jorshery SD, Zuriaga MA, Uddin MM, et al. TP53-mediated clonal hematopoiesis confers increased risk for incident atherosclerotic disease. Nat Cardiovasc Res. 2023;2:144–58.
Zhen H, Zhao L, Ling Z, Kuo L, Xue X, Feng J. Wip1 regulates blood-brain barrier function and neuro-inflammation induced by lipopolysaccharide via the sonic hedgehog signaling signaling pathway. Mol Immunol. 2018;93:31–7.
de la Riva P, Marta-Enguita J, Rodríguez-Antigüedad J, Bergareche A, de Munain AL. Understanding endothelial dysfunction and its role in ischemic stroke after the outbreak of recanalization therapies. Int J Mol Sci. 2024;25:11631–52.
Li X, Zheng L, Xia Q, Liu L, Mao M, Zhou H, et al. A novel cell-penetrating peptide protects against neuron apoptosis after cerebral ischemia by inhibiting the nuclear translocation of annexin A1. Cell Death Differ. 2019;26:260–75.
Chen L, Peters JE, Prins B, Persyn E, Traylor M, Surendran P, et al. Systematic Mendelian randomization using the human plasma proteome to discover potential therapeutic targets for stroke. Nat Commun. 2022;13:6143.
Acknowledgements
We are deeply grateful to many colleagues at the China National Clinical Research Center for Neurological Diseases for their invaluable contributions in establishing, maintaining, and conducting whole-genome analysis of The Third Chinese National Stroke Registry (CNSR-III). We thank Samuel. X. Shi for editorial assistance and Yingying Chang for artistic improvement of figures. We are grateful to Dr. L.A. Donehower from Baylor College of Medicine for the Ppm1d knockout mice. We acknowledge the assistance provided by Tianjin BioAI-global Technology Co., Ltd. in molecular modeling and virtual screening. This study was supported by the National Natural Science Foundation of China (82371324, 82371353, 82320108007); the Beijing Municipal Science and Technology Project (Z241100009024046).
Author information
Authors and Affiliations
Contributions
W-NJ, F-DS, and YW (Yongjun Wang) formulated the concept and study design. WH, W-NJ, YL, JF, MY, BY, YX, HZ, and TL performed the experiments. YL, SC, and XH analyzed GWAS data. ZZ and ZC analyzed the spatial transcriptomics data. W-NJ, WH, HL, YJ, XM, YW (Yilong Wang), LVK, AV, and F-DS interpreted the results. F-DS, LVK, AV, YW (Yongjun Wang),WH, and W-NJ drafted the manuscript.
Corresponding authors
Ethics declarations
Competing interests
LVK is a member of the scientific advisory board of Isu Abxis Co., Ltd. (Republic of Korea). The other authors declare no competing interests.
Ethical approval
The whole-genome sequencing data utilized in this study were derived from the CNSR-III cohort, with ethical approval granted by the Institutional Review Board of Beijing Tiantan Hospital (approval number: KY2015-001-01). Written informed consents were obtained from all participating patients prior to their inclusion in this study. All animal experiments were conducted in accordance with the ARRIVE (Animal Research: Reporting of in vivo Experiments) guidelines and were performed under protocols approved by the Institutional Animal Care and Use Committee of Beijing Tiantan Hospital (201902026).
Additional information
Publisher’s note Springer Nature remains neutral with regard to jurisdictional claims in published maps and institutional affiliations.
Supplementary information
Rights and permissions
Springer Nature or its licensor (e.g. a society or other partner) holds exclusive rights to this article under a publishing agreement with the author(s) or other rightsholder(s); author self-archiving of the accepted manuscript version of this article is solely governed by the terms of such publishing agreement and applicable law.
About this article
Cite this article
He, W., Li, Y., Fan, J. et al. Gain-of-function PPM1D mutations attenuate ischemic stroke. Cell Death Differ 32, 2146–2159 (2025). https://doi.org/10.1038/s41418-025-01523-6
Received:
Revised:
Accepted:
Published:
Version of record:
Issue date:
DOI: https://doi.org/10.1038/s41418-025-01523-6
This article is cited by
-
Byakangelicol Alleviates Ischemic Brain Injury by Inhibiting Microglial Activation and Oxidative Stress
Molecular Neurobiology (2026)
-
Fatty acid metabolism in ischemic stroke: multi-omics biomarker discovery and therapeutic potential of GPR84
BMC Medical Genomics (2025)


