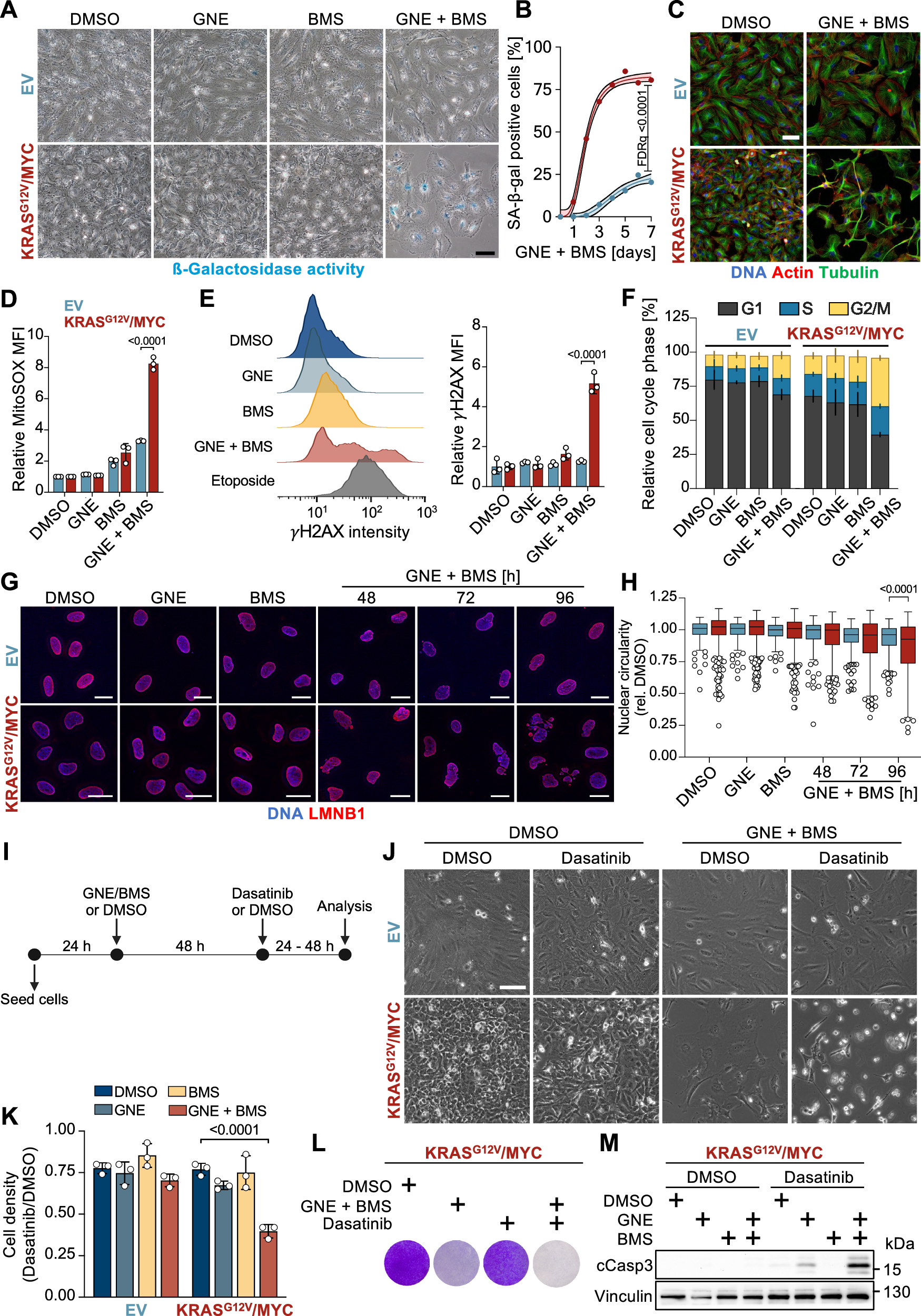
Fig. 4: GNE/BMS-induced senescence enables therapeutic opportunities.
From: Synergistic targeting of cancer cells through simultaneous inhibition of key metabolic enzymes

A The indicated EV control and KRASG12V/MYC cancer cells were treated for 3 days as shown, followed by determination of SA-ß-gal activity. A representative experiment is shown. Scale bar = 100 µm. B Quantification of SA-ß-gal positive cells over the course of 7 days after GNE and BMS combination treatment. Shown are mean and 95% confidence interval, n = 3, multiple t test, FDR q values. C The indicated cells were treated for 3 days with GNE and/or BMS, followed by analysis of the cytoskeletal components Actin and Tubulin via immunofluorescence. Scale bar = 100 µm. D Cells were treated for 2 days with GNE/BMS and loaded for 10 min with 5 µM MitoSOXTM to detect mtROS by flow-cytometry. Shown are median fluorescence intensities ± SD normalized to DMSO, n = 3, two-way ANOVA with Šídák’s multiple comparisons test. E KRASG12V/MYC cancer cells were investigated for the occurrence of DNA damage upon 2 days of treatment, as determined by flow-cytometric quantification of γH2AX. Etoposide treatment for 1 day (10 µM) was used as a positive control. Shown are histograms (left) of KRASG12V/MYC cells and mean fluorescence intensities ± SD normalized to DMSO (right), n = 3, two-way ANOVA with Šídák’s multiple comparisons test. F Cells were treated as shown and the distribution of cell cycle phases was determined by flow-cytometric quantification of propidium iodide-stained cells, n = 3. G KRASG12V/MYC cancer cells and EV controls were treated as shown, followed by Lamin B1 immuno-staining and confocal-fluorescence imaging. Scale bar = 25 µm. H The Lamin B1 signal was used for segmentation and calculation of nuclear circularity. Shown are boxplots with Tukey whiskers, n = 3, one-way ANOVA with Šídák’s multiple comparisons test. Outlier values are presented as circles. I Schematic workflow representation of senolytic compound addition. EV control and KRASG12V/MYC cell lines were exposed to GNE/BMS for 2 days, followed by addition of Dasatinib (50 nM) or Mock (DMSO) for another 2 days. J Cells were microscopically inspected and representative brightfield images of the indicated conditions are shown. Scale bar = 100 µm. K Cell density quantification using crystal violet staining. Dasatinib (2 day treatment) treated conditions were normalized to Mock treated conditions to show the Dasatinib-specific effect. Shown are mean ± SD, n = 3, two-way ANOVA with Dunnet’s multiple comparisons test. L KRASG12V/MYC cells were treated as in (I), followed by washing away of non-adherent cells and staining of attached cells using crystal violet, a representative result is shown. M The indicated cell lines were treated for 2 days with GNE/BMS and then for another day with Dasatinib (50 nM). Cell extracts were analyzed by Western blotting for cleavage of caspase 3 as a marker for apoptosis, n = 3.