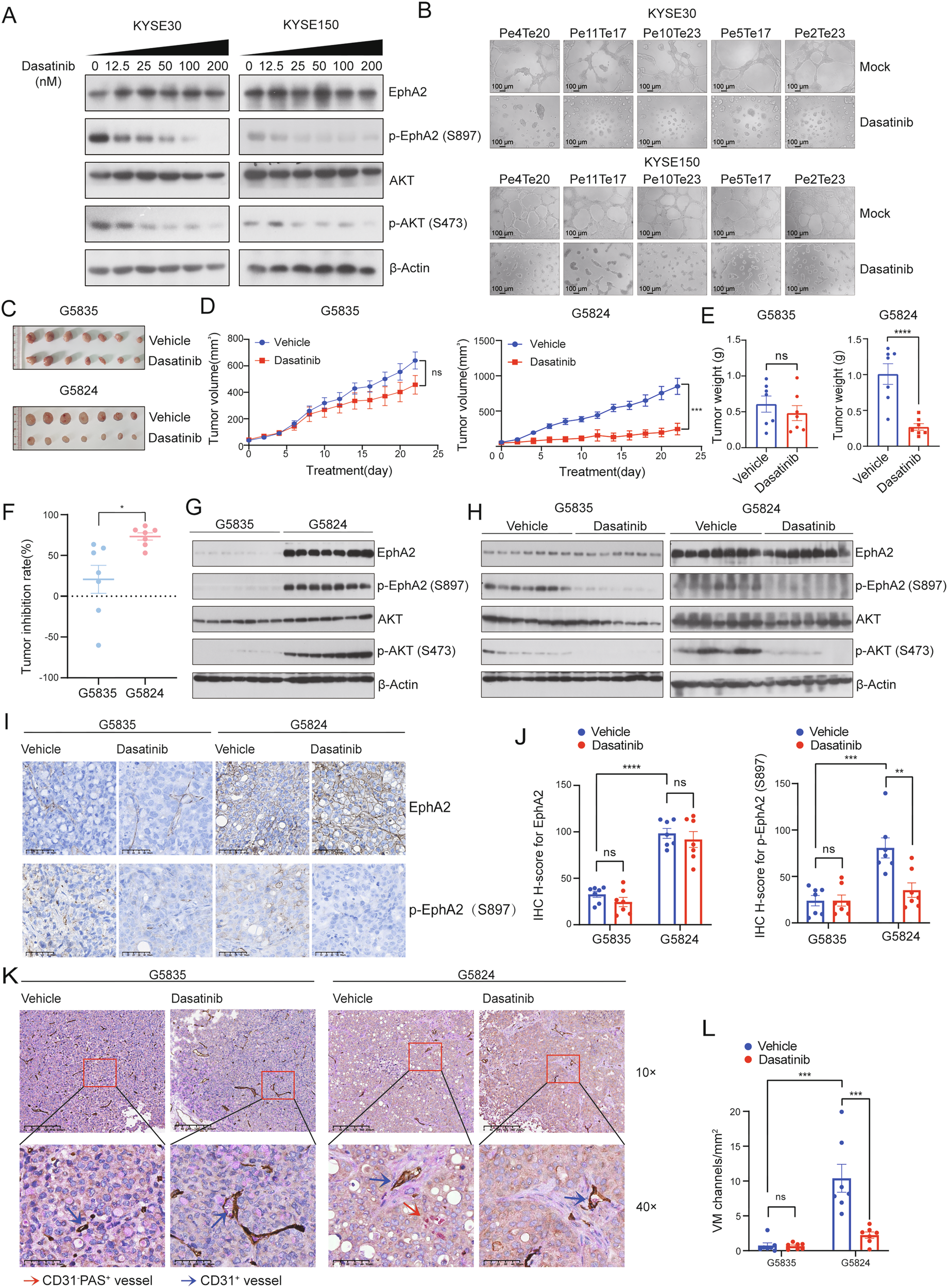
Fig. 4: Dasatinib inhibits PLEKHA1-TACC2 activity and suppresses tumor growth.

A The expression of total EphA2, p-EphA2 (S897), total AKT, and p-AKT (473) in KYSE30 and KYSE150 cells stably expressing Flag-tagged Pe4Te20 treated with indicated concentrations dasatinib for 48 h was determined by immunoblotting analyses. B The VM ability of KYSE30 and KYSE150 cells stably expressing Flag-tagged Pe4Te20, Pe11Te17, Pe10Te23, Pe5Te17, Pe2Te23, without or with dasatinib (50 nM) treatment was performed using an in vitro tube formation assay. C The images of PDX G5824 and G5835 tumors from mice treated with dasatinib or vehicle for 22 days (n = 7, each subgroup). D Growth curve of PDX G5835 (left) and G5824 (right) in mice treated with dasatinib or vehicle was plotted by measuring the relative tumor volume at indicated day. Data are presented as mean±s.e.m. The P values were calculated using the unpaired t-test. E Tumor weight of PDX G5835 (left) and G5824 (right) in mice treated with dasatinib or vehicle were measured at the endpoint of the experiment. Data are presented as mean±s.e.m. The P values were calculated using the unpaired t-test. F Tumor growth inhibition rates of dasatinib treatment on PDX G5835 and G5824. G The expression of total EphA2, p-EphA2 (S897), total AKT, and p-AKT (S473) in PDX G5835 and G5824 from mice with vehicle treatment was determined by immunoblotting analyses. H The expression of total EphA2 and p-EphA2 (S897), total AKT and p-AKT (S473) in PDX G5835 and G5824 from mice with dasatinib or vehicle treatment was determined by immunoblotting analyses. I The expression of total EphA2 and p-EphA2 (S897) in PDX G5835 and G5824 from mice with dasatinib or vehicle treatment was determined by IHC. Scale bars were indicated in the images. J H-score of EphA2 and p-EphA2 (S897) signal intensity in PDX G5835 and G5824 from mice with dasatinib or vehicle treatment as calculated by HALO analysis. The P values were calculated using one-way analysis of variance (ANOVA). K Representative images of CD31/PAS/Ter119 staining in tumor tissues of PDX G5835 and G5824 from mice with dasatinib or vehicle treatment. Red arrows: the tubule-like VM channels. Blue arrows: the blood vessels lined by CD31-positive endothelial cells. Scale bars were indicated in the images. L The number of VM channels in PDX G5835 and G5824 from mice with dasatinib or vehicle treatment as calculated by HALO analysis. The P values were calculated using one-way ANOVA. **P < 0.01, ***P < 0.001, ****P < 0.0001, ns indicates no significance.