Abstract
Cellular senescence is the major hallmark and therapeutic target of aging and age-related diseases. The role of ALKBH5, one of the main m6A demethylases, in cellular senescence emerges however remains contentious. Herein, we show the reversible ALKBH5 aggregation in cytoplasm promotes cellular senescence. Mechanically, ALKBH5 aggregation causes cytosolic retention, resulting in the m6A dysregulation and m6A hypermethylation of Cdk2, which promotes Cdk2 RNA instability to drive senescence. In addition, m6A imbalance aggravates ALKBH5 cytosolic aggregation in a feedback loop. We further demonstrate that ALKBH5 nuclear translocation required the formation of ALKBH5 droplet phase via binding Nucleoporin p62 (Nup62), while the aggregation of ALKBH5 traps with Nup62 in the cytoplasm. Reduced Nup62 prevents ALKBH5 nuclear entry leading to cellular senescence. Importantly, administration of m6A labeled RNA efficiently reverses ALKBH5 cytosolic aggregates and restores its nuclear entry to alleviate cellular senescence. Forced nuclear entry by NLS-ALKBH5 can prevent senescence in vitro and in vivo. Taken together, these findings unravel a novel paradigm for m6A epigenetic regulation in cellular senescence and offer promising therapeutic targets and strategies for the intervention of aging and age-associated diseases.

Similar content being viewed by others
Introduction
Aging constitutes a prominent risk factor for the majority of chronic ailments [1]. The underlying mechanisms of aging can be categorized into characteristics such as genomic instability, progenitor cell dysfunction, telomere and epigenetic changes, protein homeostasis, etc. Cellular senescence has attracted considerable attention as a pivotal mechanism underlying the process of aging [2, 3]. Aberrant organization within the transcriptional apparatus associated with senescence and aging remains elusive. Recent studies have shown that post-transcriptional modifications of RNA play a crucial role in the aging process, mainly through specific RNA epigenetic modifications [4]. This provides a new research perspective for exploring the mechanisms of cellular senescence and identifying novel anti-aging targets.
N6-methyladenosine (m6A) modification is the most abundant RNA modification in mammalian RNA [5, 6]. Currently, the role of m6A in aging remains ambiguous. Despite m6A decline identified in premature aging human mesenchymal stem cells (hMSCs) [7]. Either reduced m6A or increased m6A have been reported in senescent bone marrow mesenchymal stem cells (MSCs) [8] Similarly, in vivo studies demonstrated the decrease of m6A in primate skeletal muscle [9], as well as in specific brain regions involved in cognitive processes from aged mouse and human Alzheimer’s disease [10]. In contrast, Shafik revealed significantly more m6A sites in both mouse and human aged brain tissues [11]. The primary m6A demethylase ALKBH5 plays a pivotal role in regulating fundamental cellular functions [12,13,14]. Emerging evidence showed that ALKBH5 might be involved in cellular senescence, while the conclusion from two pioneer studies is contradictory and confusing. One report revealed a higher ALKBH5 level along with a lower m6A level in MSCs derived from aged human bone marrow. Depletion of ALKBH5 alleviated MSCs senescence [15]. However, another study showed an opposite result that the m6A level was enhanced and ALKBH5 expression was decreased in senescent bone marrow MSCs induced by multiple stimuli, while knockout of ALKBH5 facilitated senescence [8]. Therefore, it is needed to investigate the regulatory mechanisms of ALKBH5 in different senescent cells and aging tissues comprehensively to understand its role in aging.
Previous studies have shed light on protein aggregation involved in cellular senescence and age-related diseases [16,17,18]. PKM2 aggregation was recently shown to drive metabolism reprogramming during the aging process [17]. Studies have indicated that the aggregation of tau protein is associated with cellular senescence in the brain [16]. The prion-like domain-containing protein FUS can form solid-like fibrous aggregation, resembling those found in the neurodegenerative disease amyotrophic lateral sclerosis (ALS) [18]. The FUS mutant characterized in ALS patients accelerated the assembly of FUS aggregation. Nevertheless, despite the emerging knowledge of m6A epigenetics in aging, whether ALKBH5 undergoes solid-like aggregation to regulate cellular senescence is unknown.
In this study, we demonstrate that ALKBH5 undergoes reversible aggregation, resulting in cytosolic retention and cellular senescence. The cytosolic aggregation of ALKBH5 causes m6A dysregulation with an increase in the nucleus but a decrease in the cytosol. Notably, m6A cytosolic deficiency further promotes ALKBH5 aggregation, giving rise to feedback that aggravates senescence. In addition, we also identify that the nucleoporin Nup62 facilitates the nuclear entry of ALKBH5. Furthermore, ALKBH5 mis-localization results in Cdk2 hypermethylation, which promotes its degradation and strengthens senescence. Importantly, exogenous m6A-modified RNA alleviates ALKBH5 aggregates and rescues cellular senescence. Forced nuclear entry with NLS-ALKBH5 ameliorates senescence phenotypes in vivo. Taken together, we unravel an important phenomenon of ALKBH5 aggregation which contributes to the cellular senescence and is targetable.
Results
ALKBH5 cytoplasmic retention promotes cellular senescence
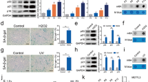
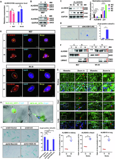
The previous studies led to contrary conclusions on the role of ALKBH5 in cellular senescence, prompting us to investigate ALKBH5 in different cellular senescence models and aging tissues. We firstly established various replicative senescent cells from both human and mouse (WI-38 and MEF), characterized by enlarged cell morphology, positive β-gal staining, reduced EDU positive cells, reduced LMNB expression and increased senescence-related protein markers including p21, p53, and γH2AX (Fig. S1A–D). We found that ALKBH5 in these senescent cells did not change significantly in RNA level (Fig. 1A), but increased in protein level (Fig. 1B). Despite the increased protein level alongside senescence, either ALKBH5 inhibitor or knocking-down could not rescue but promoted senescent phenotypes (Fig. 1C, D; Fig. S1E). These contrast phenomena indicated that ALKBH5 must function via a novel mechanism other than a simple modulation of expression. Importantly, immunofluorescence revealed an intriguing phenomenon that part of ALKBH5 relocated from the nucleus to cytoplasm in senescent WI-38, and MEF cells (Fig. 1E). We prepared the fractions of cytoplasm and nucleus for western blot analysis and showed that the protein level of ALKBH5 reduced in the nucleus while increasing in the cytoplasm in different senescent cell lines (Fig. 1F). This suggests that cytosolic retention of ALKBH5 is involved in the regulation of cellular senescence.
A qPCR analysis of Alkbh5 RNA in non-senescent and senescent MEF and WI-38 cells. Y, early passage non-senescent cells; S, senescent cells. Error bars represent means ± SD. ns, not significant. B Western blot analysis of ALKBH5 in MEF and WI-38 cells. Y, early passage non-senescent cells; S, senescent cells; MW, molecular weight; *, the specific protein band of interest. C Western blot analysis of ALKBH5 and senescence marker p21 in control and ALKBH5 knockdown WI-38 cells (n = 3). NC, nonsense sequence control. Error bars represent means ± SD. ***p <0.001. D β-gal staining of control and ALKBH5 knockdown cells. NC, nonsense sequence control (n = 3). Error bars represent means ± SD. ***p <0.001. ns, not significant. E The immunofluorescence distribution of ALKBH5 in MEF and WI-38 cells. Y, early passage non-senescent cells; S, senescent cells; Green *, the fluorescence signal of interest in nucleus; White *: the fluorescence signal of interest in cytoplasm. F Western blot analysis of the cytoplasmic and nuclear ALKBH5 in MEF and WI-38 cells. Y, early passage non-senescent cells; S, senescent cells; MW, molecular weight; *, the specific protein band of interest. G Immunofluorescence and statistical analysis of ALKBH5 mis-localization in kidney, heart and lung tissues of old mice compared to that of young mice (n = 4). Red *, the fluorescence signal of ALKBH5 mis-localization. Error bars represent means ± SD. *p <0.05, **p <0.01. H Positive β-gal staining in NES-ALKBH5 overexpression cells, not in NLS-ALKBH5 cells. NLS-A5, NLS-ALKBH5; NES-A5, NES-ALKBH5; Red *, the fluorescence signal of interest in nucleus; White *: the fluorescence and β-gal signal in cytoplasm. I β-gal staining of ALKBH5 knockdown cells with ALKBH5, NLS-ALKBH5 and NES-ALKBH5 overexpression respectively (n = 3). shA5, ALKBH5 knockdown by shRNA; A5, ALKBH5; NLS-A5, NLS-ALKBH5; NES-A5, NES-ALKBH5. Error bars represent means ± SD. ***p <0.001. ns, not significant. Experiments A–F, H, I are representatives of two or three independent replicates. See also Fig. S1.
To investigate whether the aberrant distribution of ALKBH5 is associated with aging in vivo, we conducted a comparative analysis of various tissues from mice at 16 weeks and 98 weeks. Notably, a significant amount of cytosolic retained ALKBH5 was observed in aging tissues while few in young tissues (Fig. 1G). These findings substantiate the aberrant cytoplasmic retention of ALKBH5 in both senescent cells and aging tissues.
We then examined how the cytosolic redistribution of ALKBH5 contributes to cellular senescence. To this end, we generated NLS- and NES-tagged ALKBH5 for the forced expression of ALKBH5 in the nucleus and cytoplasm, respectively (Fig. S1F). WI-38 cells with ectopic NES-ALKBH5 exhibited significantly higher levels of β-gal staining as well as increased p21 and γH2AX expression than those with NLS-ALKBH5 (Fig. 1H; Fig. S1G). In addition, ALKBH5 depletion-induced senescence can be rescued by NLS-tagged ALKBH5 but not by NES-tagged ALKBH5 (Fig. 1I). These findings provide strong evidence that defective ALKBH5 nuclear entry promotes cellular senescence, cytosolic retention of ALKBH5 might be involved in senescence by preventing its nuclear localization.
Cytoplasmic retention of ALKBH5 causes m6A imbalance to drive senescence
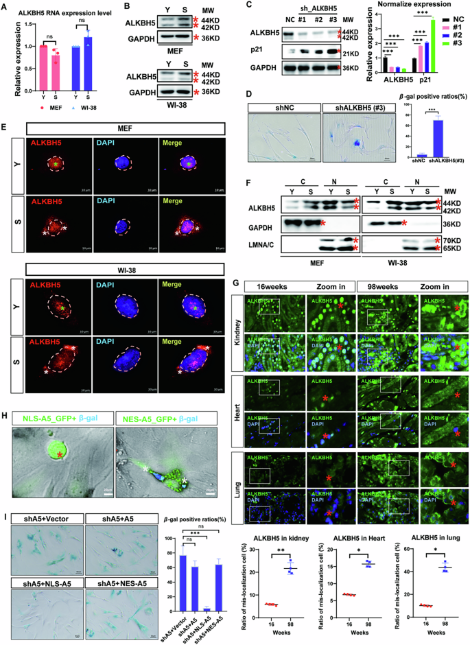
Given that ALKBH5 functions as a m6A demethylase, we hypothesized that the aberrant distribution of ALKBH5 may account for m6A dysregulation in senescent cells. Dot-blot semi-quantitative analysis showed that the m6A levels in senescent cells were significantly lower than those in non-senescent control cells (Fig. 2A). To achieve a more precise quantification, we employed LC-MS/MS to quantitatively assess the m6A content. The results indicated that the absolute m6A content in senescent cells was significantly less (Fig. 2B). We further performed nucleus-cytoplasm fractionation to assess m6A content in the cytoplasm and nucleus respectively. Both dot-blot and LC-MS/MS analyses indicated that the m6A content in cytoplasm of senescent cells was reduced, whereas the m6A content in nucleus was increased (Figs. 2C, D). Additionally, immunofluorescence confirmed that m6A levels were accumulated within the nucleus but decreased within the cytoplasm during senescence (Fig. 2E). Furthermore, NLS-ALKBH5 but not NES-ALKBH5 was able to restore increased nuclear m6A levels in senescent cells (Fig. 2F). These data collectively suggest that ALKBH5 retention in the cytoplasm leads to an imbalance in the cellular distribution of m6A, consequently contributing to cellular senescence.
A Dot-blot analysis of m6A content in non-senescent and senescent MEF and WI-38 cells. MB, methylene blue. Y, early passage non-senescent cells; S, senescent cells. B LC-MS/MS analysis of m6A ratio in non-senescent and senescent cells (n = 3). Y, early passage non-senescent cells; S, senescent cells. Error bars represent means ± SD. *p <0.05, **p <0.01. C Dot-blot analysis of the nuclear and cytoplasmic m6A content in non-senescent and senescent MEF and WI-38 cells. MB, methylene blue. Y, early passage non-senescent cells; S, senescent cells. N, nucleus; C, cytoplasm. D LC-MS/MS analysis of m6A ratio in the nucleus and cytoplasm of non-senescent and senescent cells (n = 3). Y, early passage non-senescent cells; S, senescent cells; N, nucleus; C, cytoplasm. Error bars represent means ± SD. ***p <0.001. E m6A immunofluorescence in non-senescent and senescent cells. Y, early passage non-senescent cells; S, senescent cells; Red*, the fluorescence signal of interest in nucleus; White *: the fluorescence signal of interest in cytoplasm. F Dot-blot analysis of the nuclear and cytoplasmic m6A content following overexpression of NLS-ALKBH5 or NES-ALKBH5 in senescent cells. NC, negative control; NLS, NLS-ALKBH5; NES, NES-ALKBH5 (n = 3). Error bars represent means ± SD. *p <0.05, ***p <0.001. ns, not significant. G A nine-quadrant diagram of gene expression and m6A levels in senescent MEF cells. H m6A-REF-qPCR analysis of m6A in non-senescent and senescent WI-38 cells. Error bars represent means ± SD. **p <0.01, ***p <0.001. ns, not significant. I IGV visualization of Cdk2 RNA expression pattern along with m6A peaks. Y, early passage non-senescent cells; S, senescent cells; input indicates the abundance of Cdk2 RNA; IP, immunoprecipitation, indicates the abundance of m6A modification of Cdk2. J MeRIP-qPCR detection of Cdk2 m6A methylation in WI-38 and MSC cells. Y, early passage non-senescent cells; S, senescent cells. Error bars represent means ± SD. ***p <0.001. K qPCR analyzing the half-life of Cdk2 in non-senescent and senescent WI-38 cells. Error bars represent means ± SD. L The cell morphology and β-gal staining of control and Cdk2 knockdown cells. NC, nonsense sequence control (n = 3). Error bars represent means ± SD. ***p <0.001. ns, not significant. M qPCR analyzing the half-life of Cdk2 in WI-38 cells overexpressing ALKBH5, NLS-ALKBH5 and NES-ALKBH5. Error bars represent means ± SD. **p <0.01, ***p <0.001. ns, not significant. N MeRIP-qPCR detection of Cdk2 m6A methylation in WI-38 cells overexpressing ALKBH5, NLS-ALKBH5 and NES-ALKBH5. Error bars represent means ± SD. *p <0.05, ***p <0.001. ns, not significant. O β-gal staining of ALKBH5 knockdown cells with Cdk2 overexpression. NC, nonsense sequence control (n = 3). Error bars represent means ± SD. ***p <0.001. ns, not significant. Experiments A, C, E, F, L, O are representatives of two or three independent replicates. See also Fig. S2.
Due to the close association between m6A and transcriptional regulation, we performed combined MeRIP-seq and RNA-Seq analyses on non-senescent and senescent MEFs and WI-38 cells. The results showed substantial disparities in the distribution of m6A sites across the transcriptome. The transcriptome-wide profiling of the m6A sites revealed a significant reduction in the coding region of mRNA from the start codon to the stop codon, but a notable increase in the 3’ UTR region (Fig. S2A) during senescence. A total of 4631 genes exhibited altered m6A peaks in both senescent MEF and WI-38 cells. We performed functional clustering and analysis on the genes with m6A alterations. Our findings revealed that apart from regulating senescence and cell cycle, the cellular senescence process also involves pathways associated with trafficking, ubiquitination, laminin interaction, etc. (Fig. S2B), indicating a complicated RNA epigenetic regulatory network. More specifically, 96 genes were linked to cellular senescence, and 45 genes were associated with the cell cycle (Fig. S2C). The positively and negatively regulated groups of genes were categorized for future reference (Fig. 2G).
We further employed the single-nucleotide m6A detection approach, m6A-REF-qPCR [19, 20], to screen aging-related genes (Cdkn2b, Cdkn2d, Cdkn2a, Cdkn1a, Cdc20, Cdk2, Cdk4, Cdk6, LaminA, LaminB1, etc.) in MEF more precisely. Remarkably, the single-nucleotide m6A levels of cyclin-dependent kinase 2 (Cdk2) were elevated 6-8 times in senescent cells (Fig. 2H). Notably, the increased methylation of Cdk2 is correlated with the decrease in transcript level (Fig. 2G–I). We further verified the hypermethylation of Cdk2 in various senescent cell types (WI-38 and MSC) through MeRIP-qPCR analysis (Fig. 2J). Moreover, the m6A modification of Cdk2 was also significantly elevated in the MeRIP-Seq dataset [7] from premature aging model (Figure S2D), suggesting that Cdk2 might serve as a key m6A target during senescence. In addition, the RNA level of Cdk2 was markedly suppressed (Fig. S2E), resulting in a corresponding decrease in CDK2 protein level within the cells (Fig. S2F and G).
We then investigated the half-life of Cdk2 in non-senescent and senescent cells. The results indicated that the half-life of Cdk2 in senescent cells was significantly shorter, suggesting that high methylation promotes the degradation of Cdk2 RNA during senescence (Fig. 2K). To assess the role of CDK2, we knocked down Cdk2 and observed that both cell and nuclear morphologies exhibited enlargement, accompanied by a significant decrease in cell proliferation and increase in β-gal staining levels (Fig. 2L; Fig. S2H-I), supporting that insufficient Cdk2 expression facilitates cellular senescence. The data suggest that hypermethylation of Cdk2 in senescent cells may account for its RNA degradation and subsequently reduce the protein level, thereby accelerating cellular senescence.
To investigate whether ALKBH5 mis-localization impacts cellular senescence via promoting Cdk2 mRNA instability, ALKBH5 or NES/NLS-tagged ALKBH5 cells were treated with Actinomycin D to halt transcription. Subsequently, the levels of Cdk2 were assessed at 0, 2-, 4-, 6-, and 8-h post-treatment. The result indicated that the degradation of Cdk2 mRNA was significantly delayed by ALKBH5-NLS (Fig. 2M). Further MeRIP-qPCR analysis demonstrated that ALKBH5 and ALKBH5-NLS resulted in a reduction in m6A modification levels on Cdk2, with a more pronounced effect observed for ALKBH5-NLS compared to ALKBH5 (Fig. 2N), in line with the enhanced Cdk2 level by ALKBH-NLS (Fig. S2J). These results suggest that an imbalance in the distribution of ALKBH5, particularly its cytoplasmic retention, substantially influences both the methylation status and stability of Cdk2. Ultimately, we found that the phenotype of senescence induced by knockdown of ALKBH5 could be partially rescued by overexpression of Cdk2 (Fig. 2O). Collectively, these findings illustrate that abnormal distribution patterns of ALKBH5 directly affect RNA methylation levels and stability, thereby accelerating cellular senescence.
m6A imbalance feedback loop aggravates ALKBH5 cytosolic aggregation
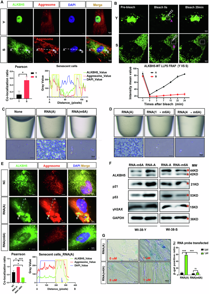
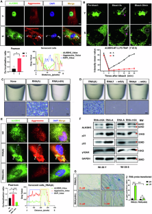
We next sought to explore the underlying mechanism responsible for ALKBH5 cytosolic retention during cellular senescence. We initially investigated the characteristics of cytosolic ALKBH5 in senescent cells. Interestingly, the majority of cytosolic ALKBH5 exhibited significant co-localization with aggresomes, a cellular system responsible for maintaining the equilibrium between refolding and degrading misfolded proteins [21] (Fig. 3A). Overexpression of ALKBH5-WT-GFP showed consistent relocation of the ALKBH5 fluorescence signal from nucleus to the cytoplasm during senescence (Fig. 3B). Fluorescence recovery after photobleaching (FRAP) experiments showed that nucleus ALKBH5 in non-senescent cells could restore fluorescence after bleaching, but cytosolic ALKBH5 in senescent cells could not (Fig. 3B), supporting that the cytosolic ALKBH5 underwent specific alterations to solid-like aggregates during senescence. It is previously reported that ALKBH5 nuclear localization is crucial for the function in nuclear speckles [13, 22]. In contrast, our study first demonstrated that in senescent cells, ALKBH5 in nuclear speckles is diminished (Figure S3A), but aggregation into aggresomes occurs in the cytoplasm.
A Immunofluorescence staining (upper) and co-localization quantification (bottom left) of ALKBH5 with aggresome in WI-38 cells. Y, early passage non-senescent cells; S, senescent cells. The yellow box indicates the co-location area (bottom right) (n = 3). Error bars represent means ± SD. *p <0.05. B Fluorescent recovery after photobleaching assay of ALKBH5-WT-GFP in the nucleus A area of non-senescent cells (Y) and the cytoplasm B area of senescent cells (S). The upper panel, representative images; the bottom panel, quantitative curves of average fluorescence values. Error bars represent means ± SD. C The phase transition of ALKBH5 couples with RNA with or without m6A modification. D The phase transition of ALKBH5 couples with different concentrations of m6A labeled RNA. 1*, 10 μM; 4*, 40 μM. E Immunofluorescence staining (upper) and co-localization quantification (bottom left) of ALKBH5 with aggresome in senescent WI-38 cells treated with RNA probes. The yellow box indicates the co-location area (bottom right) (n = 3). Error bars represent means ± SD. *p <0.05, ***p <0.001. F Western blot of non-senescent cells (right panel) and senescence cells (left panel) transfected with RNA probes with or without m6A methylation. A, RNA without m6A modification; m6A, RNA with m6A modification; *, the specific protein band of interest; MW, molecular weight. G β-gal staining of cells transfected with probes with or without methylation in WI-38 cells (n = 3). Error bars represent means ± SD. ***p <0.001. Experiments A, C–G are representatives of two or three independent replicates. See also Fig. S3.
As ALKBH5 is a demethylase of RNA m6A modification, we suspected that ALKBH5 aggregation might be influenced by the RNA substrates. To test this hypothesis, we designed the RNA probe with or without m6A modifications. In vitro incubation of ALKBH5 recombinant protein with m6A modified RNA resulted in a clear liquid phase. In contrast, incubation with RNA lacking m6A induced ALKBH5 aggregation (Fig. 3C), and the aggregates were reversed to the liquid phase by adding m6A-modified RNA in the same system (Fig. 3D). These observations provide direct evidence that the aggregation of ALKBH5 is related to the methylation ratio of the RNA substrate and that the process is reversible.
To avoid artificial effects in the in vitro system, we further investigated the influence of m6A modification on the aggregation of endogenous ALKBH5 by introducing RNA with or without m6A into cultured cells. RNA probes lacking m6A-modification induced significant cytosolic aggregates of ALKBH5, in contrast to fewer such aggregates in cells transfected with m6A-modified RNA probes (Fig. S3B). This phenomenon may be attributed to flexible binding between methylated substrates and ALKBH5, while binding of ALKBH5 to unmethylated substrates is more likely to form an ordered structure (Figure S3C–E). To verify that the existing endogenous ALKBH5 aggregates during senescence can indeed be reversed by m6A methylation, we subsequently introduced RNA probes into senescent cells. The probes without m6A modification induced more ALKBH5 aggregates in aggresomes, but probes with m6A modification abolished the senescence-associated ALKBH5 aggregates (Fig. 3E), implying that the decreased m6A cytosolic distribution in senescent cells may result in the entrapment of endogenous ALKBH5 within the cytoplasm, thereby accelerating cellular senescence.
We then investigated whether restoration of m6A imbalance can be utilized to prevent senescence. Indeed, the introduction of RNA probes without methylation into non-senescent cells promoted cell senescence markers (Fig. 3F, G), while transfection of m6A-modified probes into senescent cells alleviated molecular signatures of senescence (Fig. 3F). Our findings collectively indicate that ALKBH5 cytosolic aggregation can result from a lack of m6A modification. m6A cytosolic/nuclear imbalance mediates a feedback loop to promote ALKBH5 cytosolic solid transition, entrapment, and cellular senescence.
The Nucleoporin p62 functions as a mediator for the nuclear translocation of ALKBH5
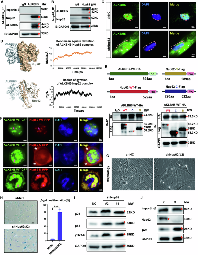
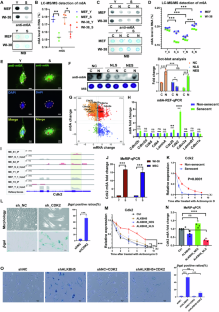
We have demonstrated a feedback loop between ALKBH5 cytosolic aggregation and m6A cytoplasmic/nuclear imbalance. To further elucidate the mechanisms initiating the loop and senescence, we investigated the nuclear transportation mechanisms of ALKBH5. It is well known that proteins may bind importins to transport into the nucleus and bind CRM (exportin) for exportation [23, 24]. However, co-immunoprecipitation revealed no interaction between ALKBH5 with importin-β (Fig. 4A). Recently, Nucleoporin p62 (Nup62), a component of the nuclear pore complex, was reported to exhibit phase separation behavior and facilitate auxiliary protein translocation into the nucleus [25]. The pioneering study led us to examine whether Nup62 can mediate the entry of ALKBH5 into the nucleus. In support of this hypothesis, the interaction between endogenous ALKBH5 and Nup62 was demonstrated through co-immunoprecipitation (Fig. 4A, B). Furthermore, knocking down Nup62 significantly impaired the nuclear entry of ALKBH5 (Fig. 4C; Fig. S4A). This indicates that Nup62 is essential for ALKBH5 translocation into the nucleus.
A Co-immunoprecipitation analysis of ALKBH5 interaction proteins. *, the specific protein band of interest; IP, immunoprecipitation; MW, molecular weight. B Co-immunoprecipitation analysis of Nup62 interaction proteins. *, the specific protein band of interest; IP, immunoprecipitation; MW, molecular weight. C Immunofluorescence analysis of ALKBH5 distribution in control and Nup62 knockdown WI-38 cells. Red *, the fluorescence signal of interest in nucleus; White *: the fluorescence signal of interest in cytoplasm; NC, negative control. D The protein-protein docking prediction of ALKBH5 and Nup62 with docking server Z-Dock(left panel). The plot of root mean square deviation (RMSD) and radius of gyration (Rg) comparison for ALKBH5-Nup62 complex (right panel). The silver area indicates the ALKBH5 protein and the gold area indicates the Nup62 protein. E Co-immunoprecipitation analysis of HA-tagged ALKBH5-WT with Flag-tagged Nup62 truncations. *, the specific protein band of interest; WT, full-length protein of Nup62; N, the N-terminal of Nup62; C, the C-terminal of Nup62; IP, immunoprecipitation; MW, molecular weight. F Co-localization analysis of GFP-tagged ALKBH5-WT and RFP-tagged Nup62 truncations. Pink *, the fluorescence signal of interest in nucleus; White *: the fluorescence signal of interest in cytoplasm; WT, full-length protein of Nup62; N, the N-terminal of Nup62; C, the C-terminal of Nup62. G Enlarged morphology of Nup62 knockdown WI-38 cells. NC, negative control. H β-gal staining of control and Nup62 knockdown WI-38 cells. NC, negative control (n = 3). Error bars represent means ± SD. ***p <0.001. ns, not significant. I Western blot analysis of indicated proteins in control and Nup62 knockdown WI-38 cells. NC, negative control; *, the specific protein band of interest; MW, molecular weight. J Western blot analysis of Nup62 in non-senescent and senescent cells; MW, molecular weight; *, the specific protein band of interest. Experiments A–C, E–H are representatives of two or three independent replicates. See also Fig. S4.
Protein-protein docking predictions with docking server Z-Dock revealed that ALKBH5 and Nup62 were able to form a stable complex (Energy = –57 kcal/mol) (Fig. 4D). To monitor the fluctuation of protein complex conformation, the root mean square deviation (RMSD) curve of the ALKBH5-Nup62 complex was analyzed. RMSD sharply increased in the first 80 ns and stabilized at 11 Å (Fig. 4D). In addition, the radius of gyration (Rg) comparison across the 100 ns molecular dynamic simulation of the ALKBH5-Nup62 complex showed that it stabilizes near 38 Å, supporting that the overall structure of the complex is stable (Fig. 4D). To characterize the interaction domains, we constructed the N-terminal (1-289aa) and C-terminal (290-522aa) truncations of Nup62. Co-immunoprecipitation assay confirmed the N-terminal of Nup62 was primarily required for the interaction (Fig. 4E). GFP-tagged ALKBH5 and RFP-tagged Nup62 showed the strong co-localization of the N-terminal region of Nup62 with ALKBH5 in the nuclear and perinuclear region, whereas the C-terminal domain of Nup62 exhibited little co-localization with ALKBH5 (Fig. 4F). We further performed purification of ALKBH5-GST, Nup62-His, and various Nup62-His truncations for in vitro binding assay. The experimental results confirmed the direct binding of ALKBH5-GST with Nup62-His and its N-terminal truncation, which was consistent with the results from the in cells assay (Fig. S4B). Our data suggest that Nup62 serves as a crucial mediator to facilitate the nuclear entry of ALKBH5, with its N-terminus binding to ALKBH5.
As Nup62 is critical for ALKBH5 nuclear entry, we next examined the role of Nup62 in cellular senescence. Nup62 knocking-down induced the senescence phenotypes characterized by enlarged cell morphology, positive β-gal staining, as well as increased levels of p21, p53, and γH2AX protein (Fig. 4G–I). In addition, we found a significant decline in Nup62 expression in senescent cells (Fig. 4J), along with a notable decreased distribution in the cytoplasmic and peripheral regions of the nuclear membrane (Fig. S4C). We conducted additional observations on the senescence phenotype after introducing NLS-tagged ALKBH5 into Nup62 knockdown cells. The results revealed that NLS-tagged ALKBH5 significantly reverses Nup62 depletion-induced senescence, supporting that Nup62 depletion causes senescence by impeding ALKBH5 nuclear transportation (Fig. S4D). Consequently, decreased Nup62 expression hinders proper guidance for ALKBH5 entry into the nucleus, thus resulting in cellular senescence.
To uncover the initial cause of ALKBH5 aggregation, we continuously passaged WI-38 cells (at 17–19 passages, termed P) until cellular senescence. During the continuous passaging, we compared the sequential occurrence of ALKBH5 cytosolic aggregation with ALKBH5 cytosolic retention, m6A imbalance, and the decline of Nup62 before cellular senescence. We found that the ALKBH5 aggregation occurs from P + 7 (Fig. S4E), leading to the upregulation of senescence markers from P + 10 to P + 12 (Fig. S4F, G). Interestingly, the decline of Nup62 expression is the first event occurring at P + 4, followed by the cytosolic retention of ALBHK5 at P + 5 (Fig. S4G), which leads to the m6A decline in cytoplasm but increase in nucleus (from P + 5 to P + 7) (Fig. S4H). Moreover, both Nup62 knockdown and the overexpression of cytosolic expressed NES-ALKBH5 causes ALKBH5 aggregation (Fig. S4I–J). In addition, recent related studies have pointed out that the aggregation of proteins can be modulated by RNA [26], and we have shown that the RNA without m6A directly triggers ALKBH5 aggregation (Fig. 3C–E and S3B). Our data collectively indicate that the decreased expression of Nup62 initially prompts the augmented accumulation of ALKBH5 in the cytoplasm, leading to m6A decline in cytoplasm which triggers the formation of aggregation. This, in turn, aggravates the imbalanced distribution of m6A, thereby facilitating cellular senescence.
ALKBH5 intrinsic structure orchestrates phase transition and subcellular distribution
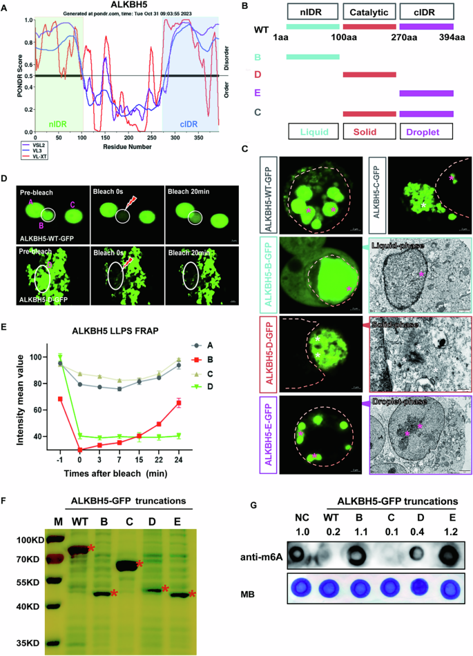
To determine the protein domains critical for ALKBH5 cytosolic aggregates formation, we performed IDR analysis with Predictor of Natural Disordered Regions (PONDR). The analysis revealed that ALKBH5 consists of a N-terminal IDR (nIDR, 1-100aa), a C-terminal IDR (cIDR, 271-394aa), and an ordered region with catalytic domain between (101–270aa) (Fig. 5A, B). We constructed ALKBH5 truncations fused with green fluorescent protein (GFP). A previous study showed that overexpressed GFP-tagged ALKBH5 might undergo liquid-liquid phase separation (LLPS), forming droplets in nuclear paraspeckle 22. Our study confirmed the droplet phase formation of ALKBH5 WT (full-length protein) in nuclear (Fig. 5C). However, the B-truncation containing only nIDR mainly exhibited diffusion liquid phase uniformly distributed within the nucleus, while C-truncation containing both the ordered catalytic region and cIDR predominantly localized in the cytoplasm and formed solid-like fibrous structures (Fig. 5C). We further constructed D-truncation comprising solely the catalytic region and E-truncation comprising solely cIDR. Nearly all D-truncations were localized in the cytoplasm and exhibited fibrous structures. Conversely, E-truncations invariably translocated into the nucleus to form droplets (Fig. 5C). We further examined the structures of B/D/E truncations using a transmission electron microscope and confirmed the distinct fibrous structures of D truncation in the cytoplasm (Fig. 5C).
A The disordered region of ALKBH5 was analyzed with VSL2, VL3, and VL-XT models in the PONDR database, revealing that ALKBH5 contains three domains of an N-terminal IDR, a middle-ordered region, and a C-terminal IDR region. B Schematic ALKBH5 domains including nIDR, cIDR, and ordered catalytic regions, WT, full-length protein; B, nIDR; C, non-nIDR; D, ordered catalytic region; E, cIDR. C Immunofluorescence and transmission electron microscope analysis of GFP tagged ALKBH5 truncations in overexpression cells. Pink *, nuclear signal of interest; White *: cytosol signal of interest. D Fluorescent recovery after photobleaching assay of ALKBH5-WT-GFP B droplet in the nucleus and ALKBH5-D-GFP aggregation in the cytoplasm. E Fluorescent recovery after photobleaching quantitative curves of average fluorescence values of A, B, C, and D areas after bleaching B and D areas (n = 3). Error bars represent means ± SD. F The truncations of ALKBH5-GFP, purified using HA magnetic beads, were assessed with Coomassie staining. M, marker; *, the specific protein band of interest; WT, full-length protein; B, nIDR; C, non-nIDR; D, ordered catalytic region; E, cIDR. G Dot-blot analysis was employed to measure the demethylation ability of purified ALKBH5 truncations. Experiments C, F, G are representatives of two or three independent replicates.
The fluorescence recovery after photobleaching (FRAP) assay confirmed that ALKBH5 nuclear droplets displayed LLPS properties (Figs. 5D, E). However, ALKBH5-D truncation could not restore fluorescence after bleaching, which further demonstrated that ALKBH5-D was a non-free-flowing solid phase in the cell (Fig. 5D, E). To investigate whether the different ALKBH5 fragments under different phases preserve demethylating abilities. We purified different ALKBH5 truncations and incubated them with m6A-containing RNA substrates. The C/D truncations with catalytic regions retained the ability of demethylation, while neither B nor E truncations exhibited demethylation activity due to the absence of catalytic regions (Figs. 5F, G).
This overexpression of ALKBH5 domains provides a clue that ALKBH5 may present liquid-droplet-solid triple phasic states that are orchestrated by the intrinsic structures, and suggests that the aggregation of endogenous ALKBH5 found in senescent cells may be dependent on its catalytic domain, while nIDR and cIDR domains are required for its nuclear localization.
ALKBH5 forms cytoplasmic droplets to facilitate nuclear transportation
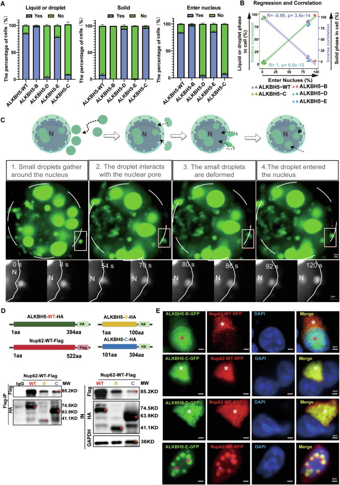
Notably, both the liquid phase of nIDR domain (represented by B-truncation) and the droplet phase of cIDR domain (represented by E-truncation) were predominantly localized within the nucleus, while the solid phase of fibrous structures triggered by the catalytic domain in C/D-truncations was distributed in the cytoplasm (Fig. 5C). Statistical comparisons revealed a strong correlation between the differential states of ALKBH5 with the cellular localization of different truncations (Fig. 6A, B). These intriguing observations supported that the nuclear translocation capability of ALKBH5 is dependent on its ability to penetrate into the nucleus in liquid and droplet states, not in the fibrous solid state.
A Statistical analysis of the proportions of cells with differential ALKBH5 phases (left and middle panel) or the proportion of cells with ALKBH5 nuclear entry (right panel) after overexpression of ALKBH5 and truncations (n = 3). Error bars represent means ± SD. B The correlation of ALKBH5 phases with nuclear localization in ALKBH5 and truncations overexpressing cells (n = 3). Error bars represent means ± SD. C The above model diagram depicts the process of ALKBH5 entering the nucleus, which can be divided into four main steps as described in the middle. The bottom image displays the stages of nuclear entry by time-lapse imaging. The observation area is marked by the white box. The white circle represents the nucleus. N, nucleus; S, seconds. D Co-immunoprecipitation analysis of Flag-tagged Nup62-WT and HA-tagged ALKBH5 truncations. *, the specific protein band of interest; WT, full-length protein of ALKBH5; B, nIDR truncation of ALKBH5; C, non-nIDR truncation of ALKBH5; IP, immunoprecipitation; MW, molecular weight. E Co-localization analysis of GFP-tagged ALKBH5 truncations and RFP-tagged Nup62-WT. Pink *, the fluorescence signal of interest in nucleus; White *: the fluorescence signal of interest in cytoplasm; WT, full-length protein of Nup62; B, nIDR truncation of ALKBH5; C, non-nIDR truncation of ALKBH5; D, ordered catalytic truncation of ALKBH5; E, cIDR truncation of ALKBH5. Experiments C-E are representatives of two or three independent replicates. See also Fig. S5.
To understand how the different phases of ALKBH5 regulate the entry of ALKBH5 into the nucleus, we utilized GFP-tagged full-length ALKBH5 to trace its nuclear translocation. Notably, despite a significant amount of ALKBH5 droplets observed in the nucleus, a small portion of liquid-like condensates containing ALKBH5 distributed in the cytoplasm, particularly in the periphery of nucleus (Fig. S5A). By reconstructing a 3D distribution model, it was confirmed that ALKBH5 formed small droplets surrounding the nucleus (Fig. S5B). This indicates that once translated in the cytoplasm, ALKBH5 protein progressively accumulates to form liquid condensates which are then transported towards the nucleus for subsequent entry.
To further explore this phenomenon, time-lapse imaging in living cells was performed and ALKBH5 was found to enter directly into the nucleus as droplets (Fig. 6C). It illustrated that the process by which ALKBH5 enters nucleus as droplets can be divided into four main steps: the first step is the formation of small droplets gathering around the nucleus, followed by the binding to nuclear membranes. Then, the droplets deform to cross nuclear membranes. Finally, the droplets pass through nuclear membranes and enter into the nucleus (Fig. 6C). These results suggest that ALKBH5 forms cytoplasmic droplets to facilitate nuclear transportation.
We further assessed the domains of ALKBH5 implicated in the interaction with Nup62. B truncation showed minor interaction and co-localization with Nup62. Intriguingly, although the C or D truncations showed strong interaction or co-localization with Nup62, they trapped with Nup62 in the cytoplasm (Fig. 6D, E), suggesting the solid aggregation of ALKBH5 prevents Nup62-mediated nuclear transportation. In line with that the droplet phase of cIDR (E truncation) co-localized with Nup62 in the nucleus (Fig. 6E), our data collectively supported that the droplet, but not solid aggregation of ALKBH5 is essential for subsequent nuclear entry via Nup62.
NLS-ALKBH5 mitigates senescence-related signatures in vivo
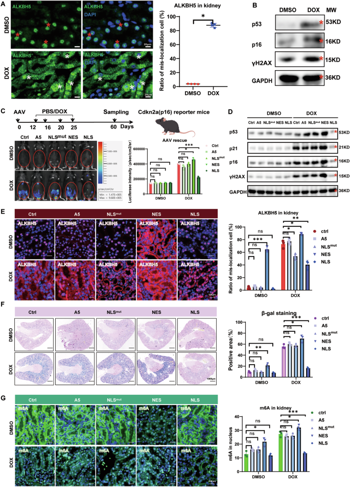
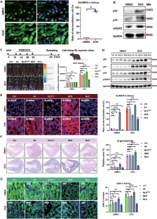
At the cellular level, we have shown that NLS-tagged ALKBH5 effectively restored the imbalance of nuclear m6A thereby preventing senescence. We proposed to employ the NLS-tagged ALKBH5 for an in vivo intervention of cellular senescence. Due to the lengthy duration required for animal aging models to manifest natural aging signatures, we opted to evaluate the therapeutic effect of NLS-ALKBH5 in a Doxorubicin (DOX) induced senescence mouse model [27]. Cellular senescence was achieved through intraperitoneal injection of DOX at a dosage of 5 mg/kg (four consecutive injections with four-day intervals). Cytosolic abnormal localization of ALKBH5 was verified concomitant with increased cellular senescence markers in the kidney tissue from DOX-treated mice (Fig. 7A, B).
A Immunofluorescence and statistical analysis of ALKBH5 mis-localization in kidney tissues of DMSO/DOX-treated mice (n = 4). Red *, the fluorescence signal of interest in nucleus; White *: the fluorescence signal of interest in cytoplasm. Error bars represent means ± SD. *p <0.05. B Western blot analysis of senescence markers in the kidney tissues of DMSO/DOX-treated mice. *, the specific protein band of interest; MW, molecular weight. C Bioluminescence imaging and statistical analysis of p16 positive senescent signal in DMSO/DOX-treated mice after injection with adeno-associated virus (n = 3 ~ 5, the number of experimental animals in each group was originally 5. However, in the NES-ALKBH5 group, two mice developed severe ascites after the injection. For the sake of animal welfare, these mice were euthanized and not included for analysis). AAV, adeno-associated virus; A5, ALKBH5; NLSmut, NLS-ALKBH5mut; NES, NES-ALKBH5; NLS, NLS-ALKBH5. Error bars represent means ± SD. *p <0.05, ***p <0.001. ns, not significant. D Western blot analysis of senescence markers in kidney tissues of DMSO/DOX-treated mice after injected with adeno-associated virus. *, the specific protein band of interest; MW, molecular weight; A5, ALKBH5; NLSmut, NLS-ALKBH5mut; NES, NES-ALKBH5; NLS, NLS-ALKBH5. E Immunofluorescence and statistical analysis of ALKBH5 mis-localization in kidney tissues of DMSO/DOX-treated mice after being injected with adeno-associated virus (n = 3). A5, ALKBH5; NLSmut, NLS-ALKBH5mut; NES, NES-ALKBH5; NLS, NLS-ALKBH5. Error bars represent means ± SD. *p <0.05, **p <0.01, ***p <0.001. ns, not significant. F β-gal staining of kidneys after AAV rescued (n = 3). A5, ALKBH5; NLSmut, NLS-ALKBH5mut; NES, NES-ALKBH5; NLS, NLS-ALKBH5. Error bars represent means ± SD. *p <0.05, **p <0.01, ***p <0.001. ns, not significant. G Immunofluorescence and statistical analysis of m6A in kidney tissues of DMSO/DOX-treated mice after being injected with adeno-associated virus (n = 3). A5, ALKBH5; NLSmut, NLS-ALKBH5mut; NES, NES-ALKBH5; NLS, NLS-ALKBH5. Error bars represent means ± SD. *p <0.05, ***p <0.001. ns, not significant. Experiments A, B, D are representatives of two or three independent replicates.
We assessed the effect of in vivo intervention with adeno-associated viruses (AAV) encoding NLS-ALKBH5, as well as ALKBH5, the activity dead mutant NLS-ALKBH5mut (H204A, D206A, H266A mutation in the catalytic active site of ALKBH5) [28] and NES-ALKBH5. Given that DOX induces a prominent phenotype in kidney tissue, we utilized adeno-associated viruses with AAV9 promoter known for their strong affinity towards kidney and heart tissue in vivo. The Cdkn2a-Ki-Luc-2A-tdTomato-2A-CreERT2-WPRE-pA reporter mice (NM-KI-18039) were used for live animal imaging of p16 positive senescent cells. After intervention with AAV viruses followed by four intraperitoneal injections of DOX, the cellular senescence was assessed, as illustrated in Fig. 7C. Eventually, the mice that received AAV9 expressing NLS-ALKBH5 exhibited a remarkable reduction in DOX-induced p16 positive senescent cells compared to other groups (Fig. 7C), as well as significant repression of senescence markers p53, p21, p16 and γH2AX at Day60 (Fig. 7D). The abnormal distribution of ALKBH5 in kidney tissue was also significantly restored (Fig. 7E), and β-gal staining signals of the NLS-ALKBH5 rescued kidney were significantly decreased (Fig. 7F). Notably, our result showed that the activity dead mutant NLS-ALKBH5mut displayed similar nucleus distribution to NLS-ALKBH5 in vivo, but cannot reduce the nuclear m6A levels as shown in NLS-ALKBH5 group (Fig. 7E, G). Consistently, no alleviation of senescence was observed in the NLS-ALKBH5mut group (Fig. 7C, D, F). These results indicate that the prevention of cellular senescence by NLS-ALKBH5 is dependent on its m6A catalytic activity, thus through the modulation of nuclear m6A levels. All these findings collectively indicate that NLS-tagged ALKBH5 can be employed to supplement ALKBH5 into the nucleus to ameliorate tissue cellular senescence in vivo and provide a potential strategy for anti-aging therapy.
Discussion
In summary, we demonstrate that the m6A demethylase ALKBH5 exhibits cytosolic aggregation, orchestrating protein nuclear transportation, m6A distribution, and cellular senescence. In particular, the liquid-like droplet phase of ALKBH5 is required for entering the nucleus with the help of Nup62, while aberrant aggregation impedes the nuclear entry of ALKBH5, leading to cytosolic accumulation, m6A imbalance, and senescence. Furthermore, m6A imbalance triggers feedback to promote ALKBH5 solid-like aggregation in the cytoplasm that further aggravates senescence. By employing m6A-modified RNA probes and NLS-tagged ALKBH5, we demonstrate novel therapeutic strategies in aging intervention.
Although some studies of ALKBH5 in aging have been reported, opposite down- or up-regulation of ALKBH5 in senescent cells were demonstrated, and the depletion of ALKBH5 was shown to either alleviate or promote senescence in the different literatures 8,11,15. These previous findings are contradictory and confusing, suggesting more complex regulations beyond the expression level are implicated. ALKBH5 has been shown to co-localize with SC-35 within the nuclear speckle, thus involved in RNA metabolism [13]. In line with this, we provide a mechanistic explanation that the cytosolic aggregation of ALKBH5 prevents its nuclear entry, accounting for senescence. Our data collectively suggest that concise cytosolic/nuclear distribution of ALKBH5 but not simple overexpression or deletion is critical in counteracting senescence and aging.
Recent studies have unveiled the crucial role of m6A modification in senescence and aging [7] thereby providing a novel paradigm for comprehending cellular RNA epigenetic regulation. In our study, we show that cytoplasmic retention of ALKBH5 causes m6A distribution imbalance and feedback to aggravate solid aggregation and senescence. Moreover, we identify Cdk2 as a novel m6A target of ALKBH5, and its hypermethylation due to ALKBH5 mis-localization consequently strengthens senescence. Importantly, we demonstrate that unmodified RNA accelerates cellular senescence, whereas RNA m6A modification delays the process, by reversing the cytoplasmic aggregation of ALKBH5. These findings bridge the gap between RNA-mediated regulation of protein aggregation and cellular senescence, offering novel insights into the role of m6A epigenetics in aging.
The cytosolic/nuclear localization of intracellular proteins can be disrupted by aberrant nuclear transport capacity [29,30,31]. It is well-known that the nucleocytoplasmic transport system deteriorates with age [29]. Several emerging evidence suggest a close association between dysfunctional nucleocytoplasmic transport with age-related protein aggregation diseases, such as Huntington’s disease and ALS [30,31,32]. Nevertheless, there is a lack of direct evidence on nuclear transportation of specific phases of protein. Our study revealed that the proper phase state of ALKBH5 is essential for its nuclear entry. ALKBH5 in the state of droplet phase binds to the nucleoporin Nup62 that facilitates ALKBH5 crossing the nuclear membrane. On the contrary, ALKBH5 aggregation trapped Nup62 in the cytoplasm, impeding the nuclear importation of both ALKBH5 and Nup62 concurrently, leading to accelerated cellular senescence. Our findings uncover the regulatory mechanism underlying nuclear transport by phase transition. Moreover, we provide a compelling notion that ALKBH5 aggregation together with defective nuclear transport drives cellular senescence.
Taken together, our findings provide a clear and detailed understanding of the regulatory mechanisms of ALKBH5 cytosolic aggregation, resolving the current controversy about ALKBH5 in cellular senescence. We establish a valuable connection between protein aggregation and m6A epigenetics, offering great potential targets against cellular senescence and aging.
Limitations of the study
For the in vivo administration of AAV virus counteracting senescence pathologies, we refrained from utilizing naturally aged mice due to the following specific reasons: (a) The aging progression in naturally aged mice is characterized by slow and unstable observation periods; (b) This experimental procedure entails a prolonged duration. In addition, the dosage and appropriate time for virus intervention and observation may be optimized in the future.
Methods
Cell culture
Human lung fibroblast WI-38, mouse embryonic MEF cells and human embryonic kidney cell HEK293T were grown in a humidified incubator at 37 °C in 5% CO2. MEF and HEK293T cells were maintained in DMEM supplemented with 10% FBS (Gibco). WI-38 cells were cultured in MEM medium with 10% FBS. All cell lines were routinely verified to be mycoplasma negative using a mycoplasma detection kit (LT07-318, Lonza).
Quantitative PCR
RNAs were isolated with Trizol® reagents (15596018, Thermo Fisher) and converted into cDNA using the PrimeScript RT Master Perfect Real Time Kit (RR037A, TaKaRa) according to the manufacturer’s instructions. The cDNA was subjected to quantitative PCR (qPCR) using ChamQ Universal SYBR qPCR Master Mix (Q711, Vazyme). Primers were as follows:
Human Alkbh5, forward, 5’-CCACTGCGCAACAAGTACTT-3’;
reverse, 5’-TCCACGTGAGACACGATGCA-3’;
Mouse Alkbh5, forward, 5’-ATGAGTGTTCCAAGATCGAG-3’;
reverse, 5’-CGAAGAAGTACTTGTTGCGC-3’;
Human Gapdh, forward, 5’-GGAAGCTTGTCATCAATGGA-3’;
reverse, 5’-CTTGAGGCTGTTGTCATACT-3’;
Mouse Gapdh, forward, 5’-CATCACTGCCACCCAGAAGACTG-3’;
reverse, 5’-ATGCCAGTGAGCTTCCCGTTCAG-3’;
Human Cdk2, forward, 5’-CACGTACGGAGTTGTGTACA-3’;
reverse, 5’-TCTCTCGGATGGCAGTACTG-3’;
Mouse Cdk2, forward, 5’-AAGCTGGCAGACTTTGGACT-3’;
reverse, 5’-GGCTGTGGAGTAGTACTTGC-3’.
m6A-REF-qPCR
m6A-REF-QPCR was performed according to the previous publication [19, 20]. In brief, RNAs were isolated with Trizol® reagents (15596018, Thermo Fisher). The mRNA was purified using Dynabeads® mRNA DIRECT (61006, Thermo Fisher) and treated with MazF (2415 A, Takara) to specifically digest RNA ACA motif without methylations. A ERCC RNA without ACA motif was generated and used as a non-methylated internal control for calibration. The digested mRNA and nondigested mRNA were subjected to reverse transcription using 5×TransScript All-in-One First-Strand cDNA Synthesis SuperMix (AU341, TransGen Biotech) and subjected to qPCR using ChamQ Universal SYBR qPCR Master Mix (Q711, Vazyme). The Primers used were as follows:
ERCC overlap, forward (5’- 3’),
TAATACGACTCACTATAGGGGATGAGCTAGTCAGGAGTAAGTCTGCAGTTGCCAAGAGT;
Reverse (5’- 3’),
ATCGACGATTCCAAGTCAATCTTCATCGAAGCCAAGCAGCAACTCTTGGCAACTGCAGA;
Human Cdk2, forward, 5’-CACGTACGGAGTTGTGTACA-3’;
reverse, 5’-CTCTCGGATGGCAGTACTG-3’;
Human Cdk4, forward, 5’-ATGGCTACCTCTCGATATGA-3’;
reverse, 5’-CACCAGGGTTACCTTGATCT-3’;
Human Cdk6, forward, 5’-TGATGTGTGCACAGTGTCAC-3’;
reverse, 5’-GTCACCAGAATGTTCTGTGG-3’;
Human Cdkn2a, forward, 5’-ATTAGCAGCGGAACAAGGAG-3’;
reverse, 5’-GTGCCAGGAAAGACAACTACT-3’;
Human Cdkn1a, forward, 5’-CCAACGCACCGAATAGTTAC-3’;
reverse, 5’-CTATGCGGGCATGGTTACTG-3’;
Human Cdkn2b, forward, 5’-CCAACGCACCGAATAGTTAC-3’;
reverse, 5’-CTATGCGGGCATGGTTACTG-3’;
Human Cdkn2d, forward, 5’-ACTCCTGGCAAATCCAGTTC-3’;
reverse, 5’-TGGCAGGGAAGGAATGTAAC-3’;
Human Lamin A, forward, 5’-CTACACCAGCCAACCCAGAT-3’;
reverse, 5’-TCGAAGGACAGAGACTGCTC-3’;
Human Lamin B1, forward, 5’-GATCAAATGCAGCAACAGCT-3’;
reverse, 5’-GAGACAGCTTCAACCTCTCT-3’;
ERCC, forward, 5’-TAATACGACTCACTATAGGG-3’;
reverse, 5’-ATCGACGATTCCAAGTCAAT-3’.
Immunofluorescent staining
The cells or tissue sections were permeabilized with 0.5% Triton-100 (in 1 × PBST) for 15 min and fixed with 4% paraformaldehyde at room temperature for 30 min. Following that, the samples were blocked with 3% BSA at room temperature for 1 h and incubated with primary antibodies at 4 °C overnight. The primary antibodies included anti-m6A (202003, Synaptic Systems, diluted to 1:200), anti-SC-35 (04-1550, Millipore, diluted to 1:200), anti-Nup62 (66573-1-lg, Proteintech, diluted to 1:200) and anti-ALKBH5 (Ab195377, abcam, diluted to 1:200). After washing with PBST three times, fluorescence-labeled secondary antibodies were added and incubated for one hour at room temperature. DAPI was applied for nuclear staining, followed by PBST washing three times, and sealed with an anti-fluorescence quenching agent.
In vitro aggregation assay of ALKBH5
The recombinant protein ALKBH5 (R0639L, Beyotime) was incubated with RNA probe (10 μM) with and without m6A in a volume of 10 μL at 37°C for 30 min, then transferred onto a 384-well glass bottom plate (P384-1.5H-N, Cellvis) for subsequent microscopic observation of ALKBH5 aggregation. For the ALKBH5 aggregate reversion assay, the recombinant protein ALKBH5 was incubated with RNA probe (10 μM) without m6A to form aggregate, then RNA probe (10 μM or 40 μM) with m6A was added and incubated at 37°C for another 30 min, followed by microscopic observation. The sequences of RNA probes were as follows:
RNA-A: AUUAUAUAAUAUACAUAUAAUA;
RNA-m6A: AUUAUAUAAUAU(m6A)CAUAUAAUA.
Fluorescence recovery after photobleaching
For fluorescence recovery after photobleaching (FRAP) recordings were performed with the 488 nm line of a Zeiss LSM 880 scanning confocal using a 63× oil-immersion objective. A circular fluorescence region of interest was selected and bleaching was carried out with 100% laser power. The fluorescence intensity was recorded for up to 24 min at a frame interval of 60 s.
Time-lapse imaging
For the high-resolution image acquisitions of cells, laser scanning confocal microscopy was carried out using a Zeiss LSM 880 microscope with a 63×/1.30 glycerol-immersion objective. Images were recorded for up to 5 min at a frame interval of 1 s.
Protein purification
ALKBH5-HA truncation constructs were transfected into HEK293T cells, and the cells were replaced with complete medium after 12 h of transfection. 48 h post-transfection, the cells were collected and lysed on ice with sonication to ensure sufficient cell lysis. The lysate was incubated with HA-beads at 4 °C overnight. The HA-beads were then collected and rinsed with PBST, and the proteins were eluted under alkaline conditions (pH = 9). Finally, the buffer was replaced with PBS (pH = 7) through ultrafiltration.
ALKBH5-GST and Nup62-His truncation constructs were transfected into BL21(DE3) cells (B528415-0010, Sangon). When the bacterial culture reaches an OD value of 0.5 to 1.0, 1 mM IPTG (A600168-0005, Sangon) is added and the induction is carried out at 37°C for 3 to 4 h. The bacterial cells were then collected and lysed. The lysate was incubated with BeyoGold™ GST-tag Purification Resin (P2251, Beyotime) or BeyoGold™ His-tag Purification Resin (P2236, Beyotime) at 4°C for 2 h. After being washed three times with non-denaturing rinsing solution (50 mM Tris, 500 mM NaCl, 12 mM imidazole), it was dissolved using non-denaturing elution solution (50 mM Tris, 500 mM NaCl, 20 mM GSH or 250 mM imidazole), and then purified and concentrated using a 10KD desalination column (UFC801096, Merck).
Lentivirus infection
pLKO-based shRNA or pCDH plasmid containing the corresponding gene CDS along with PLP1, PLP2, and VSVG were transfected into HEK293T cells. Virus-containing supernatant was collected 48 h after transfection for infection in the presence of 10 μg/ml polybrene. The successful infected cells were selected with puromycin at a concentration of 1 μg/ml. The sequences of shRNA were as follows:
shAlkbh5#1(human): 5’-AGGTTCTCATATTCTTGGTAT-3’;
shAlkbh5#2(human): 5’-CCACCCAGCTATGCTTCAGAT-3’;
shAlkbh5#3(human): 5’-CCTCAGGAAGACAAGATTAGA-3’;
shCdk2#1(human): 5’-ACGGAGCTTGTTATCGCAAAT-3’;
shCdk2#2(human): 5’-GCCTGATTACAAGCCAAGTTT-3’;
shNup62#1(human): 5’-GCAGATCTGCAAGATCCTCAA-3’;
shNup62#2(human): 5’-GCAACAACCACACCTGCTACA-3’;
shNup62#3(human): 5’-GCAGCAGCAACCTCACTAATG-3’;
shNup62#4(human): 5’-GGAGAGCCTGATCAACAAATG-3’.
Aggresome detection
The cells were seeded onto glass slides or polystyrene tissue culture plates and cultured to achieve a confluency of 80%. The Aggresome detection kit (ab139486, abcam) was used to visualize the aggresome in cells following the manufacturer’s instructions. The cells were then analyzed using wide-field fluorescence or confocal microscopy.
m6A dot blot
Total RNA (200–500 ng) was spotted on a nylon N+ membrane (RPN303B, GE Healthcare) and subjected to thermal cross-linking on a metal plate preheated to 70 °C. The membrane was then subjected to UV cross-linking twice at 2000 KJ followed by blocking with 5% BSA for 1 h at room temperature. After cross-linking, the membrane was incubated with anti-m6A antibody (202003, SYSY) at 1:2000 for 2 h and washed thrice with 1% TBST (Tris-buffered saline with 0.1% Tween-20), followed by incubation with secondary antibody (diluted 1:5000, CST) for 1 h. After washing the membrane five times with 1% TBST, a mixture of HRP substrates A and B (Thermo Fisher) was used for imaging. The membrane was then treated with a 1% methylene blue solution for 3 min, washed with 1% TBST, and visualized with a white light system.
mRNA m6A methylation level measured by LC-MS/MS
Total RNA was extracted from fresh cells using Trizol® reagents. mRNA was isolated twice using the Dynabeads® mRNA DIRECT kit, followed by the Ribo-off rRNA Depletion Kit (N406-01, Vazyme). After purification, the mRNA was enzymatically digested to nucleotides in a 20 ml buffer containing 25 mM NaCl and 2.5 mM ZnCl2 at 42 °C for 1 h with nuclease P1. The samples were further treated with FastAP thermosensitive alkaline pHospHatase (EF0651, 1 U/μl, Thermo Fisher) in FastAP buffer at 37 °C for an additional 4 h. An Agilent 6460 LC-MS/MS spectrometer with a C18 reverse phase column in positive electrospray ionization mode analyzed the samples after filtering them through a Millipore membrane (0.22 mm). Quantification of nucleosides relied on retention time and specific mass transitions: m/z 268–136 for A and m/z 282–150 for m6A. Comparisons were made between samples and a standard curve generated from pure nucleoside standards.
RNA seq and m6A-seq
mRNA was purified using Dynabeads® mRNA DIRECT and sheared into approximately 100-nt fragments. The m6A modified mRNA fragment was enriched by anti-m6A antibody (202003, Synaptic Systems) immunoprecipitation (IP) using the EpiMark® N6-Methyladenosine Enrichment Kit (E1610S, NEB) following the manufacturer’s protocol. The libraries were prepared for both input and IP products using the VAHTS Universal V8 RNA-seq Library Prep Kit for Illumina (NR605-01, Vazyme) according to the manufacturer’s instructions, followed by sequencing using the illumina NovaSeq PE150 according to the protocol from company (Annoroad). After obtaining raw data, paired-end reads were harvested and trimmed by fastp (version 0.20.1) to remove adaptor sequences and low-quality nucleotides. High-quality reads were then aligned to the ENSEMBL GRCh38 or GRCm39 reference genome using HISAT2 (version 2.2.1) with default parameters, retaining only uniquely mapped reads for all downstream analyses. For RNA-seq, featureCounts (version 2.0.1) software was used to count reads mapped to RefSeq genes, and differential gene expression analysis was conducted using the DESeq2 R package (version 1.38.3). For m6A-seq, m6A peaks on RefSeq transcripts and differentially m6A peaks were analyzed using the exomePeak2 R package (version 1.10.0).
m6A peak’s location annotation and metagene profile were performed using the cliProfiler R package (version 1.2.0). The overlap of cell cycle and cellular senescence with differentially m6A-modified genes of WI-38 and MEF was shown by a Venn diagram using the Vennerable R package (version 3.1.0.9). To visualize sequencing signals at specific genomic regions, we normalized all samples using the deeptools and building index before importing them into IGV (version 2.13.0). Nine quadrant diagrams were visualized by the ggplot2 R package (version 3.4.1). The intersection of differential m6A modified genes in both WI-38 and MEF were used to perform Reactome pathway enrichment using clusterProfiler R package (version 4.6.2). The enriched result was used to calculate the Jaccard (JC) similarity coefficient between terms using the GeneOverlap R package (version 1.34.0) and the terms cluster network was constructed by Cytoscape software (version 3.10.1).
Protein-protein/RNA docking predictions
The de novo protein 3D structures of Nup62 and ALKBH5 were predicted using itasser. The RNA 3D structures were predicted using an online server called RNA composer. Methyl groups were added to specific adenine site using Discovery Studio 3.5 (DS3.5) software, and the corresponding methylation force field was selected in amber program for molecular dynamics simulation. All prediction parameters were set as default, and the highest-scored model was selected for subsequent molecular docking analysis. The structures of protein Nup62 and ALKBH5 were submitted to the Z-dock server for protein-protein docking. The structures of protein ALKBH5 and RNA with or without m6A were submitted to the HDOCK server for protein-RNA docking. All parameters were set as default, and the conformation with the highest score was selected as the molecular docking conformation.
Protein immunoprecipitation
The cells were lysed with lysis buffer (50 mM Tris-HCl pH 7.5, 150 mM NaCl, 0.1% Nonidet P-40, and freshly added protease inhibitor cocktails). The lysates were incubated with Protein A/G beads and the indicated antibodies overnight at 4 °C. Afterward, the beads were washed three times with lysis buffer and resuspended in SDS loading buffer for subsequent western blotting analysis.
Western blot
Sodium dodecyl sulfate-polyacrylamide gel electrophoresis (SDS-PAGE) was performed on whole cell lysates or immunoprecipitation (IP) samples. Following the transfer of the proteins to nitrocellulose blotting membranes, the membranes were blocked with Tris-buffered saline with Tween 20 (TBST) containing 5% nonfat milk, and incubated with the indicated primary antibodies at 4 °C overnight. The primary antibodies included anti-ALKBH5 (Ab195377, abcam), anti-LaminA/C (4777, Cell Signaling), anti-GAPDH (97166, Cell Signaling), anti-P53 (SC-126, Santa Cruz), anti-Nup62 (66573-1-lg, Proteintech), anti-HA (3724, Cell Signaling), anti-Flag (F1804, Sigma), anti-Importin β (sc-376346, Santa Cruz), anti-p21 (ab109520, abcam, Human sample), anti-p21 (sc-6246, Santa Cruz, Mouse sample), anti-p16 (sc-81157, Santa Cruz, Mouse sample) and anti-γH2AX (9718S, Cell Signaling). Following three times washing with TBST, the membranes were incubated with secondary antibodies at room temperature for one hour. After washing three times in TBST, the membranes were visualized using an enhanced chemiluminescence (ECL) system from Thermos Fisher Scientific. Uncropped western blots were shown in Supplementary Material.
Cell proliferation assay (EDU)
The Cell-Light EDU Apollo In Vitro Kit (C10310-3, RIOBIO) was utilized to assess cell proliferation at specified time intervals. Briefly, the EDU was diluted in DMEM at a ratio of 1:1000 and added to the wells, followed by incubation for 2 h at 37 °C in a cell incubator. Then, fixation and staining of the samples were performed as instructed. Images were obtained with fluorescence microscopy for analysis.
Nuclear and cytosol fractionation
Cells were resuspended in 5–10 times the volume of extraction solution according to actual needs. The harvested cells were then collected by centrifugation at 4 °C, 500 × g for 2–3 min. The fractionation was performed using the Nuclear/Cytosol Fractionation Kit (PH1466, pHygene) following the manufacturer’s protocol.
Senescence β-galactosidase staining of cells
The Senescence β-Galactosidase Staining Kit (C0602, Beyotime) was employed to assess cellular senescence phenotype. The fixation and staining procedures were followed according to instructions. Observation and analysis were performed using stereomicroscopy.
β-Galactosidase and nuclear fast red staining of tissue sections
The tissue frozen section slide was incubated at 37 °C until all water mist disappeared. After removing the OCT film using tweezers, a circle was delineated around the edge with a histochemical pen. The slide was then washed once with PBS followed by drying. The slides were added with 100–200 μL fixation solution and placed in a humid chamber to prevent water evaporation for 15–30 min. Following the PBS wash three times, the slides were added with 100–200 μL staining working solution and kept in the humid chamber overnight at 37 °C. After washing off the reaction solution, they were stained with 100 μL nuclear fast red staining solution (C0151, Beyotime) for 5 min and then washed twice with ddH2O for 5 min each time. Finally, the sections were sequentially immersed in ethanol solutions (70% ethanol for 10 s; 80% ethanol for 10 s; 90% ethanol for 10 s; and 100% ethanol for 10 s), followed by xylene treatment (transparency) lasting five minutes. The sections were ultimately sealed using neutral resin for imaging.
AAV infection in vivo
The high-titer preparations of lentiviral particles were purchased from HANBIO. The animals were half male and half female randomly grouped and injected with 200 μL AAV particles (AAV9-ALKBH5, AAV9-NLS-ALKBH5mut, AAV9-NES-ALKBH5, AAV9-NLS-ALKBH5) in a titer of 1.6 × 1012 vg/ml per mouse. Mice injected with the same amount of control particles (AAV9-GFP) were used in control groups.
Research animals
The C57BL/6 J wild type mice (12 weeks, n = 12; 94 weeks, n = 4) and Cdkn2a-Ki-Luc-2A-tdTomato-2A-CreERT2-WPRE-pA reporter mice (n = 50, 16-20 weeks) were purchased from Shanghai Model Organisms Center. They were housed in individually ventilated cages, under a 12-h light/dark cycle with ad libitum access to sterilized food and water.
Statistical analysis
Statistical analysis was performed using SPSS 20.0 and GraphPad Prism 8.0. Data were presented as means ± SD and a P value less than 0.05 was considered statistically significant. * indicates P < 0.05, ** indicates P < 0.01, *** indicates P < 0.001, ns indicates no significance. A two-tailed t test was used to compare two independent groups. Two-way ANOVA or Multiple t test was used for more than two-group comparisons.
Data availability
All sequencing data generated for this paper have been deposited at NCBI’s Gene Expression Omnibus under accession number GSE264231.
References
Kennedy BK, Berger SL, Brunet A, Campisi J, Cuervo AM, Epel ES, et al. Geroscience: linking aging to chronic disease. Cell. 2014;159:709–13.
Cai Y, Song W, Li J, Jing Y, Liang C, Zhang L, et al. The landscape of aging. Sci China Life Sci. 2022;65:2354–454.
Chaib S, Tchkonia T, Kirkland JL. Cellular senescence and senolytics: the path to the clinic. Nat Med. 2022;28:1556–68.
McMahon M, Forester C, Buffenstein R. Aging through an epitranscriptomic lens. Nat Aging. 2021;1:335–46.
Shi H, Wei J, He C. Where, when, and how: context-dependent functions of RNA methylation writers, readers, and erasers. Mol Cell. 2019;74:640–50.
Dominissini D, Moshitch-Moshkovitz S, Schwartz S, Salmon-Divon M, Ungar L, Osenberg S, et al. Topology of the human and mouse m6A RNA methylomes revealed by m6A-seq. Nature. 2012;485:201–6.
Wu Z, Shi Y, Lu M, Song M, Yu Z, Wang J, et al. METTL3 counteracts premature aging via m6A-dependent stabilization of MIS12 mRNA. Nucleic Acids Res. 2020;48:11083–96.
Ye G, Li J, Yu W, Xie Z, Zheng G, Liu W, et al. ALKBH5 facilitates CYP1B1 mRNA degradation via m6A demethylation to alleviate MSC senescence and osteoarthritis progression. Exp Mol Med. 2023;55:1743–56.
Wu Z, Lu M, Liu D, Shi Y, Ren J, Wang S, et al. m6A epitranscriptomic regulation of tissue homeostasis during primate aging. Nat Aging. 2023;3:705–21.
Castro-Hernández R, Berulava T, Metelova M, Epple R, Centeno TP, Richter J, et al. Conserved reduction of m6A RNA modifications during aging and neurodegeneration is linked to changes in synaptic transcripts. Proc Natl Acad Sci USA. 2023;120:e2204933120.
Shafik AM, Zhang F, Guo Z, Dai Q, Pajdzik K, Li Y, et al. N6-methyladenosine dynamics in neurodevelopment and aging, and its potential role in Alzheimer’s disease. Genome Biol. 2021;22:17.
Wang J, Wang J, Gu Q, Ma Y, Yang Y, Zhu J, et al. The biological function of m6A demethylase ALKBH5 and its role in human disease. Cancer Cell Int. 2020;20:347.
Zheng G, Dahl JA, Niu Y, Fedorcsak P, Huang CM, Li CJ, et al. ALKBH5 Is a mammalian RNA demethylase that impacts RNA metabolism and mouse fertility. Mol Cell. 2013;49:18–29.
Yu F, Wei J, Cui X, Yu C, Ni W, Bungert J, et al. Post-translational modification of RNA m6A demethylase ALKBH5 regulates ROS-induced DNA damage response. Nucleic Acids Res. 2021;49:5779–97.
Gao X, Liang X, Liu B, Hong Y, He H, Shen Y, et al. Downregulation of ALKBH5 rejuvenates aged human mesenchymal stem cells and enhances their therapeutic efficacy in myocardial infarction. FASEB J. 2023;37:e23294.
Musi N, Valentine JM, Sickora KR, Baeuerle E, Thompson CS, Shen Q, et al. Tau protein aggregation is associated with cellular senescence in the brain. Aging Cell. 2018;17:e12840.
Bie J, Li R, Li Y, Song C, Chen Z, Zhang T, et al. PKM2 aggregation drives metabolism reprograming during aging process. Nat Commun. 2024;15:5761.
Patel A, Lee HO, Jawerth L, Maharana S, Jahnel M, Hein MY, et al. A liquid-to-solid phase transition of the ALS protein FUS accelerated by disease mutation. Cell. 2015;162:1066–77.
Chen H-X, Zhang Z, Ma D-Z, Chen L-Q, Luo G-Z. Mapping single-nucleotide m6A by m6A-REF-seq. Methods. 2021;203:392–8.
Zhang Z, Chen LQ, Zhao YL, Yang CG, Roundtree IA, Zhang Z, et al. Single-base mapping of m6A by an antibody-independent method. Sci Adv. 2019;5:eaax0250.
Johnston JA, Ward CL, Kopito RR. Aggresomes: a cellular response to misfolded proteins. J Cell Biol. 1998;143:1883–98.
Qin X, Long Y, Bai X, Cao L, Yan H, Zhang K et al. The disordered C terminus of ALKBH5 promotes phase separation and paraspeckles assembly. J Biol Chem 2023;299:105071.
Lu J, Wu T, Zhang B, Liu S, Song W, Qiao J et al. Types of nuclear localization signals and mechanisms of protein import into the nucleus. Cell Commun Signal. 2021; 19. https://doi.org/10.1186/s12964-021-00741-y.
Fung HYJ, Fu SC, Chook YM. Nuclear export receptor CRM1 recognizes diverse conformations in nuclear export signals. Elife. 2017;6:60.
Wang J, Pei G, Wang Y, Wu D, Liu X, Li G, et al. Phase separation of the nuclear pore complex facilitates selective nuclear transport to regulate plant defense against pathogen and pest invasion. Mol Plant. 2023;16:1016–30.
Louka A, Zacco E, Temussi PA, Tartaglia GG, Pastore A. RNA as the stone guest of protein aggregation. Nucleic Acids Res. 2020;48:11880–9.
Sun T, Zhang L, Feng J, Bao L, Wang J, Song Z, et al. Characterization of cellular senescence in doxorubicin-induced aging mice. Exp Gerontol. 2022;163:111800.
Xu C, Liu K, Tempel W, Demetriades M, Aik WS, Schofield CJ, et al. Structures of human ALKBH5 demethylase reveal a unique binding mode for specific single-stranded N6-methyladenosine RNA demethylation. J Biol Chem. 2014;289:17299–311.
D’Angelo MA, Raices M, Panowski SH, Hetzer MW. Age-dependent deterioration of nuclear pore complexes causes a loss of nuclear integrity in postmitotic cells. Cell. 2009;136:284–95.
Grima JC, Daigle JG, Arbez N, Cunningham KC, Zhang K, Ochaba J, et al. Mutant huntingtin disrupts the nuclear pore complex. Neuron. 2017;94:93–107.
Zhang K, Donnelly CJ, Haeusler AR, Grima JC, Machamer JB, Steinwald P, et al. The C9orf72 repeat expansion disrupts nucleocytoplasmic transport. Nature. 2015;525:56–61.
Boeynaems S, Bogaert E, Michiels E, Gijselinck I, Sieben A, Jovičić A, et al. Drosophila screen connects nuclear transport genes to DPR pathology in c9ALS/FTD. Sci Rep. 2016;6:20877.
Acknowledgements
We thank Dr. Ge Gao, Dr. Linsheng Wang, Dr. Deliang Zhu and Dr. Zhihong Chen for their assistance in this project. This work was supported by National Natural Science Foundation of China (81821003, 82273180 and 32300617), Guangdong Basic and Applied Basic Research Foundation (2024A1515011365, 2021B1515130004), Science and Technology Projects in Guangzhou (2025A03J4509), China Postdoctoral Science Foundation (2023T160133), Guangdong Provincial People’s Hospital, High-level Hospital Construction Project (KJ012021074, KJ012019517).
Author information
Authors and Affiliations
Contributions
GJ, ZZ, X-WB and LC conceived the study. LC, ZC, JM, QX, WL, HZ, YC and YZ generated reagents and conducted experiment design and execution, data collection and data analysis. ZC and LC performed bioinformatics analysis. GJ, ZZ, X-WB, and LC wrote the manuscript.
Corresponding authors
Ethics declarations
Competing interests
The authors declare no competing interests.
Ethics approval and consent to participate
All procedures were performed in compliance with the relevant guidelines and regulations, as approved by the Ethics Review Committee of Guangdong Provincial People’s Hospital (KY2024-450-02).
Additional information
Publisher’s note Springer Nature remains neutral with regard to jurisdictional claims in published maps and institutional affiliations.
Supplementary information
Rights and permissions
Springer Nature or its licensor (e.g. a society or other partner) holds exclusive rights to this article under a publishing agreement with the author(s) or other rightsholder(s); author self-archiving of the accepted manuscript version of this article is solely governed by the terms of such publishing agreement and applicable law.
About this article
Cite this article
Chen, L., Chen, Z., Mo, J. et al. Reversible ALKBH5 cytosolic aggregation accelerates cellular senescence. Cell Death Differ 33, 171–187 (2026). https://doi.org/10.1038/s41418-025-01560-1
Received:
Revised:
Accepted:
Published:
Version of record:
Issue date:
DOI: https://doi.org/10.1038/s41418-025-01560-1









