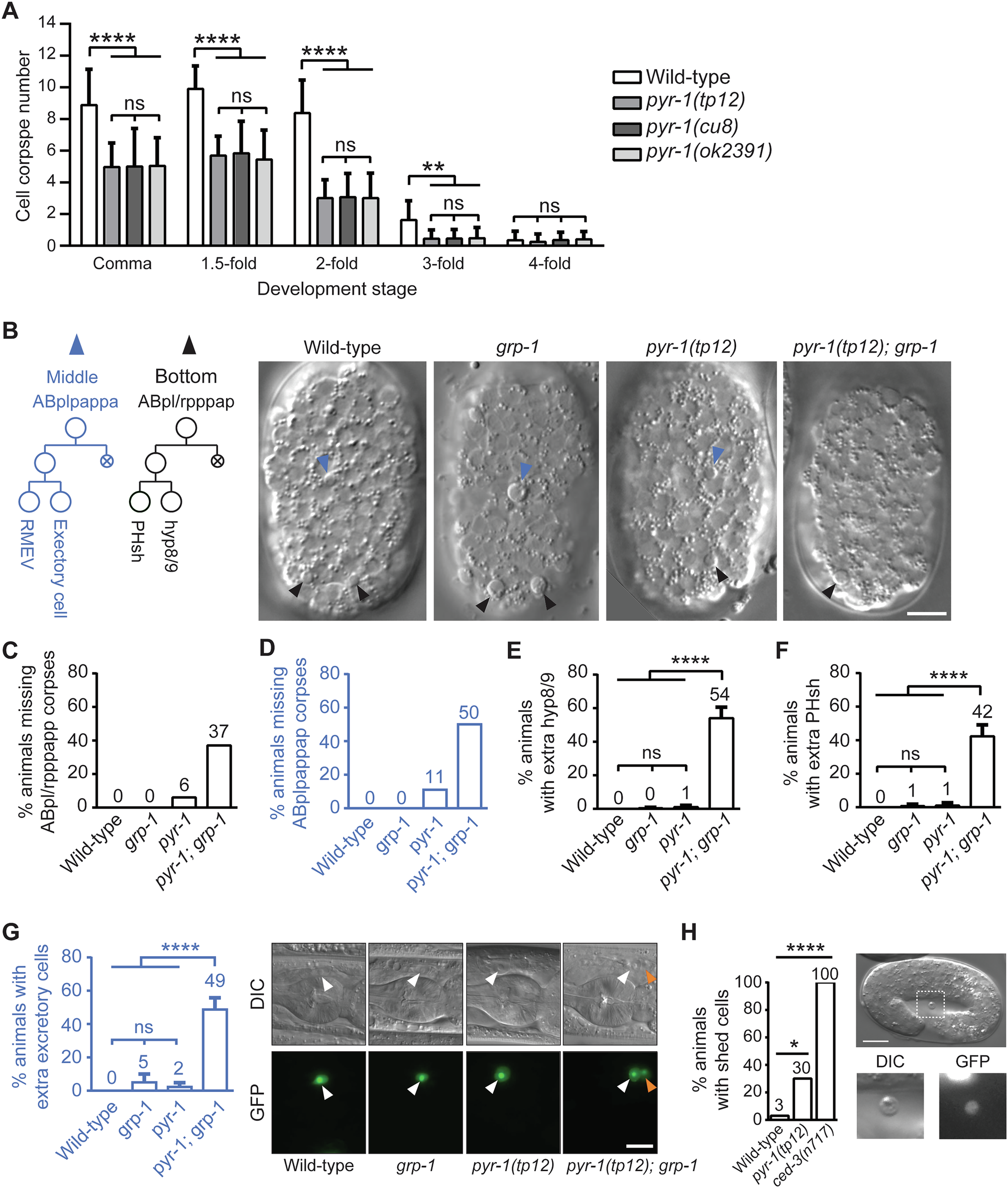
Fig. 3: Loss of pyr-1 disrupts PCD.

A The number of cell corpses was scored at indicated developmental stages and is presented as mean ± SD (n ≥ 30). ** indicates P < 0.01 and **** P < 0.0001 (one-way ANOVA with Tukey’s multiple comparisons test). ns indicates no statistical difference (P > 0.05). B The ABplrpppap and ABplpappa lineages (left) and DIC images showing the presence or absence of ABpl/rpppapp and ABplpappap cell corpses in each genotype (right) are shown (n ≥ 16). Blue arrowheads point to ABplpappap cell corpses in the middle region of embryos, while black arrowheads mark ABpl/rpppapp cell corpses in the tail region. Scale bar: 10 µm. The percentages of embryos lacking ABpl/rpppapp (C) or ABplpappap (D) cell corpses are shown for each genotype (n ≥ 16). Quantification of animals with extra hyp8/9 carrying the marker arIs99[Pdpy-7::2xnls::yfp] (E) or extra PHsh carry the marker tpEx436[Pver-1::4xnls::gfp] (F) for each genotypes. Percentages are presented as mean ± SD from three independent experiments (n = 50 per experiment). **** indicates P < 0.0001 (one-way ANOVA with Tukey’s multiple comparisons test). ns indicates no statistical difference (P > 0.05). G DIC and fluorescence images of animals carrying the excretory cell marker nIs434[Ppgp-12::gfp] in each genotype. White arrowheads indicate excretory cells, and the orange arrowhead highlights an extra excretory cell in the pyr-1(tp12); grp-1(gm350) mutant. Scale bar: 10 µm. Percentages of animals displaying extra excretory cells are presented as mean ± SD from three independent experiments (n = 50 per experiment). **** indicates P < 0.0001 (one-way ANOVA with Tukey’s multiple comparisons test). ns indicates no statistical difference (P > 0.05). H Percentages of three-fold stage embryos with shed cell (n ≥ 30). All strains contain the egl-1 transcriptional reporter bcIs37[Pegl-1::his-24::gfp]. * indicates statistically significant differences (P < 0.05) and ns denotes no significant difference (P > 0.05), determined by Fisher’s exact test. Scale bar: 10 µm. Allele used: grp-1(gm350).