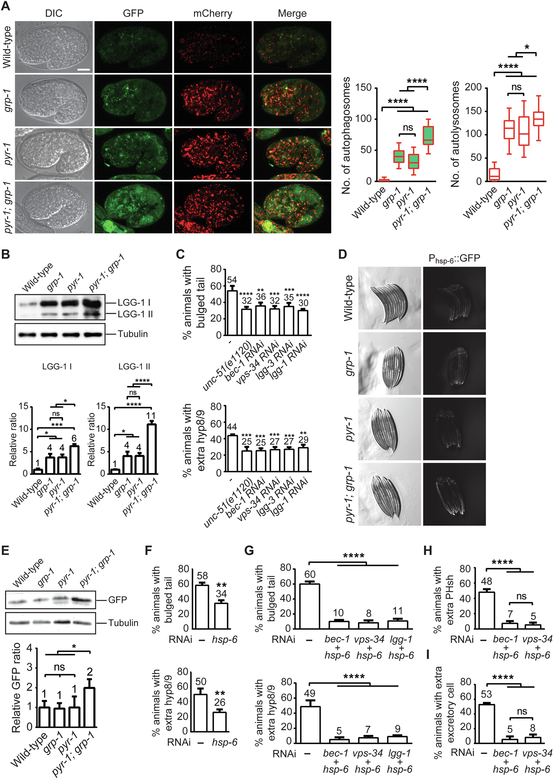
Fig. 5: Loss of pyr-1 induces autophagy and hsp-6 expression to protect cell from death.

A DIC and fluorescence images of embryos with the indicated genotypes. All strains carry the sqIs11[Plgg-1::mCherry::gfp::lgg-1] transgene. Scale bar: 10 µm. Autophagesomes (mCherry and GFP colocalization) and autolysosomes (mCherry only) were quantified and are presented as box-and-whisker plots (n ≥ 16). * indicates P < 0.05 and **** P < 0.0001 (one-way ANOVA with Tukey’s multiple comparisons test). ns indicates no statistical difference (P > 0.05). B Western blot analysis of the adIs2122[Plgg-1::gfp::lgg-1] transgene in the indicated genetic backgrounds using a GFP antibody. Quantification of LGG-1 I and LGG-1 II was performed from four independent experiments, with each result first normalized to tubulin and then to the wild-type. C Percentages of pyr-1(tp12); grp-1(gm350) double mutants with the unc-51(e1120) mutation or treated with the indicated RNAi displaying either the bulged tail phenotype or extra hyp8/9 cell marker arIs99[Pdpy-7::2xnls::yfp]. The RNAi was mediated by microinjection of dsRNA. Data are presented as mean ± SD from three independent experiments (n ≥ 30 animals per experiment). ** indicates P < 0.01 and *** P < 0.001 (one-way ANOVA with Tukey’s multiple comparisons test). D DIC and fluorescence images of animals carrying the zcIs13[Phsp-6::gfp] transgene in the indicated genotypes. E Western blot analysis of the zcIs13[Phsp-6::gfp] transgene in the indicated genetic backgrounds using a GFP antibody. Quantification of GFP was performed from three independent experiments, with each result first normalized to tubulin and then to the wild-type. * indicates P < 0.05 (one-way ANOVA with Tukey’s multiple comparisons test). ns indicates no statistical difference (P > 0.05). F, G Percentages of pyr-1(tp12); grp-1(gm350) mutants injected with the indicated dsRNAs displaying either the bulged tail phenotype or extra hyp8/9 cell marker arIs99[Pdpy-7::2xnls::yfp]. Data are presented as mean ± SD from three independent experiments (n ≥ 30 animals per experiment). ** indicates P < 0.01 (two-tailed t test) (F) and **** indicates P < 0.0001 (one-way ANOVA with Tukey’s multiple comparisons test) (G). Percentages of pyr-1(tp12); grp-1(gm350) mutants injected with the indicated dsRNAs displaying extra PHsh cell marker tpEx436[Pver-1::4xnls::gfp] (H) or excretory cell marker nIs434[Ppgp-12::gfp] (I). Data are presented as mean ± SD from three independent experiments (n = 50 animals per experiment). **** indicates P < 0.0001 (one-way ANOVA with Tukey’s multiple comparisons test).