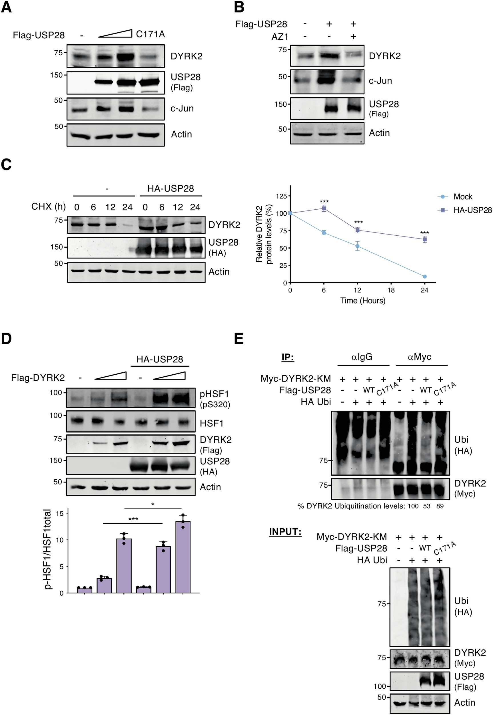
Fig. 5: USP28 deubiquitinates DYRK2.
From: A novel feedback loop between DYRK2 and USP28 regulates cancer homeostasis and DNA damage signaling

A HEK-293T cells were transfected with a gradient of Flag-USP28 WT or inactive mutant (Flag-USP28C171A) and DYRK2 protein levels were analyzed by WB. B HEK-293T cells were transfected with the indicated plasmids and treated or not with the USP28 inhibitor AZ1 (10 μM) for 24 h. C HEK-29T cells were transfected or not with HA-USP28 and treated or not with Cycloheximide (CHX) (20 μg/mL) during the indicated times. Data represent mean ± SD of endogenous DYRK2 levels normalized with Actin, from 3 independent experiments (***P < 0.001). D DYRK2 activity was assessed with endogenous HSF1 phosphorylation (pS320) in HEK-293T cells in the presence/absence of HA-USP28. The bar plot represents mean ± SD of p-HSF1 band intensity normalized by HSF1 total band intensity from three independent experiments (***P < 0.001). E HEK-293T cells were transfected with the indicated plasmids and treated with MG-132 (10 μM) for 12 h. The ubiquitination profile of immunoprecipitated Myc-DYRK2 kinase mutant (KM) was determined by WB. The ubiquitination levels were quantified and presented as a percentage relative to the basal level in the absence of USP28 and normalized to the amount of immunoprecipitated DYRK2 (shown below the upper panel). In A and B c-Jun was used as a control of USP28 activity. Note: all experiments were performed at least 3 times, and a representative blot is shown.