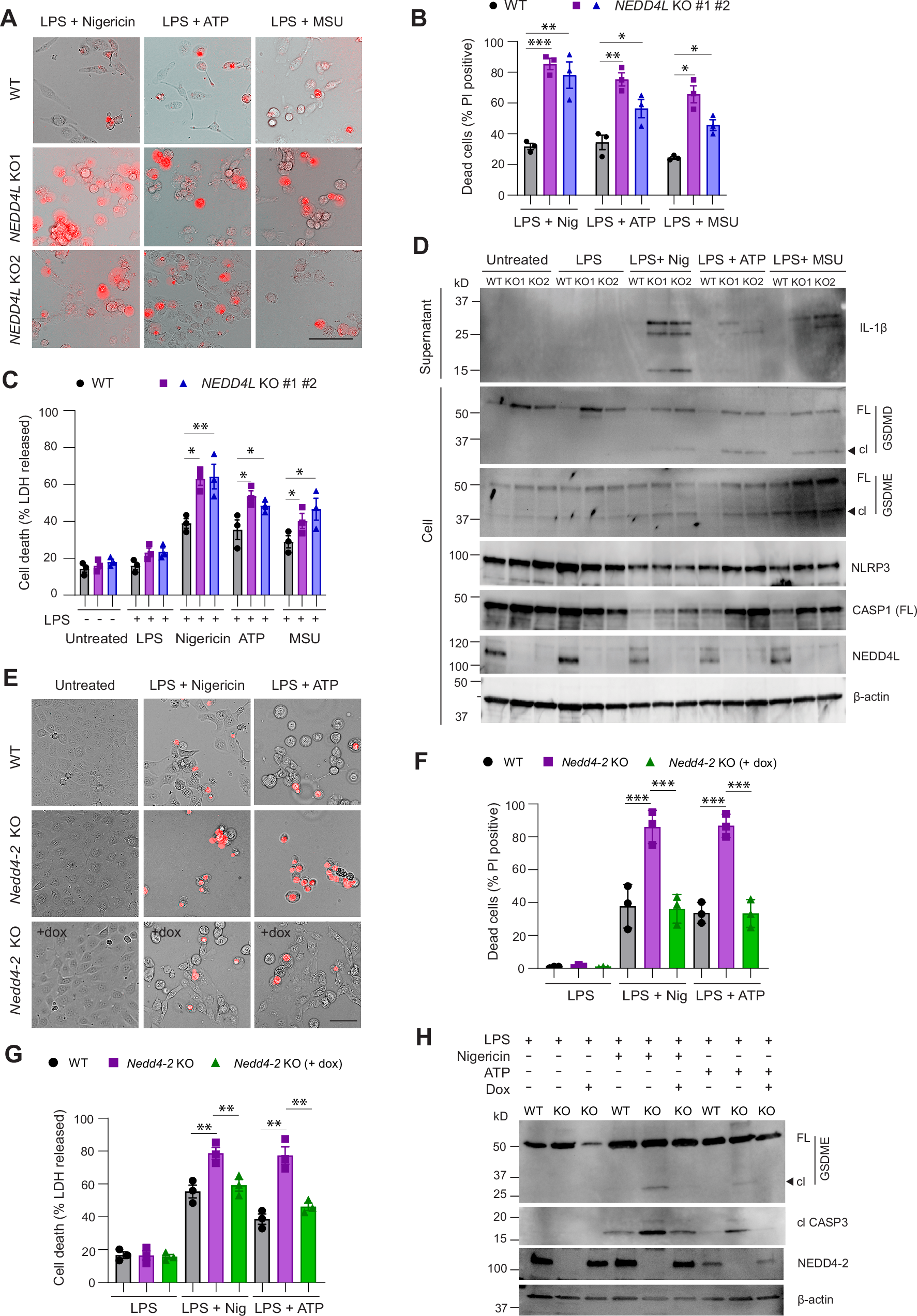
Fig. 6: Loss of NEDD4L promotes GSDMD and GSDME activation and cell death.
From: NEDD4L-mediated Gasdermin D and E ubiquitination regulates cell death and tissue injury

THP-1 cells were primed with LPS and treated with nigericin (5 μM, 1 h), ATP (2.5 mM, 1 h) or MSU (500 μg/ml, 5 h). A Representative images from propidium iodide (PI) stained cells and B their quantitation demonstrates a higher number of PI-positive cells and prominent cell swelling (pyroptotic morphology) in both NEDD4L KO clones, NEDD4L KO1 and NEDD4L KO2. Scale bar = 100 μm. C Histograms show LDH levels measured in culture supernatant after various treatments in WT and NEDD4L KO cells as above. D Immunoblots from the treated cells showing GSDMD activation and IL-1β release in the supernatant fraction of KO cells. E Representative images from propidium iodide (PI) stained CCD cells primed with LPS and treated with nigericin or ATP and F their quantitation is shown. G Histograms represent LDH levels measured in culture supernatant after various treatments. H Immunoblots from the treated cells showing GSDME cleavage in the Nedd4-2 KO cells that was prevented after Nedd4-2 re-expression. Data are Mean ± SEM (n = 3 independent experiments). Full-length (FL) and cleaved (cl) forms are shown. Statistical analysis was performed using the two-tailed unpaired Student’s t-test. *P < 0.05, **P < 0.01 and ***P < 0.001.