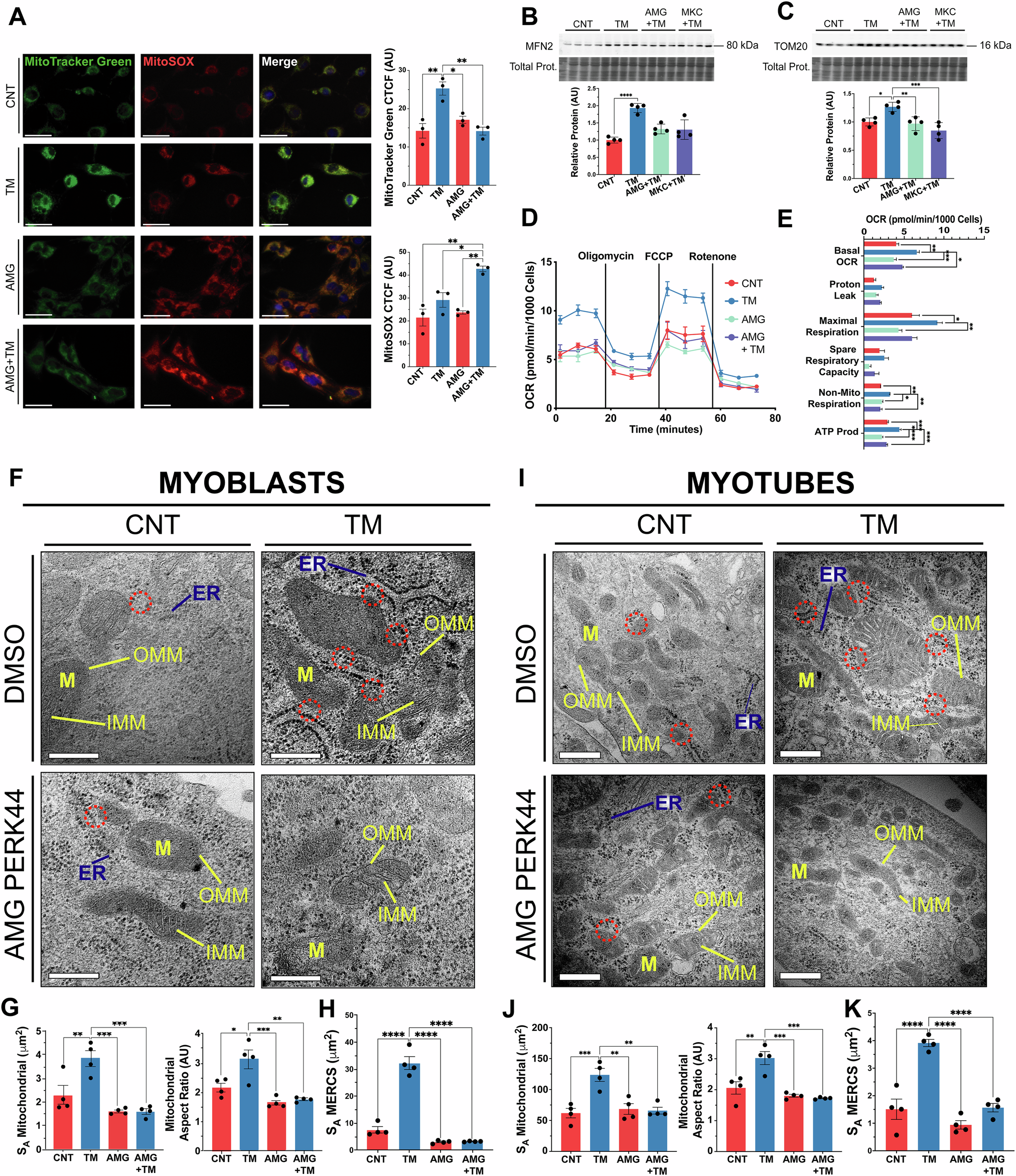
Fig. 2: Adaptive UPRER signalling increases mitochondrial capacity and MERCS assembly that depends on the PERK arm of the UPRER.

A TM treatment increased mitochondrial content (MitoTracker Green) but did not affect MitoSOX staining; n = 3. Scale 40 μm. Mean ± SEM; * p ≤ 0.05 and **p ≤ 0.01 One-way ANOVA. B, C Increased levels of MFN2 and TOM20 in TM-treated myoblasts. Each lane represents independent biological replicates, data represented as mean ± SEM; *p ≤ 0.05 and **p ≤ 0.01 One-way ANOVA. D, E TM treatment of myoblasts increased basal and maximal respiration rate, ATP production and non-mitochondrial respiration. Mean ± SEM; *p ≤ 0.05, **p ≤ 0.01, ***p ≤ 0.001 and ****p ≤ 0.0001 One-way ANOVA. F, G, H Representative TEM images of sections of myoblasts. Mitochondrial surface area, aspect ratio and MERCS surface area increased with the TM treatment. PERK inhibition resulted in no differences compared to the control.; n = 4. Scale 200 nm. Mean ± SEM; *p ≤ 0.05, **p ≤ 0.01, ***p ≤ 0.001 and ****p ≤ 0.0001 One-way ANOVA. I, J, K Representative TEM images of sections from myotubes following TM treatment of myoblasts demonstrating the increase in mitochondrial surface area, aspect ratio and MERCS surface area was maintained in myotubes following TM treatment.; n = 4. Scale 200 nm. Mean ± SEM; *p ≤ 0.05, **p ≤ 0.01, ***p ≤ 0.001 and ****p ≤ 0.0001 One-way ANOVA.