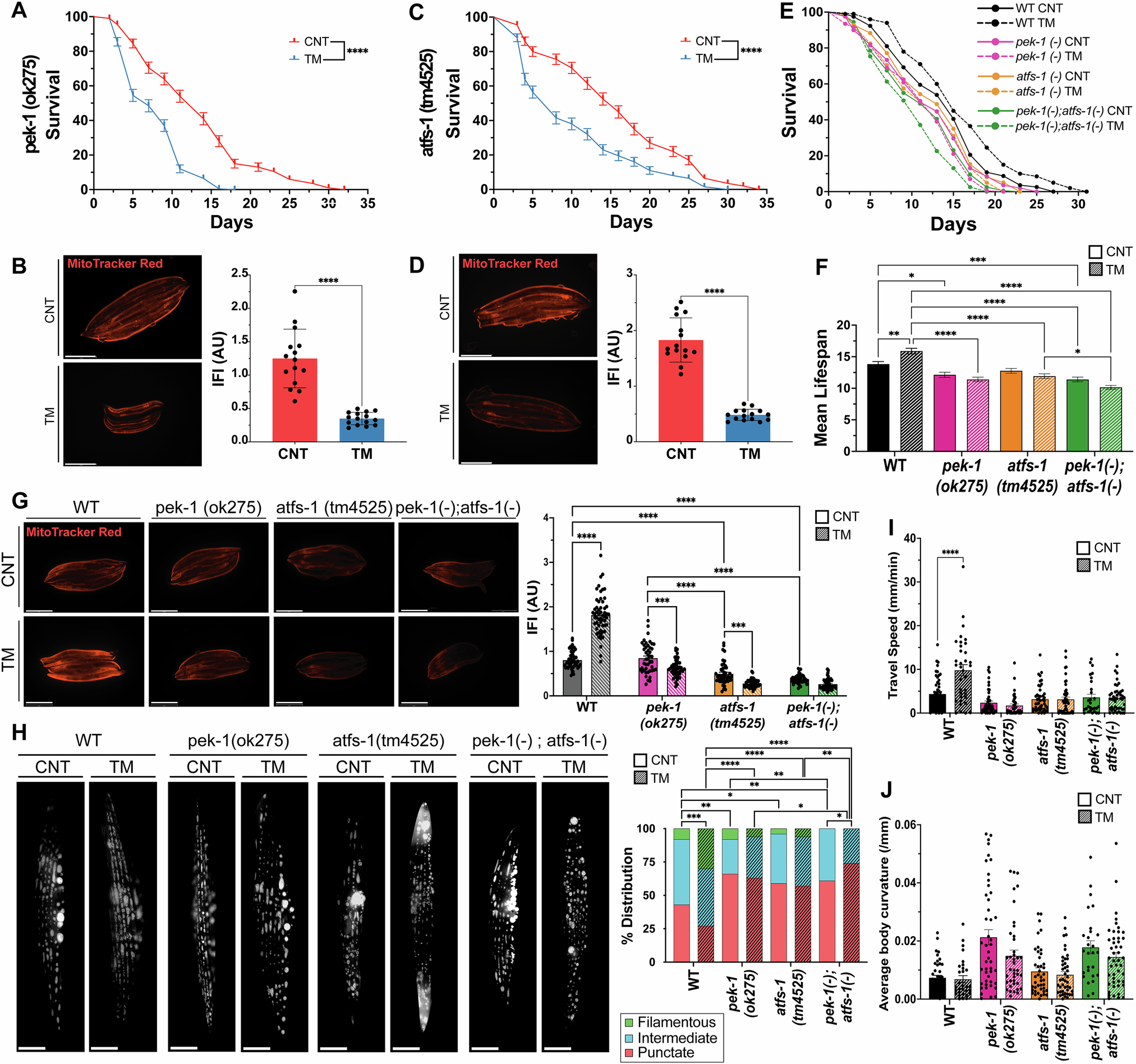
Fig. 7: Adaptations to early-life adaptive UPRER in C. elegans depend on PEK-1 and ATFS-1 crosstalk.

A Lifespan analysis of pek-1(ok275) strain following treatment with TM. Kaplan–Meier survival plots of two independent experiments initiated with 100 animals/group, ****p ≤ 0.0001 Log-rank (Mantel-Cox) test. B MitoTracker Red images of TM-treated day 1 pek-1(ok275) worms. Scale 275 μm. Mean ± SEM; ****p ≤ 0.0001 Student’s t test. C Lifespan analysis of atfs-1(tm4525) following treatment with TM. Kaplan–Meier survival plots of two independent experiments initiated with 100 animals/group, ****p ≤ 0.0001 Log-rank (Mantel-Cox) test. D MitoTracker Red images of TM-treated adult day 1 atfs-1(tm4525) worms. Scale 275 μm. Mean ± SEM; **** p ≤ 0.0001 Student’s t test. E Lifespan assay of N2 Wild-type, pek-1(ok275), atfs-1(tm4525) and pek-1;atfs-1 worms following TM treatment Kaplan–Meier survival plots of two independent experiments initiated with 100 animals per group. F Mean lifespan of N2, pek-1(ok275), atfs-1(tm4525) and pek-1;atfs-1 strains. *p ≤ 0.05, **p ≤ 0.01, ***p ≤ 0.001, ****p ≤ 0.0001 One-way ANOVA. G MitoTracker Red images of day1 N2, pek-1(ok275), atfs-1 (tm4525) and pek-1;atfs-1 strains. Data mean SEM of 45 animals/assay. *** p ≤ 0.001, ****p ≤ 0.0001 One-way ANOVA. H Images of pmyo-3::mitogfp reporter strain adult day4 N2 WT, pek-1(ok275), atfs-1(tm4525) and pek-1;atfs-1 backgrounds. 3 independent experiments with 15 animals/condition, n = 3; Scale 12 μm. *p ≤ 0.05, **p ≤ 0.01, ***p ≤ 0.001, ****p ≤ 0.0001 Chi-square. I CeleST physical fitness parameters at day 1 following TM treatment of N2 WT, pek-1, atfs-1 and pek-1;atfs-1 strains. Data from 3 independent experiments initiated with at least 10 animals per condition. Mean ± SEM; **p ≤ 0.01, ***p ≤ 0.001 One-way ANOVA. J CeleST physical fitness parameters that increase with age; average fitness parameters at day 1 following TM treatment of N2 WT, pek-1, atfs-1 and pek-1;atfs-1 mutant strains. Data from three independent experiments initiated with at least 10 animals/conditions. Mean ± SEM; **p ≤ 0.01 and ****p ≤ 0.0001 One-way ANOVA.