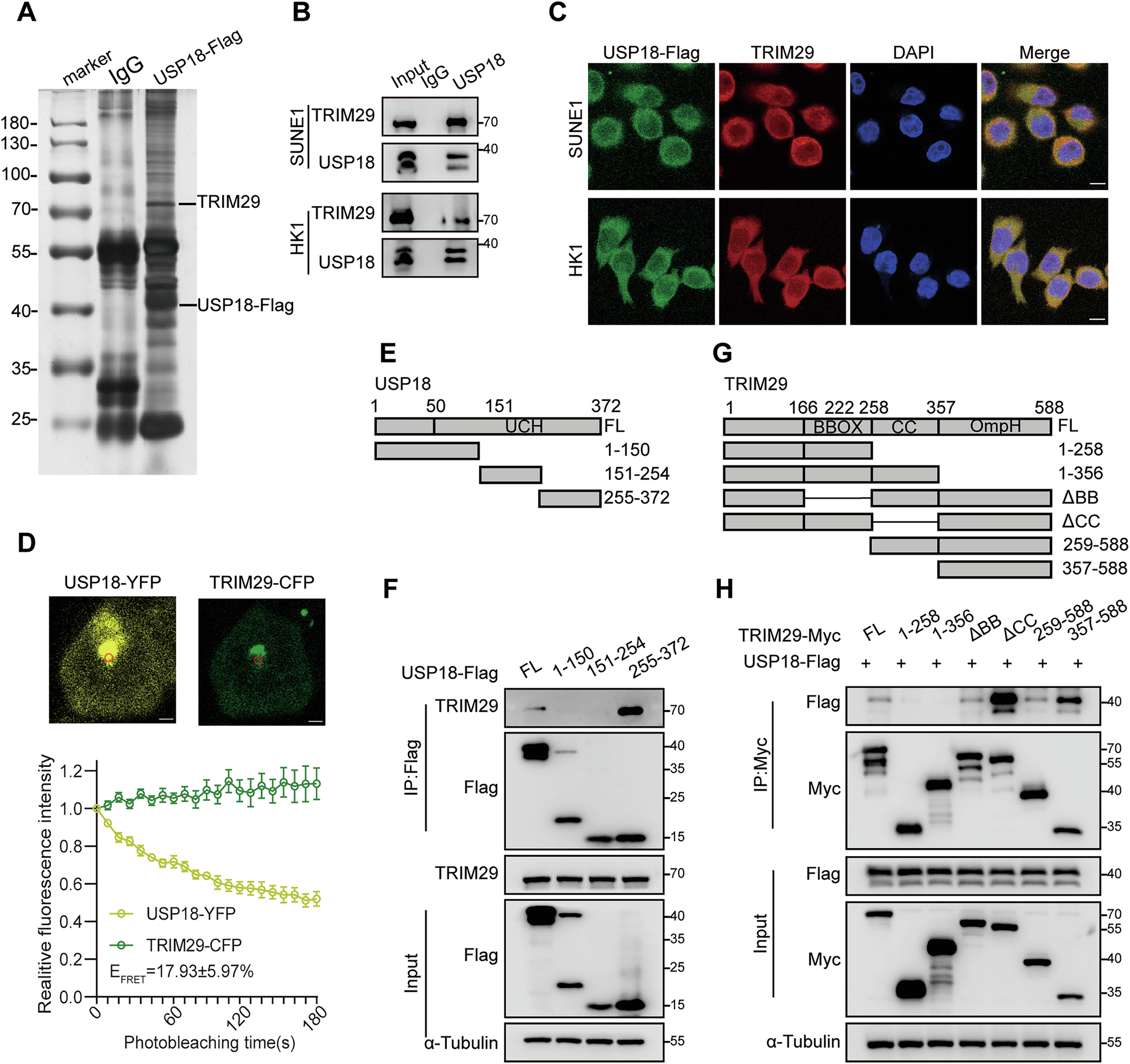
Fig. 2: USP18 interacts with TRIM29.

A Silver staining of SDS-PAGE gels displaying immunoprecipitated proteins from SUNE1 cells overexpressing USP18-Flag. The proteins of interest are indicated. B Co-IP with anti-USP18 antibody in NPC cells showing interaction between endogenous USP18 and TRIM29. C Immunofluorescence staining depicting the cellular localization of exogenous Flag-USP18 (green) and endogenous TRIM29 (red). Scale bars: 10 μm. D FRET assay in HEK293T cells transfected with USP18-YFP and TRIM29-CFP. Representative cells are shown, and the FRET analysis region is indicated. The decrease in USP18-YFP (acceptor) fluorescence and increase in TRIM29-CFP (donor) fluorescence during YFP photobleaching were analyzed in 10 cells, with FRET efficacy (EFRET) reported as the mean ± SEM. Scale bar: 2 μm. E Schematic representation of USP18-Flag truncation mutants. F Co-IP assay (anti-Flag) of USP18-Flag truncation mutants with endogenous TRIM29 in SUNE1 cells. G Schematic representation of TRIM29-Myc truncation mutants. H Co-IP assay (anti-Myc) between TRIM29-Myc truncations and USP18-Flag in HEK293T cells co-transfected with both. Results are representative of three independent experiments B and C, F, H. The unprocessed images of the blots are shown in Fig. S11.