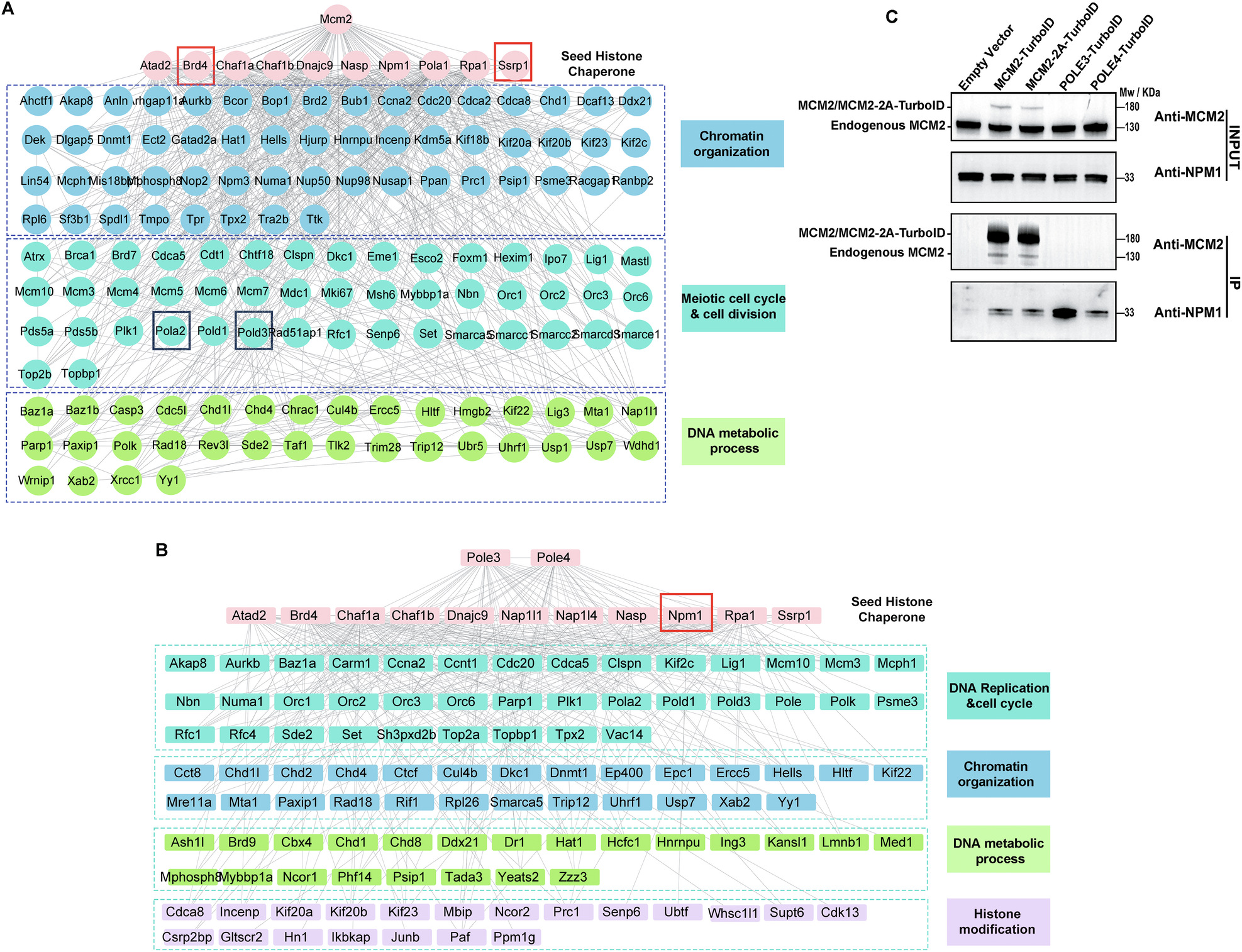
Fig. 2: Network analyses of histone chaperones enriched in MCM2 and POLE3/POLE4 interactomes identify candidate proteins involved in parental histone segregation.

A, B Protein–protein interaction (PPI) networks were constructed from MCM2-TurboID (A) and POLE3/POLE4-TurboID (B) proximity labeling proteomic datasets, using the STRING database (v12.0). Known histone chaperones identified in each dataset were used as seed nodes to extract directly interacting proteins (first-shell interactors). Proteins were included if they met all the following criteria: (1) MCM2/Control > 2, POLE3/Control > 2, or POLE4/Control > 2; (2) proteins quantified at least twice across four replicates; (3) P-value < 0.05. The POLE3 and POLE4 interactomes were combined, and proteins common to both were considered as histone chaperone candidates in the POLE3/POLE4 interactomes. Proteins associated with RNA-related functions were excluded from this analysis. Node colors indicated functional classification: Pink: known histone chaperones in the corresponding dataset (e.g., SSRP1, BRD4, CHAF1A); Light blue: chromatin organization; Green cyan: cell cycle & cell division or DNA replication & cell cycle; Green: DNA metabolic process; Purple: histone modification. Red box: validated interactors (BRD4, SSRP1, and NPM1); Dark blue box: DNA polymerase subunits (e.g., POLD3, POLA2). C Immunoprecipitation blot of TurboID proximity labeling data showed similar levels of the wild-type MCM2-TurboID and histone-binding mutant MCM2-2A-TurboID fusion proteins in NIH3T3 cells, but higher levels of NPM1 expression for the POLE3 vs MCM2 interactome.