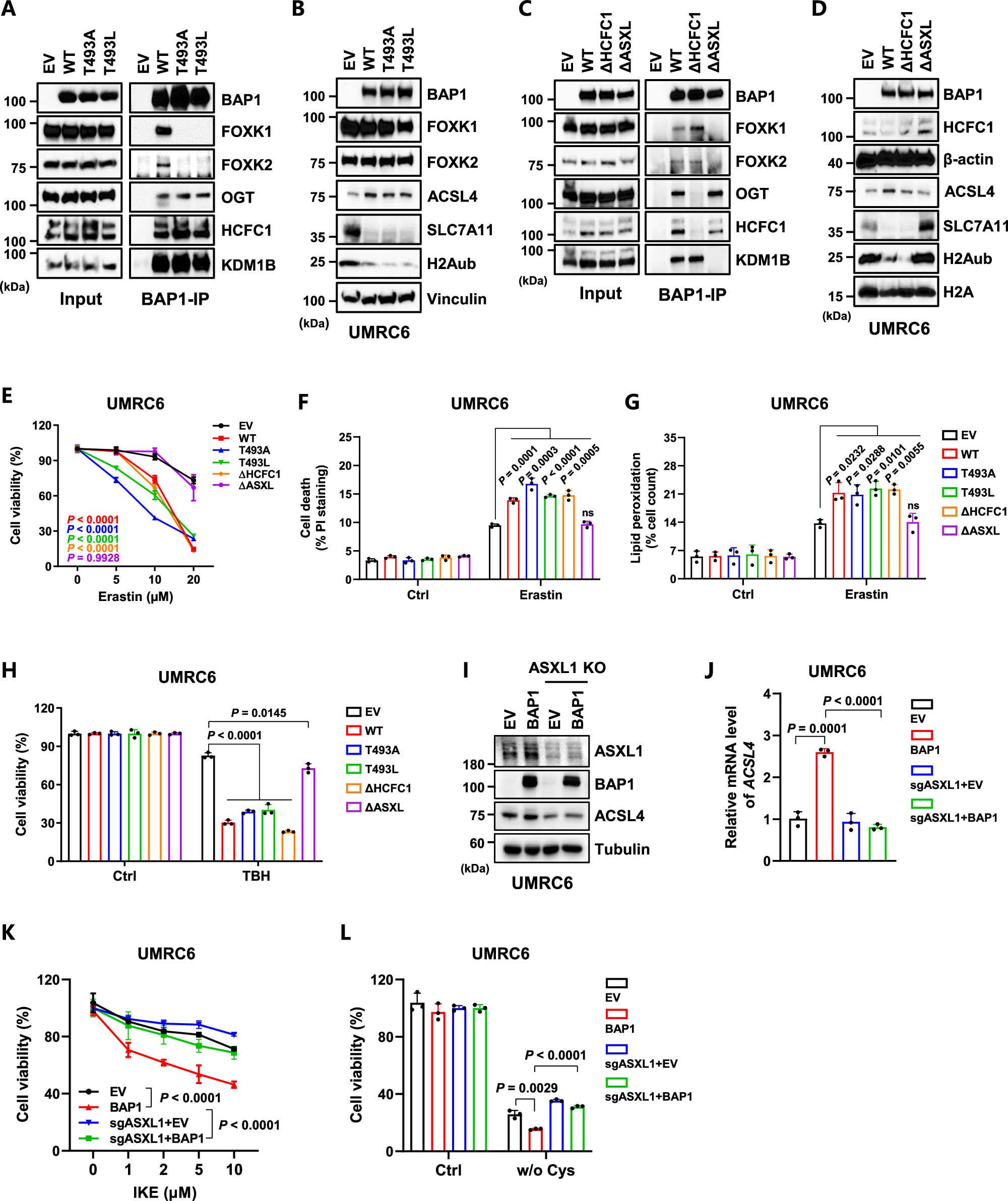
Fig. 6: ASXLs are required for the regulation of gene expression and ferroptosis by BAP1.

A–D Interactions between indicated proteins and BAP1 were verified by Western blotting in indicated cells (A, C). Western blotting analysis of indicated proteins in BAP1-WT and mutations UMRC6 cell lines (B, D). E Cell viability in indicated cells was measured after treatment with different concentrations of erastin for 30 h. F Bar graph showing cell death of the indicated cells upon 10 μM erastin treatment for 24 h. G Lipid peroxidation in the indicated cells after treatment with 10 μM erastin for 24 h was assessed by flow cytometry after C11-BODIPY staining. H Cell viability of indicated cells was measured after treatment with TBH (10 μM) for 6 h. Western blotting (I) and RT-PCR (J) analysis of ACSL4 expression in ASXL1-KO UMRC6 cells restored with BAP1. K Cell viability in indicated cells was measured after treatment with different concentrations of IKE for 24 h. L Bar graph showing cell viability in indicated cells treated with cystine limitation. Error bars are mean ± SD. All P values were calculated using a two-tailed unpaired Student’s t-test. n ≥ 3 independent repeats unless specified. ns not significant (P > 0.05).