Fig. 2: CDK4/6 inhibition sensitizes PDAC cells to ERK1/2 inhibitor.
From: Deprivation of EGFR signal causes senolysis in PDAC with CDK4/6 inhibition

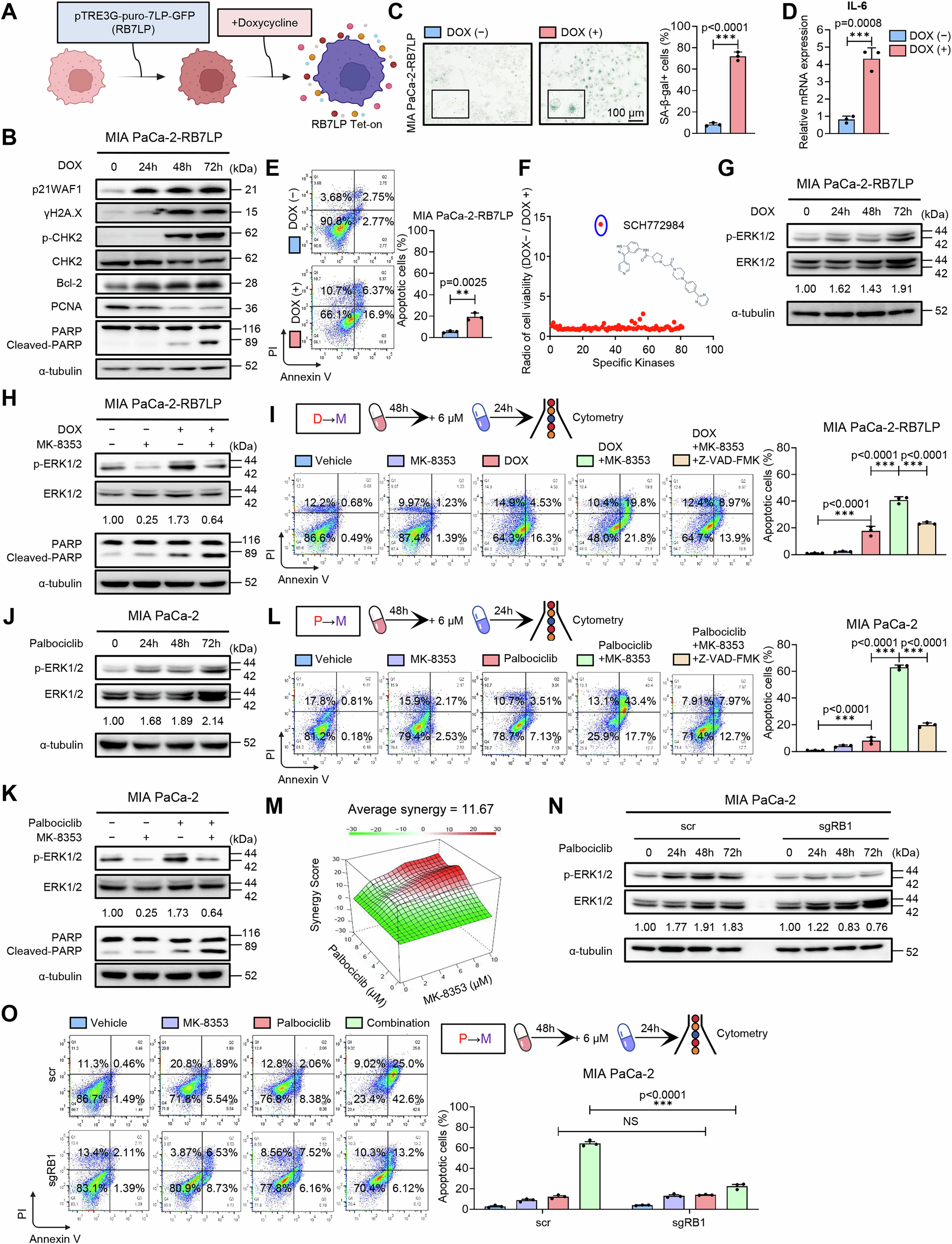
A Schematic diagram of Tet-induced expression of pTRE3G-puro-7LP-GFP (RB7LP). B IB of the indicated proteins in MIA PaCa-2-RB7LP treated with or without 1 μg/mL DOX for 0-72 h. C Representative images of SA-β-gal staining in MIA PaCa-2-RB7LP treated with or without 1 μg/mL DOX for 72 h. Scale bars, 100 µm. Quantitation of SA-β-gal positive cells from 3 or more randomly chosen fields. D RT-qPCR determination of IL-6 in MIA PaCa-2-RB7LP cells treated as in (C). E Representative flow cytometry profiles of annexin V/PI double staining in MIA PaCa-2-RB7LP cells treated as in (C). Quantitation of apoptotic cells (% = early apoptotic cells in Q2 + late apoptotic cells in Q3). F A screening of a chemical library in MIA PaCa-2-RB7LP cells. The compounds with higher selective toxicity against DOX(+) cells are detected with a higher index score. G IB of the indicated proteins in MIA PaCa-2-RB7LP cells treated as in (B). H IB of MIA PaCa-2-RB7LP cells pre-treated with or without 1 μg/mL DOX for 48 h thereafter with 6 µM MK-8353 for 24 h. I Representative flow cytometry profiles of annexin V/PI double staining in MIA PaCa-2-RB7LP cells pre-treated with or without 1 μg/mL DOX for 48 h thereafter with 6 μM MK-8353 and 10 μM Z-VAD-FMK for 24 h. Quantitation of apoptotic cells (% = early apoptotic cells in Q2 + late apoptotic cells in Q3). J IB of the indicated proteins in MIA PaCa-2 cells treated with or without 10 µM palbociclib for 0-72 h. K IB of MIA PaCa-2 cells pre-treated with or without 10 μM palbociclib for 48 h thereafter with 6 µM MK-8353 for 24 h. L Representative flow cytometry profiles of annexin V/PI double staining in MIA PaCa-2 cells pre-treated with or without 10 μM palbociclib for 48 h thereafter with 6 μM MK-8353 and 10 μM Z-VAD-FMK for 24 h. Quantitation of apoptotic cells (% = early apoptotic cells in Q2 + late apoptotic cells in Q3). M Combination index was assessed in MIA PaCa-2 cells treated with varied combinations of palbociclib and MK-8353. N IB of the indicated proteins in MIA PaCa-2 cells transduced with scramble (scr) or single guide RNA (sgRB1) treated with or without 10 µM palbociclib for 0-72 h. O Representative flow cytometry profiles of annexin V/PI double staining in MIA PaCa-2-scr cells and MIA PaCa-2-sgRB1 cells pre-treated with or without 10 μM palbociclib for 48 h, thereafter with 6 μM MK-8353 24 h. Quantitation of apoptotic cells (% = early apoptotic cells in Q2 + late apoptotic cells in Q3). α-tubulin was used as a loading control. DMSO was used as a vehicle. All data are presented as mean ± SD of three independent experiments. Unpaired two-tailed Student’s t-test was performed in (C, D, E). One-way ANOVA followed by Tukey’s post-hoc test was performed in (I, L, O). *p < 0.05, **p < 0.01, ***p < 0.001.