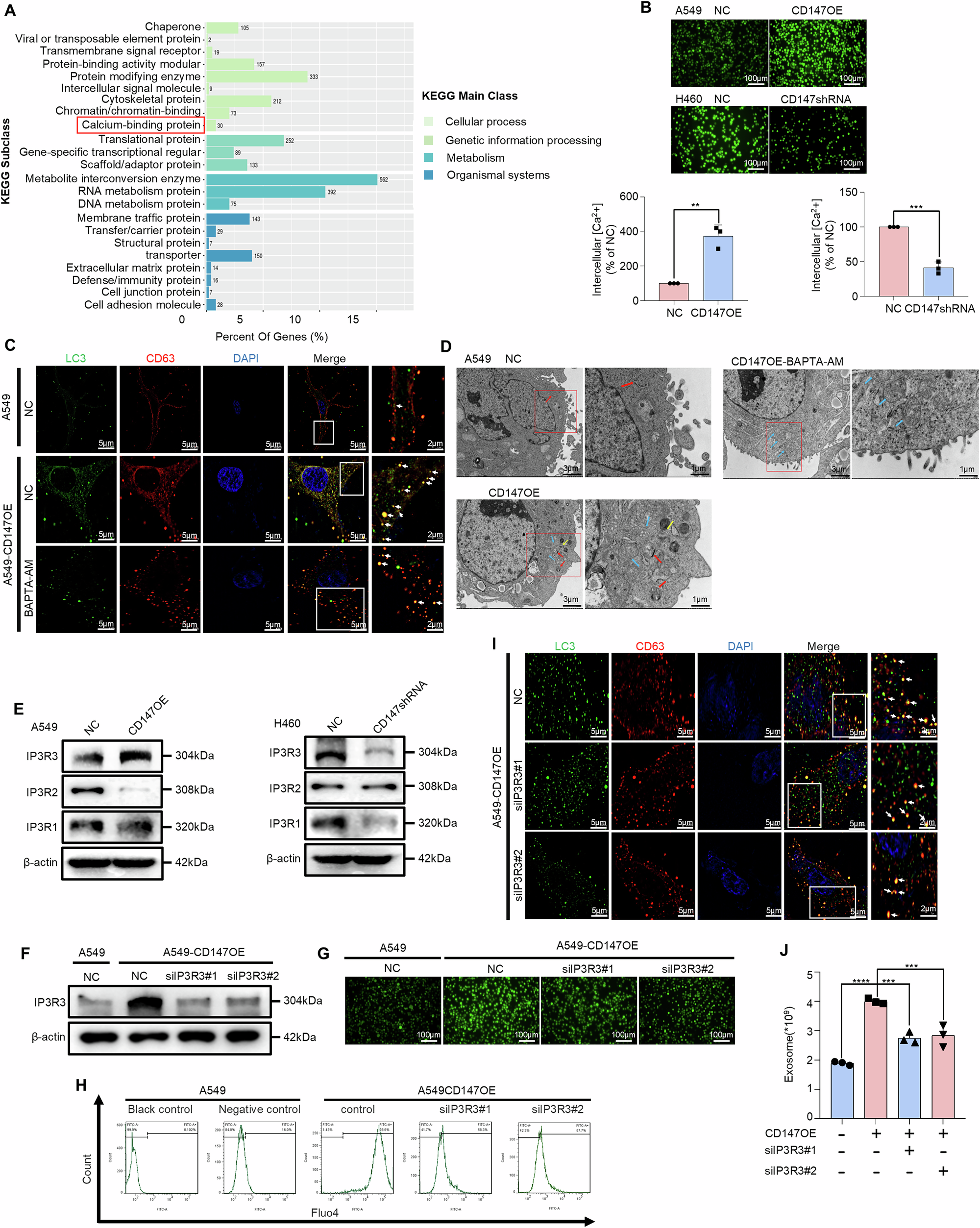
Fig. 10: CD147 promotes amphisome biogenesis through IP3R3-mediated calcium homeostasis dysregulation.

A Transcriptomic profiling of CD147-modulated models reveals differentially expressed calcium signaling components. B Quantitative cell calcium imaging using Fluo-4 AM (5 μM): Representative fluorescence micrographs (upper) and ImageJ-based fluorescence intensity quantification (down) in CD147-manipulated systems. C Structured illumination microscopy (SIM) demonstrating subcellular colocalization of CD63 (Alexa Fluor™ 555) and LC3 (Alexa Fluor™ 488) in A549 cells treated with calcium chelator BAPTA-AM (30 μM). D Transmission electron micrographs documenting autophagic progression: Autophagosomes (red arrows), amphisomes (yellow arrows; autophagosome-MVB hybrids), and multivesicular bodies (green arrows). Scale bars: 5 μm (overview). E IP3R1, IP3R2and IP3R3 expression patterns in CD147-manipulated A549 and H460 models assessed by immunoblotting. F Western blot analysis of IP3R3 in A549 cells subjected to siRNA-mediated knockdown of IP3R3 (siIP3R3) with concomitant CD147 overexpression (CD147OE). G The cells were measured by the fluorescence intensity of Fluo-4 AM (green fluorescence, 5 mM) and observed fluorescence microscope. H The cells were measured by the fluorescence intensity of Fluo-4 AM (green fluorescence, 5 mM) and observed by FlowJ. I SIM visualization of CD63-LC3 spatial coordination in IP3R3-depleted (siIP3R3) A549 cell models. Scale bars: 5 μm (overview), 2 μm (insets). J Exosomal secretion dynamics assessed by ExoCET assay in CD147-OE modelswith IP3R3 perturbation. Secretion levels normalized to 20 μg exosomal protein.