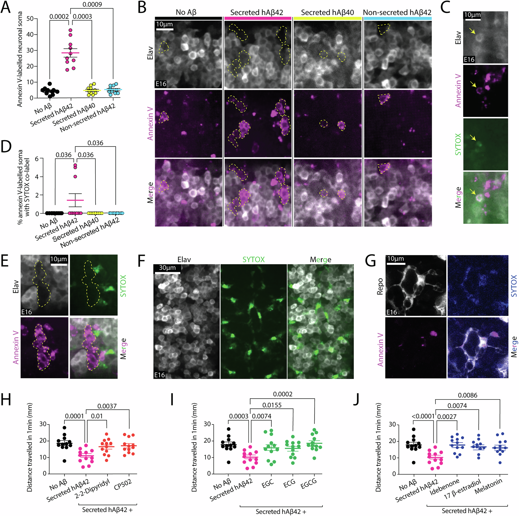
Fig. 4: Secreted Aβ42 can induce distinct forms of cell death in different neuronal populations in Drosophila melanogaster.
From: Amyloid-beta induces distinct forms of cell death in different neuronal populations

A Annexin V-labelled death in neuronal soma of Drosophila embryos at stage E16 expressing no Aβ [Black], secreted hAβ42 [Pink], secreted hAβ40 [Yellow] and non-secreted hAβ42 [Blue] neuronally using an Elav driver. B Live-images of Annexin V-labelled neuronal soma in the CNS of Drosophila embryos at stage E16 expressing no Aβ [Black], secreted hAβ42 [Pink], secreted hAβ40 [Yellow] and non-secreted hAβ42 [Blue] neuronally using an Elav driver [Grey] following micro-injection of far-red Annexin V dye [Magenta]. Yellow dashed lines outline regions where there are neuronal gaps in the CNS of neuronal mKate2 fluorescence [Upper, Grey], neurons that have been triggered for Annexin V-associated cell death [Middle, Magenta], and these images overlaid [Lower, Grey and Magenta]. C Live-images of a single neuronal soma exhibiting early ferroptotic co-staining in the CNS of Drosophila embryos at stage E16 secreting hAβ42 from the neurons using an Elav driver [Upper, Grey] following micro-injection of far-red Annexin V dye [Second, Magenta] and SYTOXTM [Third, Green]. With these images overlaid on the Lower [Grey, Magenta and Green]. Yellow arrow points to a neuronal soma that exhibits early ferroptotic co-labelling. D Percentage of Annexin V-labelled neuronal soma undergoing ferroptosis in Drosophila embryos at stage E16 expressing no Aβ [Black], secreted hAβ42 [Pink], secreted hAβ40 [Yellow] and non-secreted hAβ42 [Blue] neuronally using an Elav driver. E Live-images of Annexin V-labelled neuronal soma in the CNS of Drosophila embryos at stage E16 secreting hAβ42 neuronally using an Elav driver [Upper Left, Grey] following co-injection of far-red Annexin V dye [Lower Left, Magenta] and SYTOXTM [Upper Right, Green]. With these images overlaid on the Lower Right [Grey, Magenta and Green]. Yellow dashed lines outline regions where there are gaps in the CNS of neuronal mKate2 fluorescence. F Live-images of SYTOXTM labelling in the CNS of Drosophila embryos at stage E16 secreting hAβ42 neuronally using an Elav driver [Left, Grey] following injection of SYTOXTM [Middle, Green]. These images are overlaid on the Right [Grey and Green]. G Live images of SYTOXTM and Annexin V labelling localised in the glia [Upper Left, Grey] of Drosophila embryos at stage E16 following micro-injection of far-red Annexin V dye [Lower Left, Magenta] and SYTOXTM [Upper Right, Blue]. These images are overlaid on the Lower Right [Grey, Magenta and Blue]. H Distance travelled (mm) during 1 min of second instar larval crawling in Drosophila expressing no Aβ and Drosophila secreting hAβ42 neuronally using an nSyb driver in larvae fed yeast paste with vehicle or larvae fed yeast paste containing iron chelators. I Distance travelled (mm) during 1 min of second instar larval crawling in Drosophila expressing no Aβ and Drosophila secreting hAβ42 neuronally using an nSyb driver in larvae fed yeast paste with vehicle or larvae fed yeast paste containing flavonoids. J Distance travelled (mm) during 1 min of second instar larval crawling in Drosophila expressing no Aβ and Drosophila secreting hAβ42 neuronally using an nSyb driver in larvae fed yeast paste with vehicle or larvae fed yeast paste containing repurposed FDA-approved compounds with reported anti-ferroptosis properties.