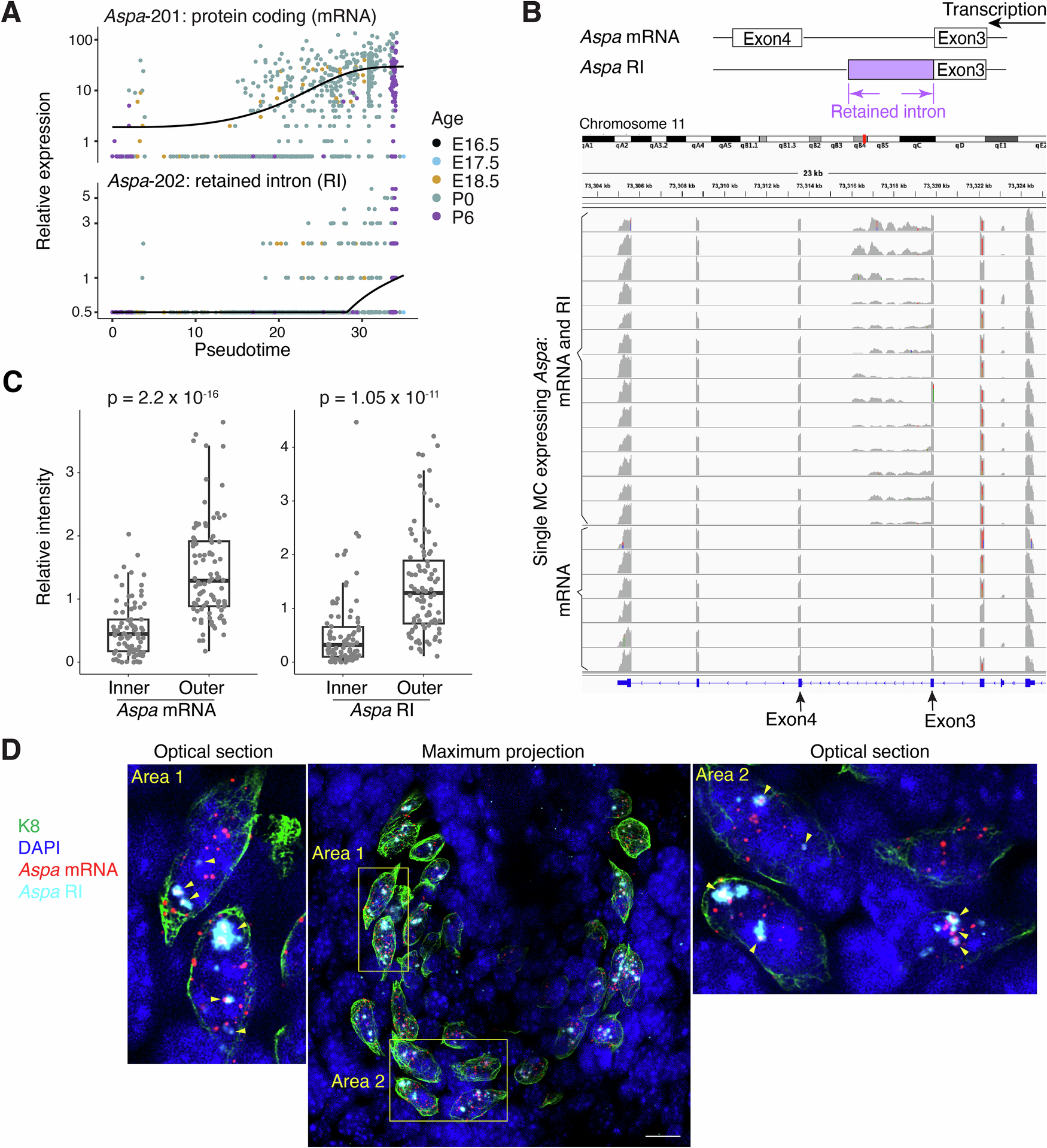
Fig. 2: Retained intron transcript Aspa-202 is co-expressed with Aspa mRNA transcripts in single MCs and forms nuclear condensates.

A Scatter plot indicating the expression levels of Aspa-201: protein-coding (mRNA) and Aspa-202: retained intron (RI) transcripts in single MCs along the pseudotime of MC differentiation. B Upper: Schematic illustration of the RI sequence between exon 3 and exon 4 in Aspa-202 transcript. Lower: IGV-generated plot of sequencing reads aligned to the Aspa gene locus indicating RI transcript in select MCs. C Boxplot showing the smFISH relative signal intensity of the target transcripts per cell in inner (less differentiated) and outer (more differentiated) neonatal touch dome MCs. Boxplots show median, interquartile range (IQR), and whiskers extending to 1.5 x IQR. Data were collected from 9 touch domes across 3 mice. N (Inner) = 88; N (Outer) = 92. D Middle: Confocal z-projection of whole mount smFISH displaying the expression of Aspa mRNA (red) and Aspa RI (cyan) transcripts in neonatal mouse epidermis. MCs, K8 immunostaining (green). Cell nuclei, DAPI (blue). Left and right: optical sections of representative MCs. Arrowhead indicates colocalization of Aspa mRNA and Aspa RI. Scale bar, 10μm. See also Supplementary Figs. 3–5.