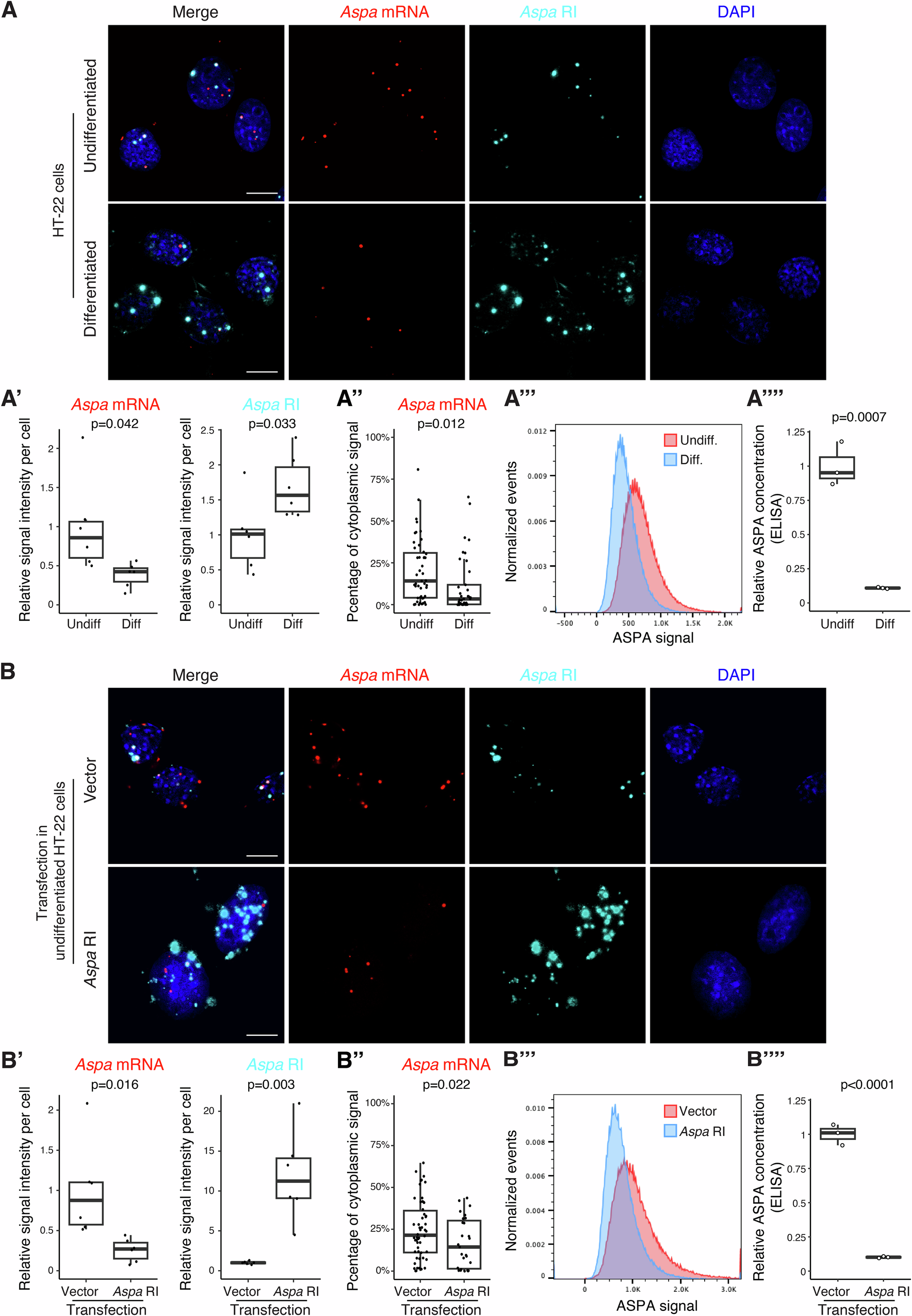
Fig. 3: Retained intron transcripts downregulate cognate gene expression.

A Confocal optical sections of smFISH displaying the expression of Aspa mRNA (red) and Aspa RI (cyan) transcripts in undifferentiated (upper) and in vitro differentiated (lower) HT-22 cells. Cell nuclei, DAPI (blue). Scale bar, 10 μm. B Confocal optical sections of smFISH displaying the expression of Aspa mRNA (red) and Aspa RI (cyan) transcripts in vector control transfected (upper) and Aspa RI transfected (lower) undifferentiated HT-22 cells. Cell nuclei, DAPI (blue). Scale bar, 10 μm. A’, B’ Boxplot showing the smFISH average relative signal intensity per cell in undifferentiated (undiff) and differentiated (diff) (A’), and in vector and Aspa RI transfected (B’) HT-22 cells. Each dot represents the average signal intensity per cell within a high-power field (range 6-28 cells). Results include cells from 3 independent experiments. N = 12 fields. A”, B” Boxplot showing the cytoplasmic fraction per cell of Aspa mRNA smFISH signal intensity in undifferentiated and differentiated (A”), and in vector and Aspa RI transfected (B”) HT-22 cells. Each dot represents an individual cell. Results are combined from 3 independent experiments. N (undifferentiated cells) = 47; N (differentiated cells) = 37; N (vector transfected cells) = 54; N (Aspa RI transfected cells) = 27. A”’, B”’, A””, B”” ASPA protein expression levels in undifferentiated and differentiated (A”’, A””), and in vector and Aspa RI transfected (B”’, B””) HT-22 cells. (A”’, B”’), representative flow cytometry histogram showing the normalized ASPA signal events. ASPA mean fluorescence intensity (MFI): differentiated vs. undifferentiated = 0.69 ± 0.05 (N = 3, p = 0.0006); Aspa RI vs. empty vector transfection = 0.73 ± 0.10 (N = 5, p = 0.0004). (A””, B””), boxplot showing the median, interquartile range (IQR), and whiskers extending to 1.5 x IQR of ASPA protein concentration relative to control groups, as measured by ELISA (N = 3). See also Supplementary Fig. 6-8.