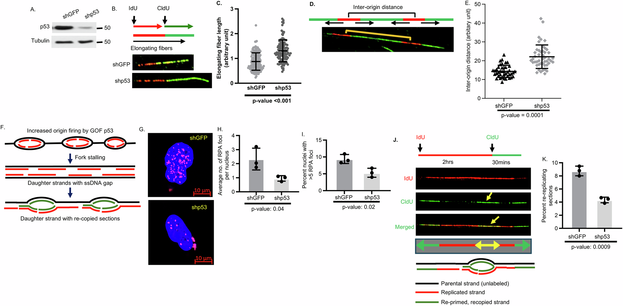
Fig. 1: Onc-p53 activates markers of replication stress showing shortened track length of replicating fibers and inter-origin distances, increased chromatin loading of RPA and re-copying of once replicated DNA in a single S phase during DNA replication of lung cancer cells.

A Immunoblot analysis to show Onc-p53 levels in mock-depleted (shGFP) and p53-depleted (shp53) H1975 lung cancer cells. B Fiber analysis of replicating DNA undergoing elongation in partially synchronized shGFP or shp53 H1975 lung cancer cells in early S phase. The scheme of sequential labeling with IdU (red fluorescence) and CldU (green fluorescence) is shown in the upper panel along with representative fiber images (Magnification ×63). C Swarm plot analysis indicates comparison of track lengths of 150 to 200 elongating DNA fibers. D Distance between contiguous bi-directional origins detected by fiber analysis. Representative fiber image shown (Magnification ×63). E Swarm plot analysis indicates inter-origin distances between approximately 40 contiguous bi-directional origins from each sample. F Scheme explaining single strand gap generation and recopying of once replicated DNA by Onc-p53. G Representative confocal images (Magnification ×40) of nuclei with RPA foci in shGFP and shp53 H1975 cells. Bar graphs comparing (H) average number of RPA foci per nuclei and (I) percent of nuclei with more than 5 foci. J Confocal image of a representative replicating DNA fiber sequentially pulse labeled with IdU (red) and CldU (green) as described (upper panel, J) shown in red, green, and merged channels. Re-copied forks (indicated by arrow) were detected by elongating green fibers labeled with second analog, CldU, copying the newly replicated red fibers labeled with the first analog, IdU, generating yellow fiber in the merged image. The scheme (bottom panel) shows re-copying (green) of once replicated DNA (red). K The bar graph compares the percentage of re-copied forks in shGFP and shp53 H1975 cells. The percentage indicated represents the fraction of elongating green fibers copying once replicated red fibers (generating yellow fibers) in a single S phase. p values are shown.