Abstract
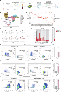
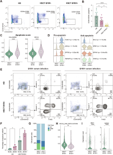
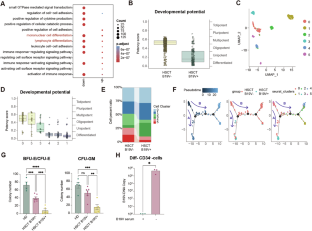
Human parvovirus B19 (B19V) infection is a significant but underrecognized complication, commonly linked not only to aplastic anemia but also pancytopenia, especially in hematopoietic stem cell transplantation (HSCT) recipients. While B19V’s tropism for erythroid progenitor cells (EPCs) is well-documented, its restriction to EPCs fails to fully explain the pathogenesis of pancytopenia. In this study, we used PrimeFlow RNA assay, and single-cell full-length transcriptome sequencing (scFAST-seq) to show that B19V could infect hematopoietic stem cells (HSCs) and initiate viral transcription, resulting in increased apoptosis, impaired self-renewal and multilineage differentiation of HSCs, which may contribute directly to pancytopenia. Further analysis revealed that B19V could activate the JAK2/STAT5 signaling pathway in HSCs to promote viral persistence. Pharmacological inhibition with baricitinib markedly reduced the viral load and partially restored hematopoietic differentiation capacity in vitro. Taken together, our findings reveal B19V as a previously unrecognized HSC-tropic virus that disrupts function of HSCs and may drive pancytopenia. Targeting the JAK2/STAT5 signaling by baricitinib shows promising therapeutic potential for reversing virus-induced bone marrow failure. This work not only deepens our understanding of viral tropism and pathogenesis in the hematopoietic niche, but also opens up new possibilities for treating bone marrow damage after transplantation and in other hematological diseases.
This is a preview of subscription content, access via your institution
Access options
Subscribe to this journal
Receive 12 print issues and online access
$259.00 per year
only $21.58 per issue
Buy this article
- Purchase on SpringerLink
- Instant access to the full article PDF.
USD 39.95
Prices may be subject to local taxes which are calculated during checkout






Similar content being viewed by others
Data availability
The raw sequence data reported in this paper have been deposited in the Genome Sequence Archive in National Genomics Data Center, China National Center for Bioinformation / Beijing Institute of Genomics, Chinese Academy of Sciences (GSA-Human: HRA009811 and HRA011660) that are publicly accessible at https://ngdc.cncb.ac.cn/gsa-human. For other original data regarding this manuscript, please contact the corresponding author at huangxiaojun@bjmu.edu.cn.
References
Young NS, Brown KE. Parvovirus B19. N Engl J Med. 2004;350:586–97.
Hayes-Lattin B, Seipel TJ, Gatter K, Heinrich MC, Maziarz RT. Pure red cell aplasia associated with parvovirus B19 infection occurring late after allogeneic bone marrow transplantation. Am J Hematol. 2004;75:142–45.
Kampouri E, Little JS, Crocchiolo R, Hill JA. Human herpesvirus-6, HHV-8 and parvovirus B19 after allogeneic hematopoietic cell transplant: the lesser-known viral complications. Curr Opin Infect Dis. 2024;37:245–53.
Russcher A, Verweij EJT, Maurice P, Jouannic J-M, Benachi A, Vivanti AJ, et al. Extreme upsurge of parvovirus B19 resulting in severe fetal morbidity and mortality. Lancet Infect Dis. 2024;24:e475–6.
Khamitova I, Lavrentyeva I, Averyanova M, Chukhlovin A, Zubarovskaya L, Afanasyev B. Parvovirus B19 incidence, specific antibody response, and delayed hematopoietic recovery after allogeneic hematopoietic stem cell transplantation. Cell Ther Transplant. 2018;7:36–43.
Katoh D, Ochi Y, Hiramoto N, Morita M, Yabushita T, Shimomura Y, et al. Parvovirus B19 infection in adult patients after allogeneic stem cell transplantation: our experience of five cases and literature review. Bone Marrow Transpl. 2020;55:653–56.
Eid AJ, Brown RA, Patel R, Razonable RR. Parvovirus B19 infection after transplantation: a review of 98 cases. Clin Infect Dis. 2006;43:40–8.
Mogensen TH, Skouboe MK, Mølle I. Successful use of interferon alfa-2a for persistent parvovirus B19 infection. Lancet Infect Dis. 2023;23:e160–5.
Adamson-Small LA, Ignatovich IV, Laemmerhirt MG, Hobbs JA. Persistent parvovirus B19 infection in non-erythroid tissues: possible role in the inflammatory and disease process. Virus Res. 2014;190:8–16.
Rattani N, Matheny C, Eckrich MJ, Madden LM, Quigg TC. Parvovirus B19-associated graft failure after allogeneic hematopoietic stem cell transplantation. Cancer Rep. 2022;5:e1403.
Wang J, Su M, Wei N, Yan H, Zhang J, Gong Y, et al. Chronic active Epstein-Barr virus disease originates from infected hematopoietic stem cells. Blood. 2024;143:32–41.
Crawford LB, Hancock MH, Struthers HM, Streblow DN, Yurochko AD, Caposio P, et al. CD34(+) hematopoietic progenitor cell subsets exhibit differential ability to maintain human cytomegalovirus latency and persistence. J Virol. 2021;95:e02105-20.
Hirche C, Frenz T, Haas SF, Döring M, Borst K, Tegtmeyer PK, et al. Systemic virus infections differentially modulate cell cycle state and functionality of long-term hematopoietic stem cells in vivo. Cell Rep. 2017;19:2345–56.
Nasiri K, Mohammadzadehsaliani S, Kheradjoo H, Shabestari AM, Eshaghizadeh P, Pakmehr A, et al. Spotlight on the impact of viral infections on Hematopoietic Stem Cells (HSCs) with a focus on COVID-19 effects. Cell Commun Signal. 2023;21:103.
Lessard J, Sauvageau G. Bmi-1 determines the proliferative capacity of normal and leukaemic stem cells. Nature. 2003;423:255–60.
Ganapathi KA, Townsley DM, Hsu AP, Arthur DC, Zerbe CS, Cuellar-Rodriguez J, et al. GATA2 deficiency-associated bone marrow disorder differs from idiopathic aplastic anemia. Blood. 2015;125:56–70.
Williams MJ, Wang X, Bastos HP, Grondys-Kotarba G, Wu Q, Jin S, et al. Maintenance of hematopoietic stem cells by tyrosine-unphosphorylated STAT5 and JAK inhibition. Blood Adv. 2025;9:291–309.
Ganaie SS, Zou W, Xu P, Deng X, Kleiboeker S, Qiu J. Phosphorylated STAT5 directly facilitates parvovirus B19 DNA replication in human erythroid progenitors through interaction with the MCM complex. PLoS Pathog. 2017;13:e1006370.
Johnson CS, Williams M, Sham K, Belluschi S, Ma W, Wang X, et al. Adaptation to ex vivo culture reduces human hematopoietic stem cell activity independently of the cell cycle. Blood. 2024;144:729–41.
Morot J, Del Duca E, Chastagner M, Fernandes M, Estrada Y, Lefevre MA, et al. Hyperactivation of the JAK2/STAT5 signaling pathway and evaluation of baricitinib treatment among patients with eosinophilic cellulitis. JAMA Dermatol. 2023;159:820–29.
Jorgensen SCJ, Tse CLY, Burry L, Dresser LD. Baricitinib: a review of pharmacology, safety, and emerging clinical experience in COVID-19. Pharmacotherapy. 2020;40:843–56.
Chen AY, Zhang EY, Guan W, Cheng F, Kleiboeker S, Yankee TM, et al. The small 11 kDa nonstructural protein of human parvovirus B19 plays a key role in inducing apoptosis during B19 virus infection of primary erythroid progenitor cells. Blood. 2010;115:1070–80.
Ning K, Zou W, Xu P, Cheng F, Zhang EY, Zhang-Chen A, et al. Identification of AXL as a co-receptor for human parvovirus B19 infection of human erythroid progenitors. Sci Adv. 2023;9:eade0869.
Sammut R, Feghoul L, Xhaard A, Dhedin N, Robin M, Michonneau D, et al. Clinical and immune features of human parvovirus B19 infection in allogeneic stem cell transplantation recipients: A retrospective monocentric study. Transpl Infect Dis. 2023;25:e14118.
Morita E, Sugamura K. Human parvovirus B19-induced cell cycle arrest and apoptosis. Springe Semin Immunopathol. 2002;24:187–199.
Raghuvanshi R, Bharate SB. Recent developments in the use of kinase inhibitors for management of viral infections. J Med Chem. 2022;65:893–921.
Read JA, Rouce RH, Mo F, Mamonkin M, King KY. Apoptosis of hematopoietic stem cells contributes to bone marrow suppression following chimeric antigen receptor T cell therapy. Transplant Cell Ther. 2023;29:165.e161–7.
Persaud SP, Cooper ML, Ritchey JK, Rettig MP, DiPersio JF. Antibody-drug conjugates targeting CD45 plus janus kinase (JAK) inhibitors as conditioning for allogeneic hematopoietic stem cell transplantation. Biol Blood Marrow Transplant. 2020;26:S150–1.
Thoms BL, Gosselin J, Libman B, Littenberg B, Budd R. Efficacy of combination therapy with the JAK inhibitor baricitinib in the treatment of COVID-19. SN Compr Clin Me. 2022;4:42.
Richardson P, Griffin I, Tucker C, Smith D, Oechsle O, Phelan A, et al. Baricitinib as potential treatment for 2019-nCoV acute respiratory disease. Lancet. 2020;395:e30–1.
Choi J, Cooper ML, Staser K, Ashami K, Vij KR, Wang B, et al. Baricitinib-induced blockade of interferon gamma receptor and interleukin-6 receptor for the prevention and treatment of graft-versus-host disease. Leukemia. 2018;32:2483–94.
Zhao P, An ZY, Fu HX, Liu HX, Feng CJ, Huang QS, et al. Safety and efficacy of baricitinib in steroid-resistant or relapsed immune thrombocytopenia: an open-label pilot study. Am J Hematol. 2024;99:1951–58.
Xu C, Prete M, Webb S, Jardine L, Stewart BJ, Hoo R, et al. Automatic cell-type harmonization and integration across Human Cell Atlas datasets. Cell. 2023;186:5876–5891.e5820.
Kang M, Armenteros JJA, Gulati GS, Gleyzer R, Avagyan S, Brown EL, et al. Mapping single-cell developmental potential in health and disease with interpretable deep learning. bioRxiv. 2024;2024.03.19.585637.
Qiu X, Mao Q, Tang Y, Wang L, Chawla R, Pliner HA, et al. Reversed graph embedding resolves complex single-cell trajectories. Nat Methods. 2017;14:979–82.
Garcia-Alonso L, Holland CH, Ibrahim MM, Turei D, Saez-Rodriguez J. Benchmark and integration of resources for the estimation of human transcription factor activities. Genome Res. 2019;29:1363–75.
Villar J, Cros A, De Juan A, Alaoui L, Bonte P-E, Lau CM, et al. ETV3 and ETV6 enable monocyte differentiation into dendritic cells by repressing macrophage fate commitment. Nat Immunol. 2023;24:84–95.
Liu Z, Liu J, Zhang T, Li L, Zhang S, Jia H, et al. Distinct BTK inhibitors differentially induce apoptosis but similarly suppress chemotaxis and lipid accumulation in mantle cell lymphoma. BMC Cancer. 2021;21:732.
Funding
This work was supported by the Beijing Research Ward Excellence Program (No. BRWEP2024W134080112), Noncommunicable Chronic Diseases-National Science and Technology Major Project (No. 2023ZD0502405), Beijing Nova Program (No. 20220484076), Major Program of the National Natural Science Foundation of China (No. 82293630), and Beijing Municipal Science & Technology Commission (No. Z211100002921071).
Author information
Authors and Affiliations
Contributions
XJH, XYP and XYZ conceived and designed the study. XYP and ZJL performed the experiments, analyzed data and wrote the manuscript. QF, HYL, QH, XSZ, Y.Wei, FPY, and YQS collected data and help for data analysis. LPX, Y.Wang, and XHZ participated in the drafting of the article. All authors gave final approval for the manuscript. We thank Professor Wuxiang Guan from Wuhan Institute of Virology, Chinese Academy of Science, for his assistance in the in vitro research on B19V.
Corresponding authors
Ethics declarations
Competing interests
The authors declare no competing interests.
Ethics approval and consent to participate
The study was approved by the ethics committee of Peking University People’s Hospital and was in accordance with the Declaration of Helsinki. Written informed consent was obtained from all participants.
Additional information
Publisher’s note Springer Nature remains neutral with regard to jurisdictional claims in published maps and institutional affiliations.
Rights and permissions
Springer Nature or its licensor (e.g. a society or other partner) holds exclusive rights to this article under a publishing agreement with the author(s) or other rightsholder(s); author self-archiving of the accepted manuscript version of this article is solely governed by the terms of such publishing agreement and applicable law.
About this article
Cite this article
Pei, XY., Liu, ZJ., Fu, Q. et al. Parvovirus B19 targets hematopoietic stem cells to disrupt multilineage differentiation and drive pancytopenia. Cell Death Differ (2026). https://doi.org/10.1038/s41418-026-01671-3
Received:
Revised:
Accepted:
Published:
Version of record:
DOI: https://doi.org/10.1038/s41418-026-01671-3


