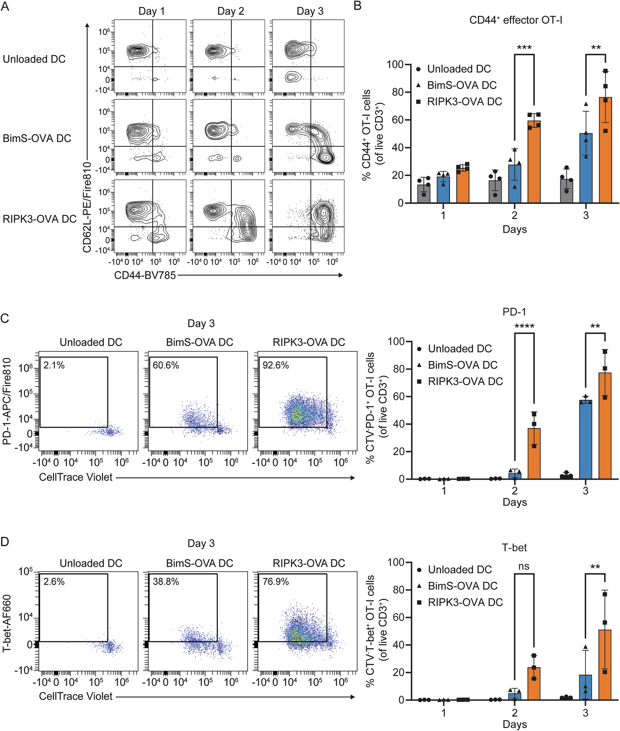
Fig. 3: OVA-specific CD8+ T-cell effector differentiation induced by cDCs after phagocytosis of apoptotic or necroptotic TC-1-OVA cells.

The cDC-OT-I co-culture platform was used as described in Fig. 2A and the phenotype of OT-I cells was read out at the indicated days by flow cytometry. A, B Representative contour plots depicting expression of CD62L and CD44 on OT-I cells A and bar graph showing frequency of CD44+ OT-I cells B at the indicated days after co-culture. C Representative flow cytometry scatterplot plot identifying the divided (CTV-) PD-1+ OT-I population (left panel) and bar graph showing frequency of CTV-PD-1+ OT-I cells (right panel) at the indicated days after co-culture. D Representative flow cytometry scatterplot plot indicating the CTV-T-bet+ OT-I population (left panel) and a bar graph showing frequency of CTV-T-bet+ OT-I cells (right panel) at the indicated days after co-culture. Means ± SD of 4 independent experiments in B and means ± SD of 3 independent experiments in C and D are shown. ns, not significant; **P < 0.01; ***P < 0.001; ****P < 0.0001; two-way ANOVA with Tukey’s multiple comparisons test.