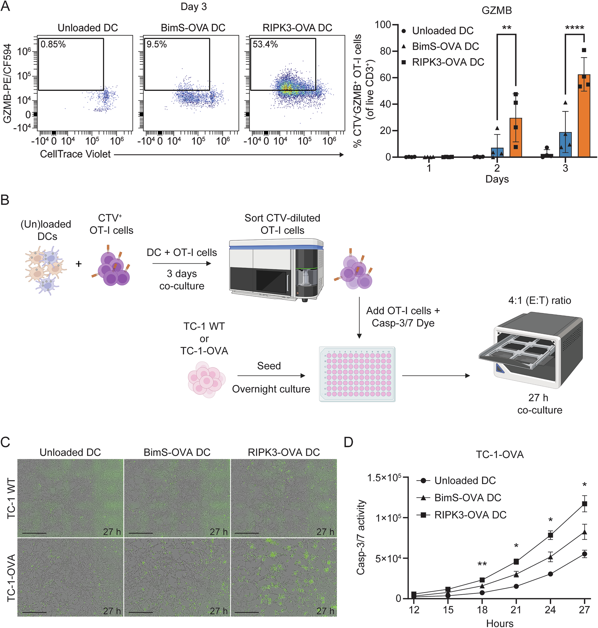
Fig. 4: Cytotoxic function of OVA-specific CD8+ T-cells, as induced by cDCs after phagocytosis of apoptotic or necroptotic TC-1-OVA cells.

The cDC-OT-I co-culture platform was used as described in Fig. 2A and phenotype and cytotoxic function of OT-I cells were read out. A Representative flow cytometry scatterplot indicating the CTV-GZMB+ OT-I population (left panel) and a bar graph showing the frequency of CTV-GZMB+ OT-I cells (right panel) at the indicated days after co-culture. B Experimental design of the killing assay. Created in BioRender. CTV-labeled OT-I cells and cDCs loaded with cell debris or unloaded were co-cultured at a 25:1 ratio and sorted OT-I cells as effectors (E) were incubated with TC-1 target (T) cells at a 4:1 ratio. C, D Representative brightfield images from Incucyte showing Caspase-3/7 activity by green fluorescence in TC-1 WT or TC-1-OVA target cells C and quantification of Caspase-3/7 activity in TC-1-OVA cells during the killing assay D. Scale bars in C represents 400 µm. Means ± SD of 4 independent experiments in A and means ± SD of 2 independent experiments in D are shown. Significance in D is indicated for BimS-OVA DCs vs. RIPK3-OVA DCs. *P < 0.05; **P < 0.01; ****P < 0.0001; two-way ANOVA with Tukey’s multiple comparisons test for A and two-way ANOVA for repeated measures with Tukey’s multiple comparisons test for D.