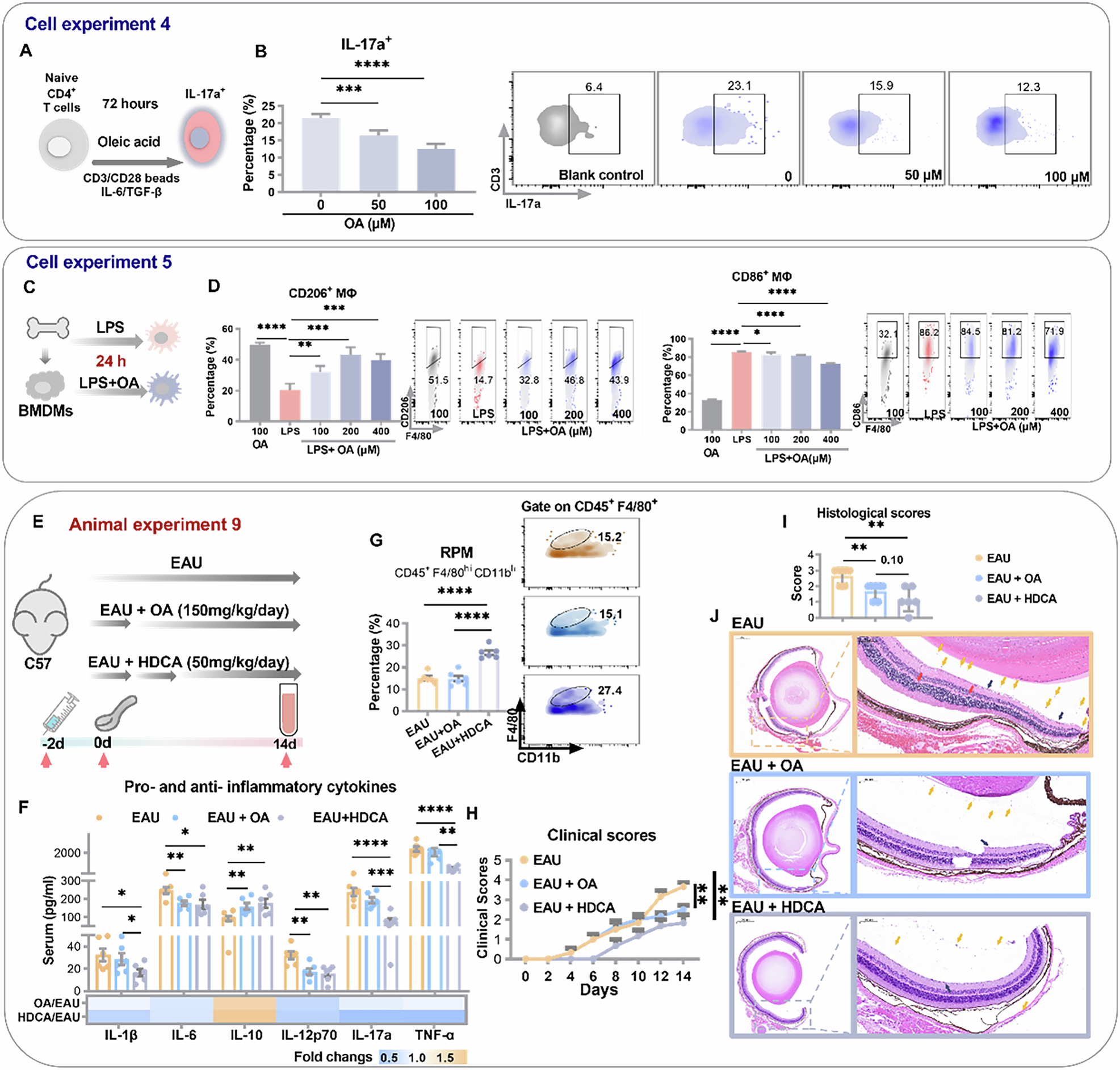
Fig. 5: RPM-derived oleic acid as an anti-inflammatory resolution mediator.

A Naïve CD4 T cells were cultured with varying concentrations of oleic acid (50 and 100 μM) under Th17 induction conditions for 72 h (n = 3 per group). B The percentages of Th17 cells (IL-17a+). C BMDMs were cultured with varying concentrations of oleic acid (50 and 100 μM) under M1 induction conditions for 24 h (n = 3 per group). D The percentages of CD206+ macrophages (M2) and CD86+ macrophages (M1). E C57BL/6J mice were divided into three groups: EAU model, EAU model with oleic acid at 150 mg/kg/day, EAU model with HDCA treatment at 50 mg/kg/day for 14 days (n = 6 per group). F Serum levels of pro-/ anti-inflammatory cytokines. G Flow cytometry analysis shows the percentages of RPMs across the three groups. H Clinical scores of the three groups. I Histological scores of the three groups. J Hematoxylin and eosin (H&E) staining images of eye sections on day 14 post-immunization exhibit the retinal folds (red arrows), neovascularization (blue arrows), and inflammatory cell infiltration (yellow arrows) across the three groups.