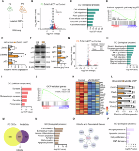
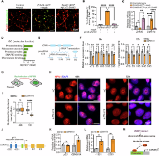
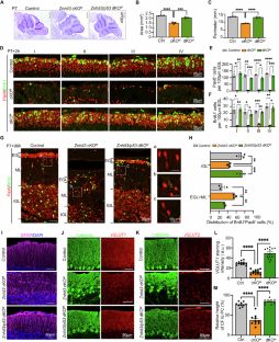
Abstract
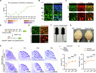
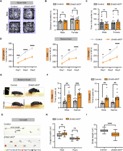
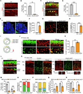
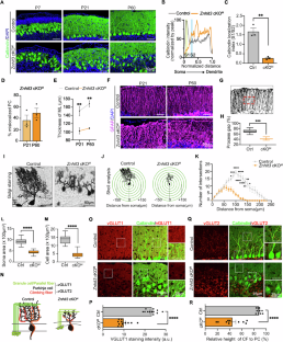
Mutations in ZNHIT3 are strongly associated with progressive encephalopathy with edema, hypsarrhythmia and optic atrophy (PEHO syndrome), characterized by severe cerebellar atrophy and profound intellectual disability; however, their role in cerebellar development remains unknown. By developing spatiotemporally-regulated conditional Znhit3 knockout mice, we discovered that Znhit3 is essential for granule cell progenitor survival, proliferation, differentiation, and migration. Knockout of Znhit3 caused loss of granule cell progenitors due to apoptosis, premature cell-cycle exit, and migration arrest and resulted in progressive anterior-lobe atrophy and motor deficits. The granule cell progenitor-autonomous defects secondarily impaired Purkinje cell alignment, dendritic maturation, and synaptic organization. Transcriptomic analyses revealed activation of the p53/p21 pathway, rRNA processing defects, and nucleolar stress. Genetic or pharmacologic inhibition of p53/p21 signaling rescued granule cell progenitor development and restored cerebellar architecture in the Znhit3-knockout mice. Thus, ZNHIT3 is a critical regulator of ribosome biogenesis and cerebellar growth, suggesting nucleolar stress-p53/p21 signaling as a potential therapeutic target in ZNHIT3-related disorders.
This is a preview of subscription content, access via your institution
Access options
Subscribe to this journal
Receive 12 print issues and online access
$259.00 per year
only $21.58 per issue
Buy this article
- Purchase on SpringerLink
- Instant access to the full article PDF.
USD 39.95
Prices may be subject to local taxes which are calculated during checkout







Similar content being viewed by others
Data availability
All high-throughput data mentioned in the paper are publicly available from GEO under accession (GSE298423).
References
Consalez GG, Goldowitz D, Casoni F, Hawkes R. Origins, development, and compartmentation of the granule cells of the cerebellum. Front Neural Circuits. 2020;14:611841.
Wechsler-Reya RJ, Scott MP. Control of neuronal precursor proliferation in the cerebellum by Sonic Hedgehog. Neuron. 1999;22:103–14.
Miyata T, Ono Y, Okamoto M, Masaoka M, Sakakibara A, Kawaguchi A, et al. Migration, early axonogenesis, and Reelin-dependent layer-forming behavior of early/posterior-born Purkinje cells in the developing mouse lateral cerebellum. Neural Dev. 2010;5:23.
Sakamoto M, Iwama K, Sasaki M, Ishiyama A, Komaki H, Saito T, et al. Genetic and clinical landscape of childhood cerebellar hypoplasia and atrophy. Genet Med. 2022;24:2453–63.
Di Nora A, Costanza G, Pizzo F, Di Mari A, Sapuppo A, Basile A, et al. Dandy-Walker malformation and variants: clinical features and associated anomalies in 28 affected children-a single retrospective study and a review of the literature. Acta Neurol Belg. 2023;123:903–9.
Romani M, Micalizzi A, Valente EM. Joubert syndrome: congenital cerebellar ataxia with the molar tooth. Lancet Neurol. 2013;12:894–905.
Talarico M, de Bellescize J, De Wachter M, Le Guillou X, Le Meur G, Egloff M, et al. RORA-neurodevelopmental disorder: a unique triad of developmental disabilities, cerebellar anomalies, and myoclonic seizures. Genet Med. 2025;27:101347.
Accogli A, Addour-Boudrahem N, Srour M. Diagnostic approach to cerebellar hypoplasia. Cerebellum. 2021;20:631–58.
Salonen R, Somer M, Haltia M, Lorentz M, Norio R. Progressive encephalopathy with edema, hypsarrhythmia, and optic atrophy (PEHO syndrome). Clin Genet. 1991;39:287–93.
Haltia M, Somer M. Infantile cerebello-optic atrophy. Neuropathology of the progressive encephalopathy syndrome with edema, hypsarrhythmia and optic atrophy (the PEHO syndrome). Acta Neuropathol. 1993;85:241–7.
Anttonen AK, Laari A, Kousi M, Yang YJ, Jääskeläinen T, Somer M, et al. ZNHIT3 is defective in PEHO syndrome, a severe encephalopathy with cerebellar granule neuron loss. Brain. 2017;140:1267–79.
Õunap K, Muru K, Õiglane-Shlik E, Ilves P, Pajusalu S, Kuus I, et al. PEHO syndrome caused by compound heterozygote variants in ZNHIT3 gene. Eur J Med Genet. 2020;63:103660.
Bragantini B, Tiotiu D, Rothé B, Saliou JM, Marty H, Cianférani S, et al. Functional and Structural Insights of the Zinc-Finger HIT protein family members Involved in Box C/D snoRNP Biogenesis. J Mol Biol. 2016;428:2488–506.
Chagot ME, Boutilliat A, Kriznik A, Quinternet M. Structural analysis of the plasmodial proteins ZNHIT3 and NUFIP1 provides insights into the selectivity of a conserved interaction. Biochemistry. 2022;61:479–93.
Dreggors-Walker RE, Cohen LN, Khoshnevis S, Marchand V, Motorin Y, Ghalei H. Studies of mutations of assembly factor Hit1 in budding yeast suggest translation defects as the molecular basis for PEHO syndrome. J Biol Chem. 2022;298:102261.
Cardoso-Moreira M, Halbert J, Valloton D, Velten B, Chen C, Shao Y, et al. Gene expression across mammalian organ development. Nature. 2019;571:505–9.
Kawamura A, Katayama Y, Kakegawa W, Ino D, Nishiyama M, Yuzaki M, et al. The autism-associated protein CHD8 is required for cerebellar development and motor function. Cell Rep. 2021;35:108932.
Horn Z, Behesti H, Hatten ME N-cadherin provides a cis and trans ligand for astrotactin that functions in glial-guided neuronal migration. Proc Natl Acad Sci USA. 2018;115:10556-63.
Conti R, Auger C Associative plasticity of granule cell inputs to cerebellar Purkinje cells. Elife. 2024;13.
Park H, Kim T, Kim J, Yamamoto Y, Tanaka-Yamamoto K. Inputs from sequentially developed parallel fibers are required for cerebellar organization. Cell Rep. 2019;28:2939–54.
Jun S, Kim M, Park H, Hwang E, Yamamoto Y, Tanaka-Yamamoto K. Organization of Purkinje cell development by neuronal MEGF11 in cerebellar granule cells. Cell Rep. 2023;42:113137.
Beekhof GC, Osório C, White JJ, van Zoomeren S, van der Stok H, Xiong B, et al. Differential spatiotemporal development of Purkinje cell populations and cerebellum-dependent sensorimotor behaviors. Elife. 2021;10:63668.
Rosenberg AB, Roco CM, Muscat RA, Kuchina A, Sample P, Yao Z, et al. Single-cell profiling of the developing mouse brain and spinal cord with split-pool barcoding. Science. 2018;360:176–82.
Shannon P, Markiel A, Ozier O, Baliga NS, Wang JT, Ramage D, et al. Cytoscape: a software environment for integrated models of biomolecular interaction networks. Genome Res. 2003;13:2498–504.
Yang G, Xin Q, Dean J ZNHIT3 regulates translation to ensure cell lineage differentiation in mouse preimplantation development. Adv Sci. 2025:e2413599.
Quinternet M, Chagot ME, Rothé B, Tiotiu D, Charpentier B, Manival X. Structural features of the box C/D snoRNP pre-assembly process are conserved through species. Structure. 2016;24:1693–706.
Yang K, Yang J, Yi J. Nucleolar Stress: hallmarks, sensing mechanism and diseases. Cell Stress. 2018;2:125–40.
Bursać S, Brdovčak MC, Pfannkuchen M, Orsolić I, Golomb L, Zhu Y, et al. Mutual protection of ribosomal proteins L5 and L11 from degradation is essential for p53 activation upon ribosomal biogenesis stress. Proc Natl Acad Sci USA. 2012;109:20467–72.
Shi Y, Huang D, Song C, Cao R, Wang Z, Wang D, et al. Diphthamide deficiency promotes association of eEF2 with p53 to induce p21 expression and neural crest defects. Nat Commun. 2024;15:3301.
Marie C, Clavairoly A, Frah M, Hmidan H, Yan J, Zhao C, et al. Oligodendrocyte precursor survival and differentiation requires chromatin remodeling by Chd7 and Chd8. Proc Natl Acad Sci USA. 2018;115:E8246–E55.
Rahman ML, Bonnard AA, Wang F, Ruaud L, Guimiot F, Li Y, et al. New ZNHIT3 variants disrupting snoRNP assembly cause prenatal PEHO syndrome with isolated hydrops. medRxiv. 2024.
Jun S, Park H, Kim M, Kang S, Kim T, Kim D, et al. Increased understanding of complex neuronal circuits in the cerebellar cortex. Frontiers in cellular neuroscience. 2024;18:1487362.
Kim M, Jun S, Park H, Tanaka-Yamamoto K, Yamamoto Y. Regulation of cerebellar network development by granule cells and their molecules. Front Mol Neurosci. 2023;16:1236015.
Reeber SL, Otis TS, Sillitoe RV. New roles for the cerebellum in health and disease. Front Syst Neurosci. 2013;7:83.
Rudolph S, Badura A, Lutzu S, Pathak SS, Thieme A, Verpeut JL, et al. Cognitive-affective functions of the cerebellum. J Neurosci. 2023;43:7554–64.
Quinternet M, Rothé B, Barbier M, Bobo C, Saliou JM, Jacquemin C, et al. Structure/function analysis of protein-protein interactions developed by the yeast Pih1 platform protein and its partners in box C/D snoRNP assembly. J Mol Biol. 2015;427:2816–39.
Lafita-Navarro MC, Conacci-Sorrell M. Nucleolar stress: from development to cancer. Semin Cell Dev Biol. 2023;136:64–74.
Gál Z, Nieto B, Boukoura S, Rasmussen AV, Larsen DH. Treacle sticks the nucleolar responses to DNA damage together. Front Cell Dev Biol. 2022;10:892006.
Armistead J, Khatkar S, Meyer B, Mark BL, Patel N, Coghlan G, et al. Mutation of a gene essential for ribosome biogenesis, EMG1, causes Bowen-Conradi syndrome. Am J Hum Genet. 2009;84:728–39.
Baltanás FC, Berciano MT, Tapia O, Narcis JO, Lafarga V, Díaz D, et al. Nucleolin reorganization and nucleolar stress in Purkinje cells of mutant PCD mice. Neurobiol Dis. 2019;127:312–22.
Lindström MS, Bartek J, Maya-Mendoza A. p53 at the crossroad of DNA replication and ribosome biogenesis stress pathways. Cell Death Differ. 2022;29:972–82.
Chakraborty A, Uechi T, Kenmochi N. Guarding the ‘translation apparatus’: defective ribosome biogenesis and the p53 signaling pathway. Wiley Interdiscip Rev RNA. 2011;2:507–22.
Sloan KE, Bohnsack MT, Watkins NJ. The 5S RNP couples p53 homeostasis to ribosome biogenesis and nucleolar stress. Cell Rep. 2013;5:237–47.
Dong C, Zhao C, Chen X, Berry K, Wang J, Zhang F, et al. Conserved and distinct functions of the autism-related chromatin remodeler CHD8 in embryonic and adult forebrain neurogenesis. J Neurosci. 2022;42:8373–92.
He L, Yu K, Lu F, Wang J, Wu LN, Zhao C, et al. Transcriptional regulator ZEB2 is essential for Bergmann glia development. J Neurosci. 2018;38:1575–87.
Festing MF, Altman DG. Guidelines for the design and statistical analysis of experiments using laboratory animals. Ilar j. 2002;43:244–58.
Liu K, Chen X, Chen F, Dai W, Zheng S, Ze B, et al. Neuroprotective effects of vitamin C on hypoxic-ischemic brain injury in neonatal mice. Pediatr Res. 2025;98:1529–38.
Wertman V, Gromova A, La Spada AR, Cortes CJ. Low-cost gait analysis for behavioral phenotyping of mouse models of neuromuscular disease. J Vis Exp. 2019;149:59878.
Acknowledgements
The authors would like to thank Dr. Jin Zhang in Fudan University for valuable technical guidance and providing the M17 cell line used in this study. We thank all members of the Zhou laboratory for constructive discussion. W.Z was supported by National Natural Science Foundation of China (82130048). Q.R.L was supported by the CancerFree Kids Foundation.
Author information
Authors and Affiliations
Contributions
Conceptualization: W.Z., and Y.L.; Methodology: F.C., Z.K., and K.L.; Investigation: F.C., Z.K., and W.Y.; Writing-Original Draft: F.C. and Q.R.L.; Writing-Review & Editing: Q.R.L., W.Z., and Y.L.; Resources: W.Z. and Y.L.; Supervision: W.Z., and Y.L.; Funding Acquisition: W.Z.
Corresponding authors
Ethics declarations
Competing interests
The authors declare no competing interests.
Ethics declarations
All methods were performed in accordance with the relevant guidelines and regulations. All animal experiments were approved by the Institutional Animal Care and Use Committee (IACUC) of Children’s Hospital of Fudan University (No. 2023-215). All mice used in experiments were maintained in a pathogen-free vivarium with a 12-hour light/dark cycle with free access to normal chow food and water. Stringent measures were taken to mitigate animal suffering and reduce the overall number of animals utilized. This study does not directly involve human subjects or human data that requires ethical approval.
Additional information
Publisher’s note Springer Nature remains neutral with regard to jurisdictional claims in published maps and institutional affiliations.
Supplementary information
Rights and permissions
Springer Nature or its licensor (e.g. a society or other partner) holds exclusive rights to this article under a publishing agreement with the author(s) or other rightsholder(s); author self-archiving of the accepted manuscript version of this article is solely governed by the terms of such publishing agreement and applicable law.
About this article
Cite this article
Chen, F., Kang, Z., Liu, K. et al. Znhit3 regulates p53/p21 signaling and governs cerebellar granule cell development. Cell Death Differ (2026). https://doi.org/10.1038/s41418-026-01707-8
Received:
Revised:
Accepted:
Published:
Version of record:
DOI: https://doi.org/10.1038/s41418-026-01707-8


