Correction to: Cell Death and Disease
https://doi.org/10.1038/s41419-019-1390-y published online 8 February 2019
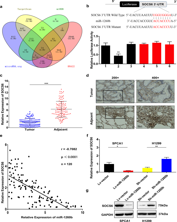
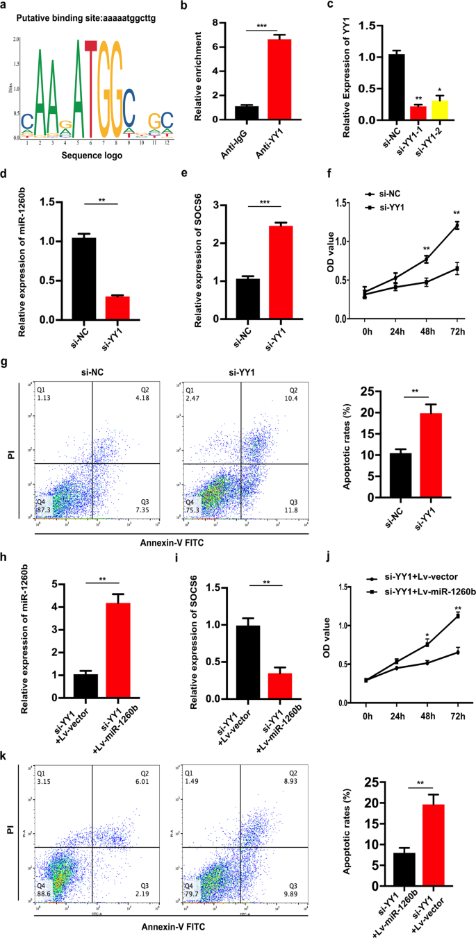
Since online publication of this article, the authors noticed that there was an error in the labeling of Figs. 3b and 6k. In Fig. 3b, the sequence of SOCS6 3’UTR Mutant was incorrect. In Fig. 6k, the left and right group labels for the cell apoptotic rates histogram were labeled inversely. The corrected figures are provided below, and both the PDF and HTML versions of the article have been updated.

Fig. 3

Fig. 6
The authors confirm that these errors do not affect the results and conclusions of the study. The authors apologize for any inconvenience caused.
Author information
Authors and Affiliations
Corresponding authors
Additional information
Edited by G. Calin
The original article can be found online at https://doi.org/10.1038/s41419-019-1390-y.
Rights and permissions
Open Access This article is licensed under a Creative Commons Attribution 4.0 International License, which permits use, sharing, adaptation, distribution and reproduction in any medium or format, as long as you give appropriate credit to the original author(s) and the source, provide a link to the Creative Commons license, and indicate if changes were made. The images or other third party material in this article are included in the article’s Creative Commons license, unless indicated otherwise in a credit line to the material. If material is not included in the article’s Creative Commons license and your intended use is not permitted by statutory regulation or exceeds the permitted use, you will need to obtain permission directly from the copyright holder. To view a copy of this license, visit http://creativecommons.org/licenses/by/4.0/.
About this article
Cite this article
Xia, Y., Wei, K., Yang, FM. et al. Correction: miR-1260b, mediated by YY1, activates KIT signaling by targeting SOCS6 to regulate cell proliferation and apoptosis in NSCLC. Cell Death Dis 11, 261 (2020). https://doi.org/10.1038/s41419-020-2452-x
Published:
Version of record:
DOI: https://doi.org/10.1038/s41419-020-2452-x
This article is cited by
-
APMAP regulated by YY1 transcription mediates ferroptosis and metastasis in non-small cell lung cancer through the PI3K/AKT/mTOR pathway
Journal of Molecular Histology (2026)