Correction to: Cell Death and Disease https://doi.org/10.1038/s41419-022-05087-y, published online 21 July 2022
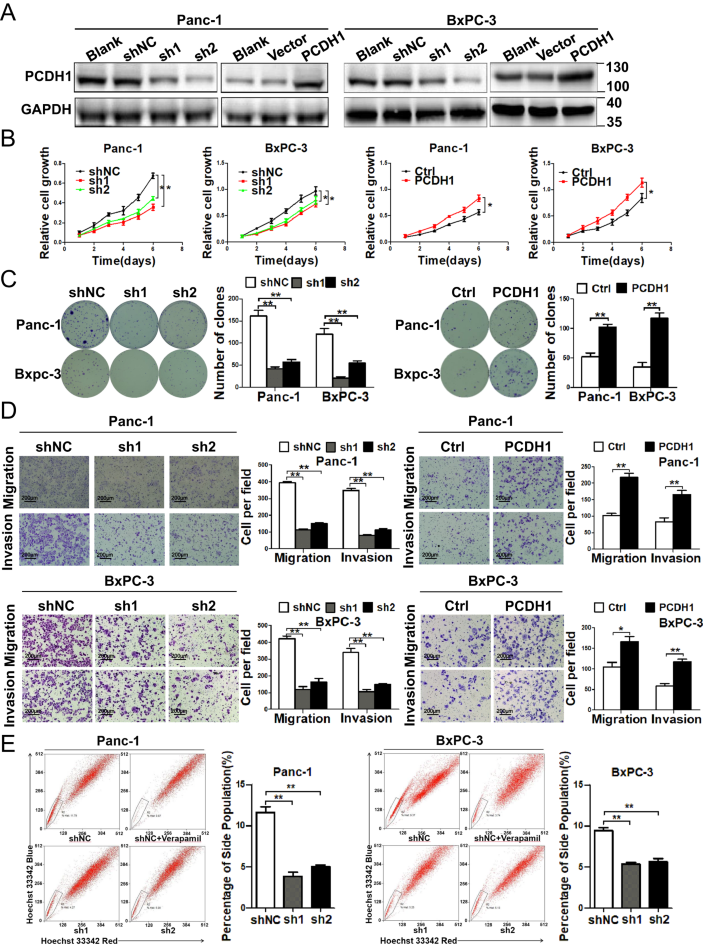
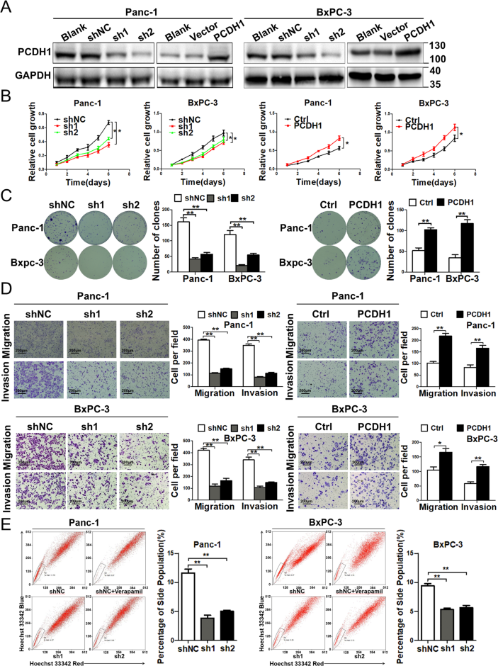
In this article, during the process of reorganizing the data in the article, the author found an error where the two adjacent images in Figure 2D were duplicated. The mistake occurred in the process of image organization. They have replaced the correct image.

It should be read:

The original article has been corrected.
Author information
Authors and Affiliations
Corresponding author
Rights and permissions
Open Access This article is licensed under a Creative Commons Attribution 4.0 International License, which permits use, sharing, adaptation, distribution and reproduction in any medium or format, as long as you give appropriate credit to the original author(s) and the source, provide a link to the Creative Commons license, and indicate if changes were made. The images or other third party material in this article are included in the article’s Creative Commons license, unless indicated otherwise in a credit line to the material. If material is not included in the article’s Creative Commons license and your intended use is not permitted by statutory regulation or exceeds the permitted use, you will need to obtain permission directly from the copyright holder. To view a copy of this license, visit http://creativecommons.org/licenses/by/4.0/.
About this article
Cite this article
Ye, Z., Yang, Y., Wei, Y. et al. Correction: PCDH1 promotes progression of pancreatic ductal adenocarcinoma via activation of NF-κB signalling by interacting with KPNB1. Cell Death Dis 15, 22 (2024). https://doi.org/10.1038/s41419-023-06403-w
Published:
Version of record:
DOI: https://doi.org/10.1038/s41419-023-06403-w