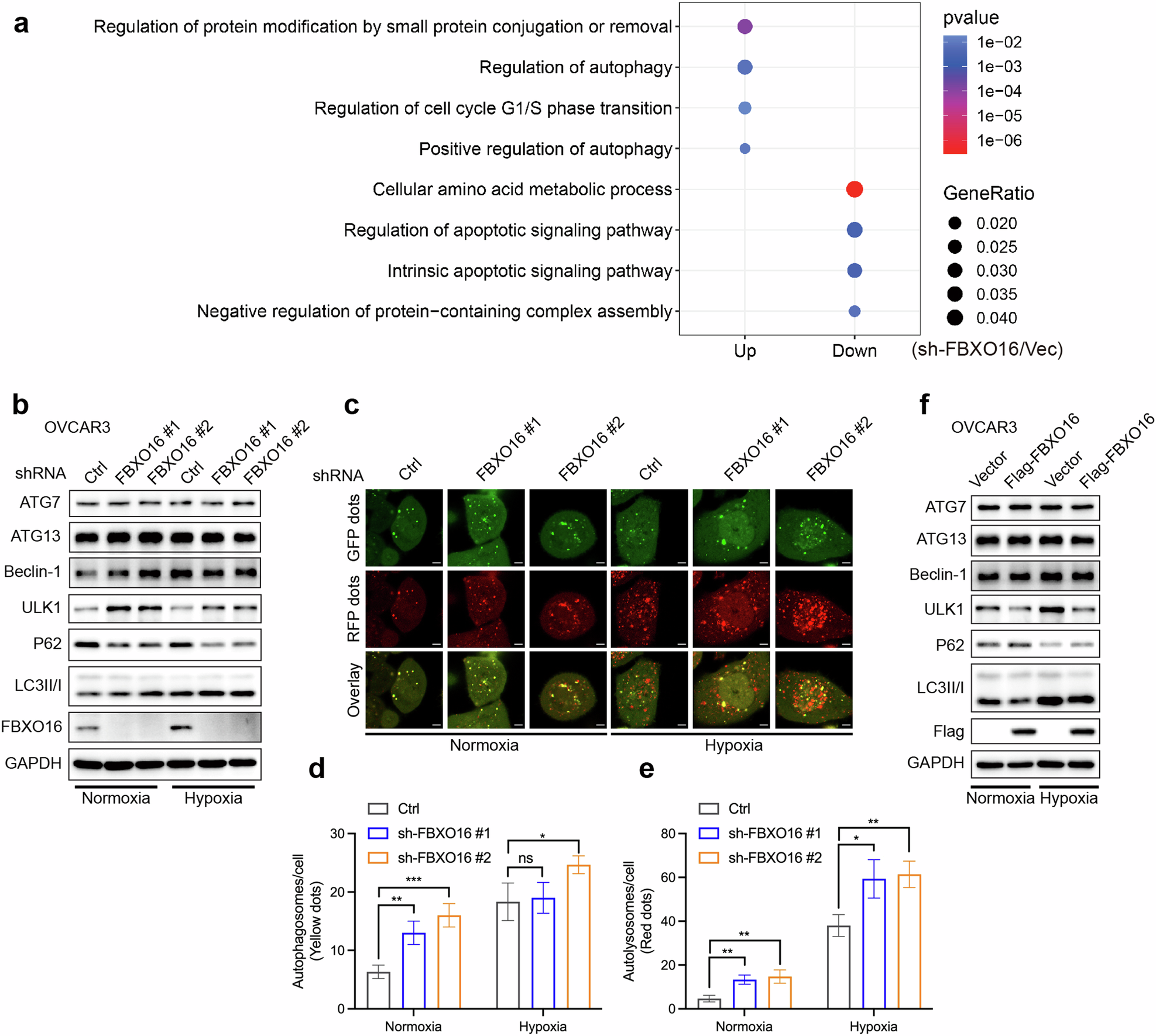
Fig. 5: FBXO16 negatively regulates autophagy in ovarian cancer.

a Gene ontology enrichment analysis of upregulated (Up) and downregulated (Down) gene sets in OVCAR3 cells with stable knockdown of FBXO16. b IB analysis for autophagy-related proteins affected by stable knockdown of FBXO16 in OVCAR3 cells under normal and hypoxia conditions. The cells were placed in the anaerobic incubator with 1% oxygen at 37 °C for 12 h. Similar results were obtained in three independent experiments. c–e OVCAR3 cells with stable knockdown of FBXO16 were infected with GFP-RFP-LC3 adenovirus for 48 h, then cells were placed in the anaerobic incubator with 1% oxygen at 37 °C for 12 h. Autophagic flux was monitored by confocal microscopy (c). The mean number of autophagosomes per cell (yellow puncta in merged images) (d) and autolysosomes (red puncta in merged images) (e) were counted. f IB analysis for autophagy-related proteins affected by over-expression of FBXO16 in OVCAR3 cells under normal and hypoxia conditions.