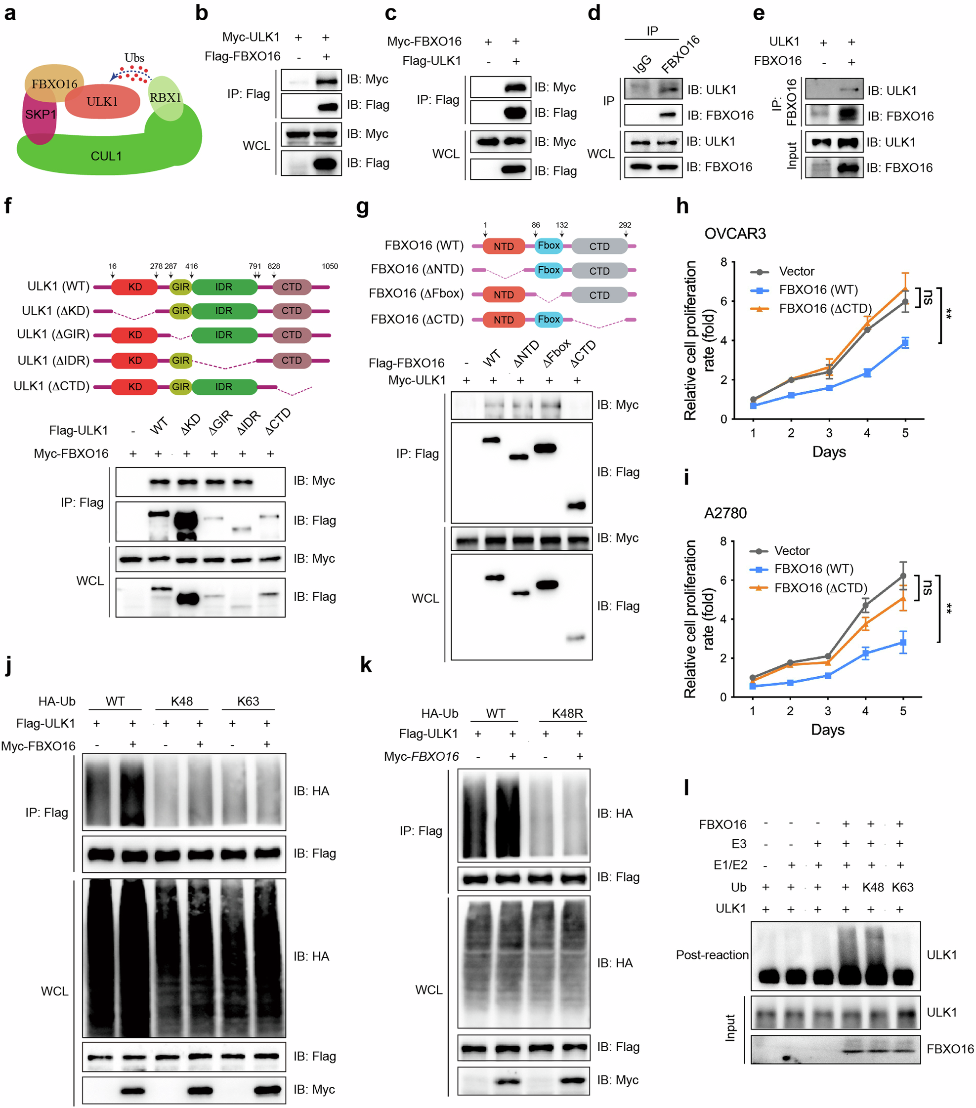
Fig. 6: FBXO16 interacts with ULK1 and facilitates its K48 linked poly-ubiquitination.

a Schematic presentation of predicted interaction between ULK1 and CUL1-SKP1-FBXO16 complex. Co-IP analysis with anti-Flag antibody to detect the interaction between Flag-FBXO16 and Myc-ULK1 (b), and Myc-FBXO16 and Flag-ULK1 (c) in HEK293T cells co-transfected with the indicated plasmids. d Lysates from OVCAR3 cells were subjected to immunoprecipitation analysis with anti-FBXO16 antibody, followed by immunoblotting analysis with anti-FBXO16 and anti-ULK1 antibodies, respectively. e Recombinant FBXO16 and ULK1 proteins were prepared in an in vitro transcription and translation system, immunoprecipitation analysis was performed using anti-FBXO16 antibody, immunoblot analysis was followed with anti-ULK1 antibody. Wild type (WT) and truncated mutant schematic structures of ULK1 (f) and FBXO16 (g) were presented (upper), and co-IP with Flag-antibody was conducted to visualize the interaction between FBXO16 with ULK1 truncations (lower), and ULK1 with FBXO16 truncated mutants (lower). OVCAR3 (h) and A2780 (i) cells were infected with lenti-virus to over-express FBXO16 (WT) and FBXO16 (∆CTD) proteins, and CCK8 assay was performed to detect the proliferation of both cells. Co-IP with anti-Flag antibody followed by immunoblot analysis (IB) to detect ULK1 ubiquitination affected by FBXO16 in HEK293T cells. WT, K48, and K63 mutant forms of HA-Ubs were used in (j), while WT and K48R mutant of HA-Ubs were used in (k). Similar results were obtained in three independent experiments. l Recombinant ULK1 and FBXO16 proteins were prepared in an in vitro transcription and translation system. In vitro ubiquitination assay was performed in the presence of E1, E2, FBXO16, ULK1, Ubs (WT, K48, K63), and immunoprecipitated CUL1-SKP1-RBX1 complex. The ubiquitination of ULK1 was examined by immunoblot analysis with anti-ULK1 antibody.