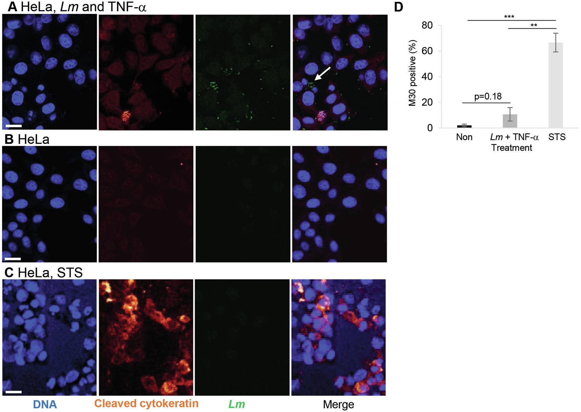
Fig. 3: Lm infection in presence of TNF-α does not lead to caspase-mediated cytokeratin-18 cleavage.

HeLa cells were infected with green fluorescent Lm (white arrow) in presence of TNF-α (A), left untreated (B), or treated with STS (0.1 mg/ml) (C) for 7 h. After methanol fixation, cytokeratin-18 cleavage was assessed using the M30 Cytodeath® antibody and Hoechst counter staining by microscopic analysis. (D), M30 positive cells were quantified by counting five visible fields (n ~ 50) in three independent experiments. Depicted are representative images from three independent experiments. Presented are average +/− SEM. Significant differences are indicated. P-values are * < 0.05, ** < 0.01 and *** < 0.005.