Correction to: Cell Death & Disease https://doi.org/10.1038/s41419-021-04161-1, published online 23 September 2021
In the initially published version of the article, there was an error in Supplementary Fig. S4I. Some of the representative images presented in Fig. S4I were incorrect and have been amended in the PDF version of Supplementary Figures. The misplacement does not affect any conclusion of the paper.
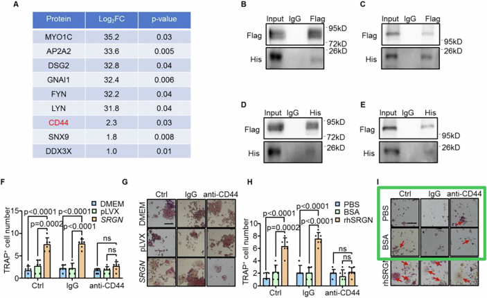
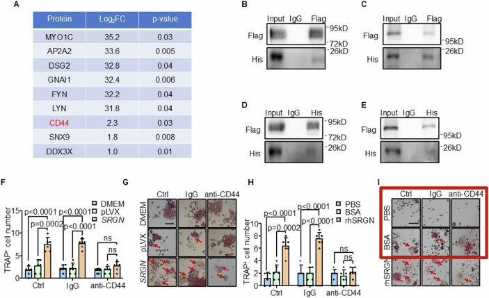
In the article (CDDis https://doi.org/10.1038/s41419-021-04161-1) initially published, some of the representative images (red box) in Fig. S4I were incorrect. The amended version of Fig. S4I is shown below with the correct images (green box).
Corrected Fig. S4:

Original Fig. S4:

The original article has been corrected.
Author information
Authors and Affiliations
Corresponding authors
Supplementary information
Rights and permissions
Open Access This article is licensed under a Creative Commons Attribution 4.0 International License, which permits use, sharing, adaptation, distribution and reproduction in any medium or format, as long as you give appropriate credit to the original author(s) and the source, provide a link to the Creative Commons licence, and indicate if changes were made. The images or other third party material in this article are included in the article’s Creative Commons licence, unless indicated otherwise in a credit line to the material. If material is not included in the article’s Creative Commons licence and your intended use is not permitted by statutory regulation or exceeds the permitted use, you will need to obtain permission directly from the copyright holder. To view a copy of this licence, visit http://creativecommons.org/licenses/by/4.0/.
About this article
Cite this article
He, Y., Cheng, D., Lian, C. et al. Correction: Serglycin induces osteoclastogenesis and promotes tumor growth in giant cell tumor of bone. Cell Death Dis 16, 670 (2025). https://doi.org/10.1038/s41419-025-07629-6
Published:
Version of record:
DOI: https://doi.org/10.1038/s41419-025-07629-6