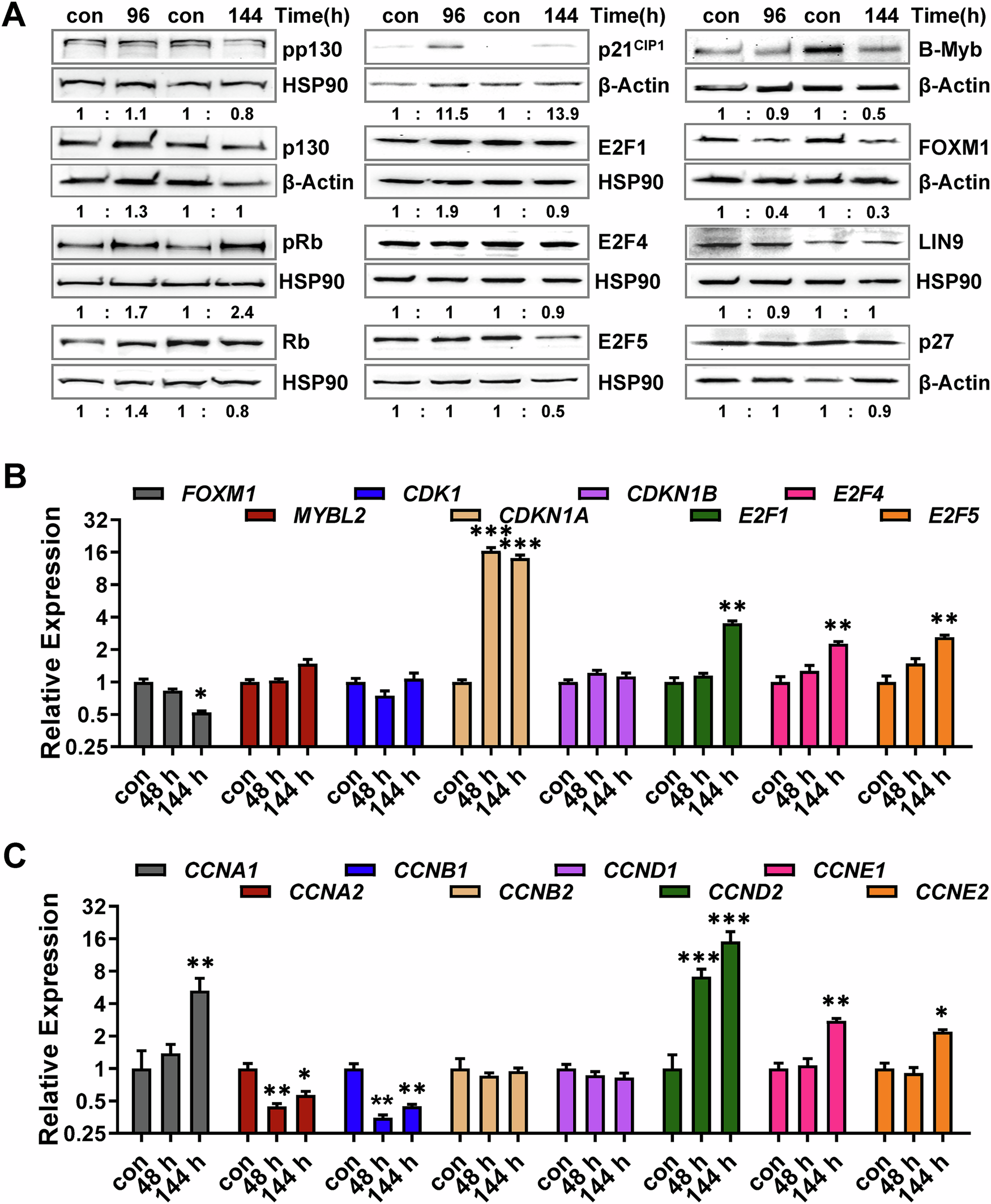
Fig. 2: Analysis of DREAM activation.

A LN229 cells were exposed to 50 µM TMZ for 96 or 144 h. Expression and phosphorylation of p130 (pp130), Rb (pRb), as well as expression of p21CIP1, E2F1, E2F4, E2F5, B-Myb, FOXM1, LIN9, and p27 were measured by immunoblotting. β-Actin or HSP90 was used as internal loading control. Quantification of the immunoblot indicates x-fold induction in TMZ-exposed cells compared to untreated cells. B, C LN229 cells were exposed to 50 µM TMZ for 48 or 144 h. B Expression of FOXM1, MYBL2, CDK1, CDKN1A, CDKN1B, E2F1, E2F4 and E2F5 was measured by qPCR. C Expression of CCNA1, CCNA2, CCNB1, CCNB2, CCND1, CCND2, CCNE1 and CCNE2 was measured by qPCR. B, C Experiments were performed in triplicates, ACTB and GAPDH were used as internal loading control. Differences between the control and TMZ treatment were statistically analyzed using Student’s t test (non-labeled = not significant; *p < 0.1; **p < 0.01; ***p < 0.001).