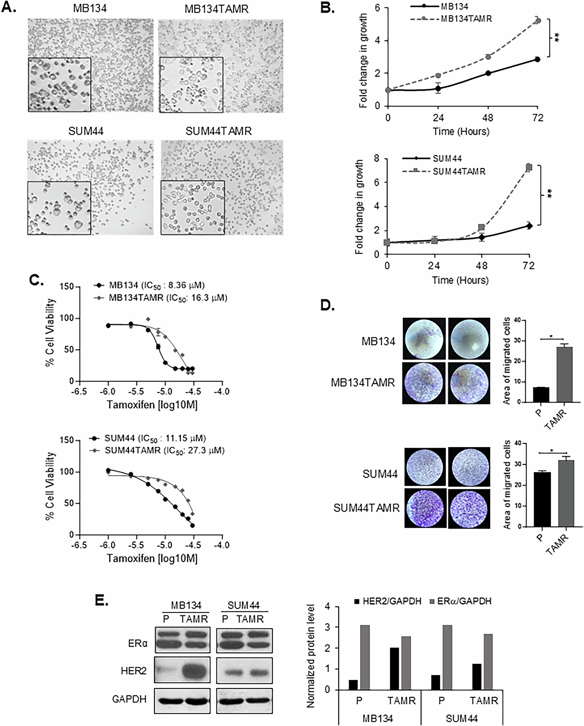
Fig. 1: Characterization of Tamoxifen-Resistant ILC Cells.

A Phase contrast light microscopy images of parental and tamoxifen-resistant ILC cells with magnified images in the inserts. B Growth kinetics of parental and tamoxifen-resistant MB134 (upper panel) and SUM44 (lower panel) cell lines. Fold change in growth normalized to day 0 at each time point over 72 h. C Dose response to tamoxifen in MB134 and MB134TAMR cells (upper panel) and SUM44 and SUM44TAMR cells (lower panel). Overnight cultures of exponentially growing cells were treated with vehicle or drugs for 5 days. IC50 for TAM was calculated using GraphPad Prism 10. D Transwell Boyden chamber assays comparing the migratory capabilities of parental vs. TAMR, MB134 (upper panel) and SUM44 (lower panel) cell lines. The area covered by migrated cells was quantified in the bar diagram. E Representative image of western blot and densitometry analysis of ERα and HER2 levels in parental vs. TAMR ILC cells. GAPDH was used as a loading control. Representative of three independent experiments is presented in the figures. Statistical differences between groups were evaluated using Student’s t-test. Significance levels are indicated as follows: **p ≤ 0.01, *p < 0.05. P Parental, TAMR Tamoxifen Resistant.