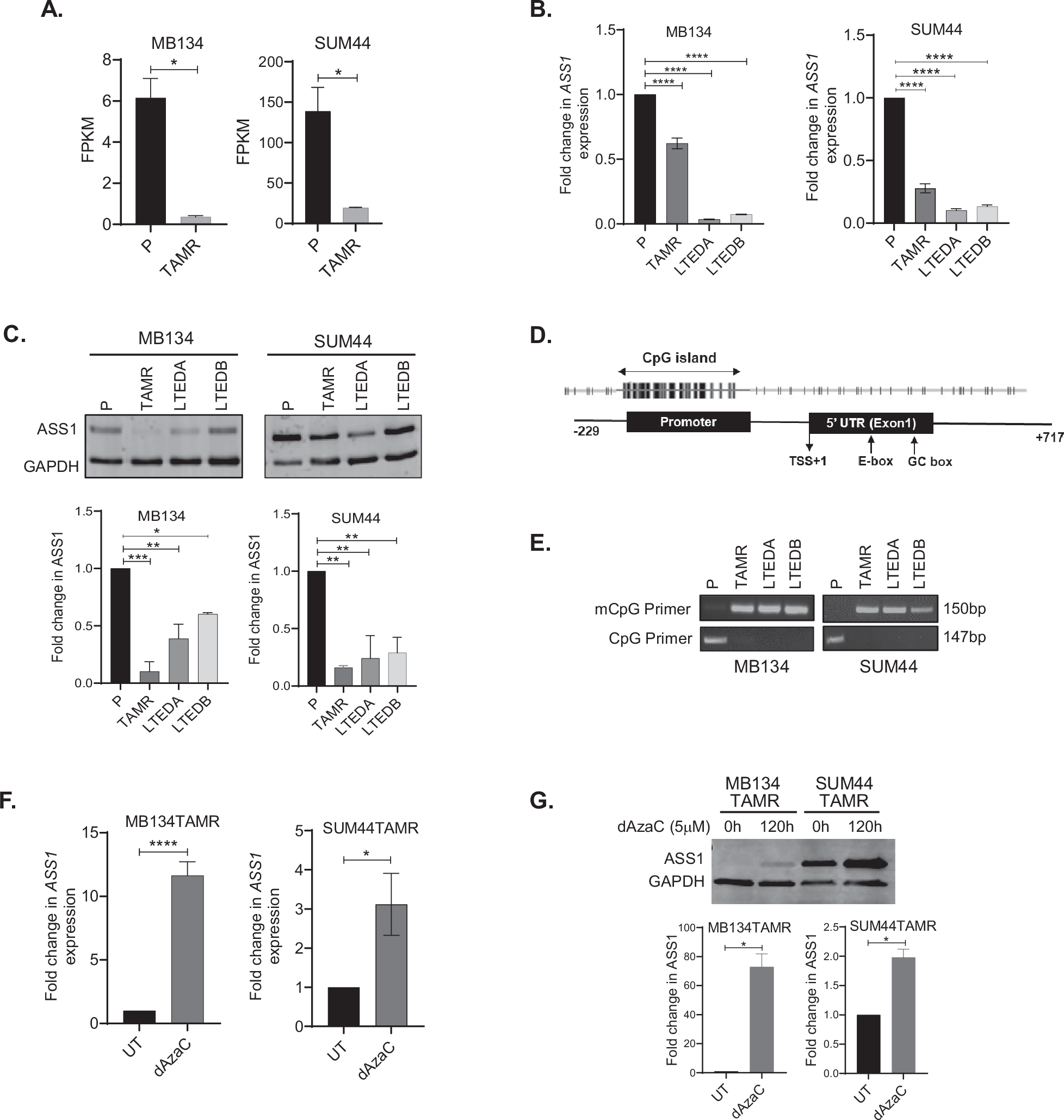
Fig. 3: Downregulation of ASS1 in ILC-TAMR and LTED Cells.

A Comparative expression of ASS1 in parental (P) and tamoxifen-resistant (TAMR) ILC cell lines as determined by change in Fragments Per Kilobase of transcript per Million mapped reads (FPKM) obtained from RNA-seq data. B qRT-PCR analysis showing ASS1 expression, and C western blot and densitometry analysis showing ASS1 protein levels in MB134 and SUM44 cells, their respective tamoxifen-resistant and LTED derivatives (LTEDA and LTEDB). D Schematic diagram showing the CpG island in the ASS1 promoter. E Analysis of the ASS1 promoter region using MSPCR showing amplification of 150 bp methylated DNA in TAMR and LTED derivatives of ILC cell lines and 147 bp unmethylated DNA in parental ILC cell lines. F qRT-PCR analysis showing ASS1 expression in MB134TAMR and SUM44TAMR cells that are either left untreated (UT) or treated with 5 μM 5-aza-2′-deoxycytidine (dAzaC) for 120 h. G Western blot and densitometry analysis showing ASS1 protein levels in MB134TAMR and SUM44TAMR cells after 120 h of dAzaC treatment (n = 2 experiments). Error bars represent the standard deviation of triplicates. Significance levels are indicated as follows: ****p < 0.0001 ***p ≤ 0.001, **p ≤ 0.01, *p < 0.05.