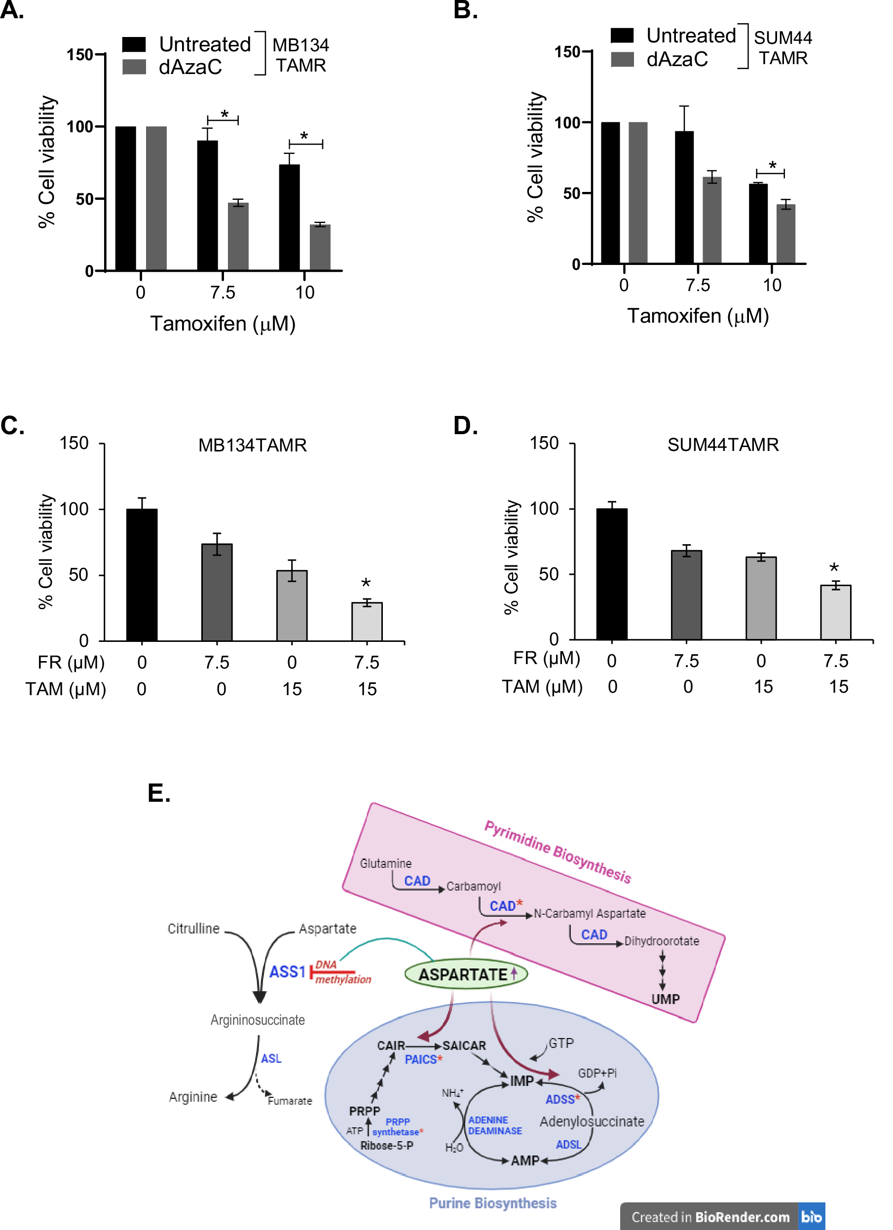
Fig. 6: Combined treatment of tamoxifen-resistant ILC cell lines with tamoxifen and drugs targeting ASS1 methylation or nucleotide biosynthesis.

A MB134TAMR and B SUM44TAMR cells were pre-treated with 5 μM dAzaC for 120 h. Untreated (vehicle) cells were used as controls. Viability of dAzaC-treated and control cells in the presence of indicated doses of tamoxifen was compared after an additional 5 days of treatment. C Comparison of cell viability after treatment of MB134TAMR and D SUM44TAMR cells with 10 μM Farudodstat (FR) alone and in combination with 15 μM tamoxifen for 5 days. Data is representative of three independent experiments conducted in triplicate for each treatment condition. E Schematic diagram showing how methylation-mediated silencing of ASS1 could lead to augmentation of purine and pyrimidine biosynthesis pathway in tamoxifen-resistant ILC cells, where the enzymes that use aspartate as substrate are highlighted. Statistical significance indicated as *p < 0.05.