Fig. 5: TGM2 expression during macrophage efferocytosis in cell culture.
From: Transglutaminase 2 function in glioblastoma tumor efferocytosis

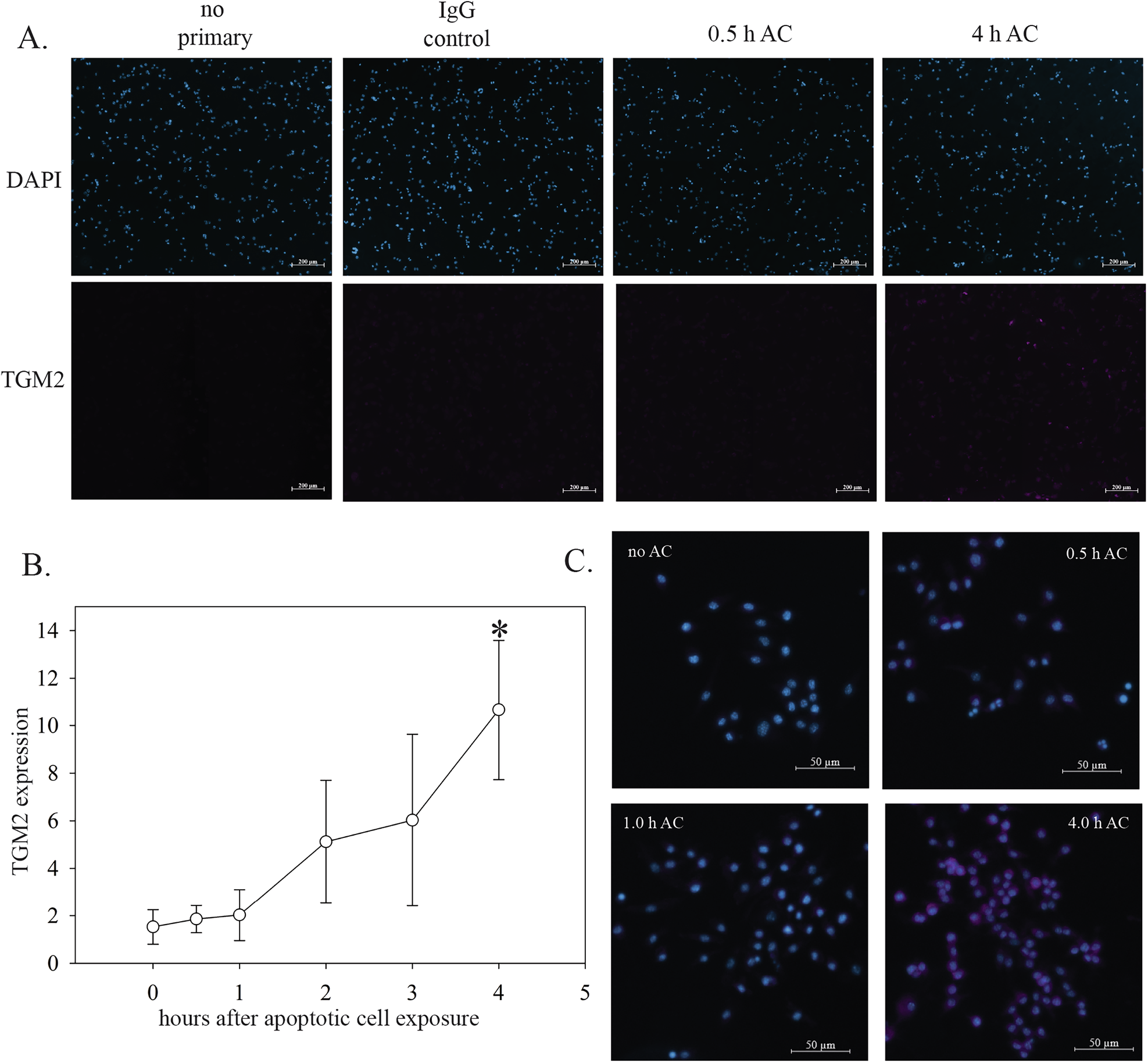
A THP-1 cells grown on coverslips were differentiated into macrophages and then exposed to apoptotic Jurkat T cells (AC). At the indicated time, cells were fixed in paraformaldehyde, and immunofluorescence for TGM2 was performed. No primary and non-specific rabbit IgG controls for immunofluorescence staining are shown. B Quantitation of TGM2 immunofluorescence. The percent area that was TGM2 positive was determined using Fiji software, using 3–4 randomly chosen fields of view per condition for each replicate. Data are from three biological replicates. Error bars show standard deviation. * indicates P = 0.007 by a two-sided Student’s t test relative to the 0 h value. C Mouse macrophages derived from bone marrow were exposed to apoptotic cells, and immunofluorescence for TGM2 was performed as in A.