Abstract
Glioblastoma is an aggressive and incurable type of brain cancer. Regions of tissue necrosis are a distinctive pathological feature of this cancer. These arise through thrombosis of tumor vasculature, driven by tumor-derived pro-coagulation factors. In studies of transglutaminase 2 (TGM2), we observed that TGM2 mRNA expression in glioblastoma was primarily in a subset of tumor-infiltrating myeloid cells with hypoxia gene expression signatures. Analysis of xenograft and human glioblastoma samples by immunohistochemistry showed that macrophages in the vicinity of necrotic regions expressed very high levels of TGM2. These macrophages were engaged in the phagocytosis of apoptotic cells, a process known as efferocytosis. In cell culture, incubation of macrophages with apoptotic cells induced TGM2 expression in macrophages, and TGM2 inhibitors blocked efferocytosis. In patient-derived glioblastoma organoids cultured in 5% O2, a basal level of apoptosis was observed, and endogenous macrophages were observed in the process of clearing apoptotic cells. Clearance of apoptotic cells was reduced in organoids treated with a TGM2 inhibitor. Efferocytosis was absent or reduced in organoids grown in 20% O2. These data, together with previous work, define a model in which necrotic regions in glioblastoma induce hypoxia-driven apoptosis, which in turn promotes efferocytosis by macrophages. TGM2 is both a marker of efferocytosis and a target for efferocytosis inhibition in this process. Efferocytosis is a potent immunosuppressive mechanism, so this process provides an additional mechanism by which large glioblastoma tumors can evade immune responses.
Similar content being viewed by others
Introduction
Glioblastoma is an aggressive form of brain cancer that is currently incurable. Common histological features of glioblastoma are diffuse infiltration, hypercellularity, tumour cell proliferation, nuclear pleomorphism, microvascular proliferation and geographic necrosis. The last of these, necrosis, is due to thrombotic events in the tumour microvasculature that occur as a result of the secretion of pro-coagulants by tumour cells [1]. This results in the death of cells in the vicinity of the compromised vasculature along with the movement of cancer cells away from the necrotic region, which results in a “palisading” ring of cells around the region of necrosis. These necrotic regions cause a substantial remodelling of the tumour microenvironment and current evidence indicates that they promote aggressive cancer growth [2].
Glioblastoma elicits a multi-layered immunosuppression that acts both locally and systemically [3]. Glioblastoma patients show marked reductions in circulating CD4+ T cells and increases in circulating myeloid-derived suppressor cells [4, 5]. Local immunosuppressive effects are mediated by the glioblastoma cells themselves, which can secrete immunosuppressive cytokines such as TGFβ [6], as well as indirectly via glioblastoma recruitment of regulatory T cells and various myeloid cell types, including microglia, macrophages and myeloid-derived suppressor cells [3, 7]. While engagement of myeloid cells is common in many cancers, this feature is particularly pronounced in glioblastoma, where myeloid cells sometimes comprise over 50% of cells in tumours [8, 9]. Based on microarray expression and RNAseq studies, glioblastoma has been grouped into molecular subtypes (most commonly proneural, mesenchymal and classical) that are associated with different mutational profiles [10, 11]. While all glioblastoma subtypes have a poor prognosis, mesenchymal subtype patients have a shorter median overall survival compared to other subtypes [11]. The mesenchymal subtype has the highest propensity for myeloid cell recruitment, with a higher proportion of these being macrophages [11, 12]. Microglia and macrophages in the glioblastoma tumour microenvironment adopt an immunosuppressive phenotype and are a major obstacle to effective immunotherapy for glioblastoma [13].
Immune function of microglia and macrophages is determined in part by their cytokine secretion profile [14] and in part by their phagocytic activity. Phagocytosis can be either immunogenic or tolerogenic. Dendritic cells are very effective at directing phagocytosis towards immunogenic antigen presentation, but are rare in both normal brain and in glioblastoma tumours [15]. Macrophages and microglia are also capable of antigen presentation after phagocytosis. However, compared to dendritic cells, macrophages have a reduced antigen-presenting ability due to both their inability to traffic to draining lymph nodes and their lower cross-presentation capacity (reviewed in [16]). Macrophages also engage in efferocytosis, a term that refers specifically to the phagocytosis of apoptotic cells [17]. Immunologically, efferocytosis is tolerogenic. Efferocytosis sequesters apoptotic cells from other immune cells, bypasses class II MHC processing and degrades proteins more rapidly than phagocytosis, preventing antigen presentation [16]. In addition, efferocytosis induces a switch in macrophage cytokine expression from pro-inflammatory cytokines to immunosuppressive cytokines [18, 19]. Therefore, in the tumour microenvironment, ongoing efferocytosis potentially contributes to the establishment and maintenance of immunosuppression. Apoptotic cells that are not cleared efficiently go on to secondary necrosis, and phagocytosis of these is pro-inflammatory and immunogenic [20]. Inhibition of efferocytosis may therefore be a strategy to enhance immune responses against cancer. Zhou et al. showed that selective inhibition of efferocytosis in an immunocompetent colon adenocarcinoma mouse model led to an increase in intratumoral apoptotic cells, indicating ongoing efferocytosis in this model system. Inhibition of efferocytosis also suppressed cancer growth and enhanced the anticancer activity of immune checkpoint inhibitors, showing that efferocytosis is immunosuppressive in this mouse model [21]. However, relatively little is known about the levels of endogenous efferocytosis activity in human tumours.
Transglutaminases are a family of nine proteins, best known for their role in the formation of cross-linked protein polymers [22]. The most widely studied of these is TGM2 (tissue transglutaminase, also referred to as TG2 or TG). TGM2 has the transglutaminase activity that defines this enzyme family, along with an atypical G protein activity [23]. It is expressed both intracellularly and extracellularly; extracellular expression occurs via a cell surface translocation process, rather than by a classical leader sequence-driven export mechanism [22]. TGM2 knockout mice are viable but are prone to developing autoantibodies and immune complex glomerulonephritis [24]. This is due to impaired efferocytosis in TGM2-null macrophages, a defect that was evident in multiple tissues. Macrophages from TGM2-null mice bind apoptotic cells but are defective in the engulfment step, which requires a functional TGM2 GTP binding site [25]. This efferocytosis defect prevents the induction of immunosuppressive cytokines in macrophages, as an inflammatory response is seen in the knockout mice, but not the wild-type mice, after induction of apoptosis [24]. Induction of apoptosis in mouse thymus or liver led to an increase in TGM2 expression that was TGFβ-dependent [24]. The process of efferocytosis therefore, both requires TGM2 and increases TGM2 expression in macrophages.
TGM2 has been implicated in numerous diseases [26], including cancer [27], and small-molecule inhibitors of its transglutaminase and GTP binding activities are under development [28]. Specifically in glioblastoma, TGM2 has been found to be preferentially expressed in mesenchymal subtype glioblastoma and its inhibition in a subset of glioblastoma cells reduces proliferation in cell culture and in a xenograft model [29, 30]. The role of TGM2 in glioblastoma-associated immune cells has not been studied to date. Here we show that glioblastoma-associated macrophages are a major source of TGM2 in glioblastoma. Immunohistochemical analyses in both mouse xenograft models and human samples show particularly high expression in macrophages surrounding regions of necrosis, where the macrophages are engaged in clearing away apoptotic cells by efferocytosis. When grown in physiologic oxygen concentrations, patient glioblastoma organoids actively engaged in efferocytosis and this could be blocked by TGM2 inhibition. Immune checkpoint inhibitors, while effective in other cancer types, have shown limited activity in glioblastoma [31, 32]. Given the well-established immunosuppressive role for efferocytosis, blocking intratumoral efferocytosis via TGM2 inhibition may be a promising new way to sensitize glioblastoma to these immunotherapies.
Methods
Bioinformatics
TCGA data were analyzed using cBioportal [33, 34] using the Cell 2013 RNAseq dataset [35]. Chinese Glioma Genome Atlas (CGGA) data [36] were analyzed using GlioVis [37]. Data from TCGA were also downloaded from cBioportal for analysis using Enrichr [38, 39]. Single-cell RNAseq data from Abdelfattah et al. [8] were analyzed using the Broad Institute Single Cell Portal. (https://singlecell.broadinstitute.org/single_cell).
Antibodies
TGM2 (D11A6) rabbit monoclonal antibody (cat. # 3557), Iba1 (E4O4W) rabbit monoclonal antibody (cat. # 17198, used for immunohistochemistry), rabbit DA1E monoclonal antibody IgG isotype control (cat. # 3900) and cleaved caspase-3 rabbit monoclonal antibody (cat.# 9664) were all from Cell Signalling Technology. Anti-Iba1/AIF1 mouse monoclonal antibody (used for immunofluorescence in xenografts) and anti-CD68 mouse monoclonal antibody (used for immunofluorescence in human tissue samples) were from Millipore/Sigma (cat. #s MABN92 and AMAB90873, respectively). The anti-Iba1 rabbit monoclonal antibody used for immunofluorescence in organoids was from Cell Signalling Technology (cat. #17198). GAPDH mouse monoclonal antibody (cat. # ab8245) was from Abcam.
Cell culture
PriGO17A cells were isolated from a glioblastoma patient undergoing a first surgery as described previously [40] following the protocol described by Pollard et al. [41]. Glioblastoma cells were isolated and grown on laminin-coated plates in neurobasal A medium supplemented with B27, N2, EGF and FGF in 5% O2 and 5% CO2. THP-1 cells and Jurkat cells (both from ATCC) were grown in RPMI-1640 medium supplemented with 100 units/mL penicillin, 100 μg/mL streptomycin and 10% foetal bovine serum at 37 °C and 5% CO2. To differentiate THP-1 cells into macrophages, they were treated with 20 ng/mL phorbol 12-myristate 13-acetate (PMA) for 5 days [42]. PMA media was then removed and replaced with regular media. Cells were routinely tested and shown to be free of Mycoplasma using PCR analysis.
CCL2 ELISA
Levels of secreted CCL2 produced by glioblastoma cells were measured by ELISA using a RayBio Human MCP-1 ELISA kit (cat. # ELH-MCP1).
Xenograft model
All mouse experiments were done under a protocol approved by the University of Ottawa Animal Care Committee (OHRI-3540). Female CD1-nude mice were injected intracerebrally with PriGO17A cells using a stereotaxic apparatus as described previously [40]. Mice were euthanized at the first signs of morbidity. Brains were isolated, fixed with formalin and embedded in paraffin.
Western blotting
Western blotting was done as described previously [43]. Blots were stained with amido black as a loading control prior to probing with the antibody. Blots were also probed with an antibody to GAPDH as an additional loading control.
Immunohistochemistry
Immunohistochemistry was performed on formalin-fixed, paraffin-embedded tissue sections using the Leica Bond system (Leica Biosystems, Inc.). For rabbit antibodies, a modification of the Leica Bond system IHC protocol F that eliminates the post-primary step when using rabbit antibodies on mouse tissue was used. Sections were first treated using an EDTA buffer (pH 9.0, epitope retrieval solution 2) for 20 min. Sections were then incubated with a 1:100 dilution of primary antibody for 30 min and detected using an HRP-conjugated compact polymer system. For the rabbit IgG control, a concentration matching the protein concentration of the specific antibody was used. Slides were then stained using DAB as the chromogen, counterstained with hematoxylin, mounted and coverslipped. The whole section of digital images was generated using a Zeiss Axioscan.Z1 slide scanner.
Immunofluorescence microscopy on tissues
For mouse xenograft samples, paraffin sections were first deparaffinized and treated using an EDTA buffer pH 9.0 for antigen retrieval. Sections were blocked for 30 min with Rodent Block M (Biocare, cat. # RBM961H). Sections were then incubated overnight at 4oC with either no primary antibody, 1:75 dilution of rabbit TGM2/1:500 mouse Iba1 or 1:75 dilution of rabbit TGM2/1:1000 mouse Iba1. The following day, sections were washed with 1X TBST and incubated with goat anti-rabbit IgG-488 and donkey anti-mouse IgG-568 using a 1:500 dilution for 1 h at room temperature. This was followed by incubation for 5 min with a quencher (Vector TrueView Autofluorescence Quenching Kit #SP-8400, Vector Labs) to decrease autofluorescence. Sections were then washed, incubated with 5 µg/ml of DAPI, and coverslipped. For immunofluorescence on human glioblastoma sections, sections prepared as above were incubated with a 1:75 dilution of TGM2 antibody and a 1:1000 dilution of CD68 antibody, followed by incubation with donkey anti-rabbit IgG-488 and goat anti-mouse IgG-594, both at a 1:500 dilution. Microscopy was performed using a Zeiss Axioskop 2 fluorescence microscope or a Zeiss Axioimager.M2 with Z stack acquisition.
Tissue microarray and whole slide human glioblastoma samples
Construction of the tissue microarray was described previously [44]. Duplicate 1 mm cores were used for each patient. While the original tissue microarray included lower-grade glioma patients, only tissue from the eighty-five IDH wild-type glioblastoma patients was analyzed here. Whole sections from four patients were also assessed as the tissue microarray cores generally lacked necrotic regions. Immunohistochemistry and immunofluorescence were performed as described above. Colocalization analyses for immunofluorescence images were performed using the coloc function in Zen Pro (Zeiss).
Mouse macrophage isolation
Monocytes were isolated from the bone marrow of female C57BL/6 mice and differentiated into macrophages by incubation for seven days in media containing recombinant CSF1 (R&D Systems).
Immunofluorescence microscopy for TGM2 during efferocytosis in cell culture
THP-1 cells were grown on coverslips in 6-well plates and differentiated with PMA as above. PMA was removed after five days and replaced with fresh media. Jurkat cells were treated with 1 µM staurosporine for 3 h to induce apoptosis (confirmed by microscopy with fluorescent Annexin V), washed, resuspended in media and added to the THP-1 cells. At the indicated timepoints, the media were removed and cells were fixed with paraformaldehyde. Immunofluorescence was performed using the TGM2 antibody at a 1:200 dilution. Quantitation of TGM2 immunofluorescence was done using Fiji software. TGM2 expression in bone marrow-derived macrophages during efferocytosis was determined using the same procedure.
Efferocytosis assay
Efferocytosis was assayed following the protocol described above for TGM2 immunofluorescence described, except that after staurosporine treatment, Jurkat cells were labelled with pHrodo following the kit manufacturer’s instructions. In addition, THP-1 cells were pretreated with either ONO-7475 (final concentration 5 nM, added at least 45 min before the addition of apoptotic cells) or NC9 (final concentration 10 µM, added 24 h before the addition of apoptotic cells) in media. At indicated time points, the media was removed and cells were fixed with paraformaldehyde. pHrodo fluorescence was assessed by fluorescence microscopy and analysis of digitized images using Fiji software [45]. Videomicroscopy of efferocytosis assays was performed using Jurkat cells labelled by lentiviral transduction of mCherry cDNA prior to staurosporine treatment. These were added to THP-1 cells that had been plated and differentiated on Bioptechs delta-T dishes. Images were acquired with the 40× objective of a Zeiss Axiovert 200 M microscope equipped with an AxioCam HRm CCD camera (Zeiss).
Organoid culture and analysis
Glioblastoma organoids were generated and cultured as described by Jacob et al. [46], except that cultures were maintained in 5% O2 unless otherwise indicated. Organoids were analyzed between two and four weeks after isolation from patients and were treated with either 5 nM ONO-7475 or 10 µM NC9 for one or two days before fixation with 4% paraformaldehyde. TUNEL assays were performed using either the Click-iT™ Plus TUNEL Assay Kits for In Situ Apoptosis Detection (ThermoFisher cat. # C10617), or the TUNEL assay kit from Cell Signalling Technology (cat. # 48513). Immunofluorescence for Iba1 (Cell Signalling Technology 1:200) was performed after this. Microscopy and image analysis were as above.
Statistics
Graphing and statistical analyses were done using SigmaPlot 14.5. Student’s t tests were used when data were normally distributed and datasets had equal variance. The Mann-Whitney Rank Sum test was used for data that did not meet these criteria. Details of tests used are given in the Figure legends. P < 0.05 was considered significant.
Study approval
Isolation and use of patient glioblastoma cells and organoids were performed under Ottawa Health Sciences Network Research Ethics Board approved protocol 20120166-01H. Patient glioblastoma tissue studies were performed in accordance with the ethical guidelines of the Ottawa Hospital Research Institute and St. Michael’s Hospital. Patient informed consent was obtained from all subjects.
Results
TGM2 mRNA is primarily expressed in tumour-associated myeloid cells in glioblastoma
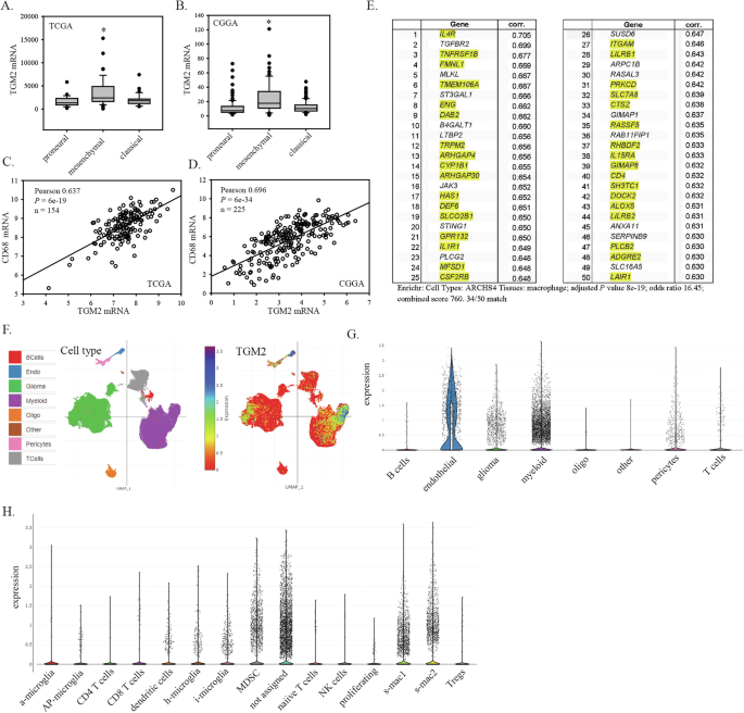
Analysis of TGM2 mRNA levels in the TCGA 2013 glioblastoma dataset (152 patients) using cBioportal showed significantly higher expression in the mesenchymal subtype (Fig. 1A). This was also observed in the Chinese Glioma Genome Atlas (CGGA; 249 patients) database analysed using GlioVis (Fig. 1B). As the mesenchymal subtype is known to have higher infiltration of myeloid cells (microglia, macrophages and/or myeloid-derived suppressor cells) relative to other glioblastoma molecular subtypes, correlations between mRNA levels of TGM2 and CD68, a standard microglia/macrophage marker, were assessed. TGM2 mRNA had a positive linear correlation with CD68 mRNA in both the TCGA and CGGC datasets (Fig. 1C and D). As a second way to assess whether high TGM2 mRNA was associated with high levels of macrophage/microglia, a TGM2 gene expression signature was generated by identifying 50 genes with expression levels that had the highest positive correlation with TGM2 mRNA levels in the TCGA dataset. This expression signature was then analyzed in Enrichr under “cell types”. This gave a very strong match with macrophages (Fig. 1E; 34/50 match between the TGM2 signature and macrophages; adjusted P = 2.8 × 10−15, odds ratio 5.35). This suggests that macrophages are a major source of TGM2 mRNA in glioblastoma. TGM2 mRNA expression was also assessed in the single cell RNA-seq dataset from Abdelfattah et al. [8] that is available through the Broad Institute Single Cell Portal. Figure 1F shows Uniform Manifold Approximation and Projection (UMAP) clustering with cell type assignments on the left and TGM2 expression mapped onto these in the adjacent plot. This showed that the highest TGM2 mRNA expression was in myeloid cells and endothelial cells (Fig. 1F). Figure 1G shows the distribution of TGM2 mRNA expression in the assigned clusters described in Abdelfattah et al.; endothelial cells consistently have high TGM2 mRNA expression, while only a subset of myeloid have high expression. With the immune cell subclustering used in Abdelfattah et al., TGM2 mRNAexpression was highest in the s-mac 2 cluster, corresponding to macrophages expressing immune-suppression markers (Fig. 1H). High expression was also observed in myeloid-derived suppressor cells and M2-like macrophages (s-mac-1 cluster expressing M2-like macrophage markers). Directly relevant to further studies below, these subclusters all express a hypoxia signature [8]. TGM2 mRNA expression was also present in a subset of glioblastoma cells, in agreement with previous literature, although this is lower than the expression in either endothelial cells or myeloid cells. Overall, these data indicate that myeloid cells (particularly macrophages) are a major source of TGM2 mRNA in glioblastoma tumours.
A, B TGM2 RNA expression in glioblastoma molecular subtypes in the TCGA and CGGA datasets; C and D Correlation of TGM2 mRNA levels with mRNA levels for the macrophage/microglia marker CD68 in the TCGA and CGGA datasets; E The fifty genes showing the highest positive Spearman correlation with TGM2 mRNA expression in the TCGA database were identified using cBioPortal. This gene set was then analyzed for matches to cell type datasets. Yellow highlights show the match to macrophage cell type identified using Enrichr under Cell Types/ARCHS4 Tissues (34/50 match, qval = 2.8 × 10−15, odds ratio 5.35); F TGM2 mRNA expression in single cell RNAseq data. Plots show UMAP clustering using data from Abdelfattah et al. analyzed with the Broad Institute Single Cell Portal. Plots show cell type assignments (left) and TGM2 mRNA expression (right); G Violin plots (with all data points) of TGM2 mRNA expression in glioblastoma tumour cell types; H Violin plots (with all data points) of TGM2 mRNA in the glioblastoma tumour immune cell subtypes described by Abdelfattah et al.
Immunohistochemical analysis of TGM2 expression in normal and xenografted mouse brain shows high expression in macrophages associated with regions of necrosis in glioblastoma
To model mesenchymal-subtype glioblastoma in a xenograft model, we used PriGO17A glioblastoma cells that we isolated previously from a patient undergoing a first surgery for glioblastoma. These cells were isolated using serum-free conditions and growth in 5% O2 on laminin-coated plates, as described previously [40, 41]. Microarray expression analysis showed that these were mixed mesenchymal/classical subtype [47]. After intracerebral injection, these cells formed tumours in immunocompromised mice that showed marked engagement and activation of mouse macrophage/microglia in regions adjacent to and within the tumour microenvironment (Fig. S1A–D). PriGO17A cells have increased expression of CCL2 mRNA (Fig. S1E) and secrete high levels of CCL2 protein (Fig. S1F) relative to three predominantly classical subtype glioblastoma cell cultures isolated from different patients under identical conditions. Human CCL2 is a well-known macrophage chemoattractant that is expressed at higher levels in mesenchymal subtype glioblastoma [48]. As human CCL2 is also active in mice, this provides a likely explanation for the strong recruitment of macrophages in this model.
To assess TGM2 expression, a rabbit monoclonal antibody to TGM2 was chosen to avoid mouse-on-mouse artefacts in immunohistochemistry and to ensure reproducibility. This antibody labels predominantly a single band of the expected size on Western blots of macrophage extracts; this band is absent in PriGO17A glioblastoma cells (Fig. S2A–C). Immunohistochemistry for TGM2 in normal mouse brain (Fig. 2A) showed positive staining that was absent in no primary controls and non-specific primary rabbit antibody controls (Fig. S2D). Microglia were weakly positive (Fig. 2B). Endothelial cells in normal brain vasculature were strongly positive (Fig. 2C). Positive TGM2 staining was also seen in the pia mater and ependymal cells lining the lateral ventricle (Fig. 2D and E).
A Image of normal whole mouse brain section stained for TGM2. Red letters indicate regions for enlarged areas shown in B–E; B TGM2 staining in brain parenchyma; C TGM2 staining in brain endothelial cells; D TGM2 staining in pia mater; E TGM2 staining in ependymal cells (from section shown in F, non-injected hemisphere); F PriGO17A cells were injected intracerebrally into CD1 nude mice. Mice were euthanized when they showed signs of morbidity and brains were formalin-fixed and paraffin-embedded. An image of a whole brain section stained with TGM2 antibody is shown. Red letters indicate regions for the enlarged images shown in G–J. G Diffusely infiltrating tumour margin; H TGM2 staining of microglia/macrophages in central tumour mass; I TGM2 staining of tumour endothelial cells (red arrows); J TGM2 staining of microglia/macrophages bordering and within a necrotic region.
Figure 2F shows a coronal brain section of an immunocompromised mouse that was injected intracerebrally with PriGO17A cells. The large tumour has diffusely infiltrating margins (Fig. 2G), hypercellularity (Fig. 2H), abnormal vessels (Fig. 2I), and geographic necrosis (Fig. 2J), recapitulating common pathological features of human glioblastoma. TGM2 is not detected in PriGO17A glioblastoma cells. However, infiltrating macrophages are strongly positive (Fig. 2G and H). As with normal brain vasculature, endothelial cells of the tumour vasculature also express TGM2 (Fig. 2I). The strongest staining is seen in macrophages surrounding and within regions of necrosis (Fig. 2J). Macrophages in these images were identified by morphological criteria. To confirm their identity, double immunofluorescence for Iba1 and TGM2 was performed on sections. There was a clear overlap in staining between the two markers, confirming the identity of TGM2-positive cells as either macrophages or microglia (Fig. S3).
Glioblastoma-associated macrophages expressing high levels of TGM2 are engaged in efferocytosis
As mentioned earlier, necrotic regions in glioblastoma arise as a consequence of thrombotic events in the abnormal vasculature. These necrotic regions display a characteristic “serpiginous” or “geographic” architecture. A likely function for macrophages in this setting is the phagocytosis of dead and dying cells. Figure 3 shows multiple regions of geographic necrosis in the xenograft model after staining for TGM2. The presence of high TGM2-expressing macrophages around the edges and within these regions of geographic necrosis is a very consistent feature. Figure 3A shows a necrotic region that has a large number of apoptotic cells within it. Palisading glioblastoma cells, interspersed with apoptotic cells, border the necrotic region. High TGM2-expressing macrophages are present within the necrotic region. Higher magnification images of these show morphologies consistent with active efferocytosis (Fig. 3B), in which macrophages undergo membrane invagination and the extravagation of pseudopods that wrap around and eventually engulf apoptotic cells [49]. Figure 3C shows a necrotic region in which apoptotic cells are largely absent from the central region. Macrophages line the rim of the necrotic region and also appear to be engaged in efferocytosis (Fig. 3D). The circled TGM2-positive areas may be single macrophages that are enlarged as a consequence of having engulfed multiple apoptotic cells. Enlarged macrophages with a high apoptotic corpse burden (>10 in some instances) have previously been described in the Drosophila central nervous system when they encounter large numbers of apoptotic cells; this occurs because apoptotic cell uptake is more rapid than their degradation [50]. However, it is also possible that this area is a cluster of several macrophages. Apoptotic cells were identified by morphological criteria (condensed nuclei with strong positive DAPI staining) in these images. To support this, we also performed immunohistochemistry with an antibody to cleaved caspase-3. Cleaved caspase-3-positive cells were present in regions of necrosis (Fig. 3E and F). Some of these were observed to be in clusters around a normal nucleus, suggestive of macrophage uptake of multiple apoptotic cells as mentioned above (Fig. 3G).
A Necrotic region showing palisading (region under red bracket). Abundant apoptotic cells are present within the necrotic region and between the palisading cells (small dark blue nuclei, examples indicated with red arrowheads). Strongly TGM2 positive cells are present within the necrotic region; B Necrotic region with few apoptotic cells. Strongly TGM2-positive cells are predominantly localized around the edges of the necrotic region. For A and B, red arrows indicate TGM2-positive cells showing apparent efferocytosis of apoptotic cells; C Examples of TGM2-positive cells engaged in efferocytosis within necrotic regions. Left panel shows closeup of the cell indicated by a red arrow in A, right panel shows an example taken from outside the area shown in A. For both panels the outline of macrophages (with some adjacent/associated apoptotic cells) is shown with a thin red line. The red arrows indicate apoptotic cells that are likely being engulfed by the macrophages; D Examples of TGM2-positive cells engaged in efferocytosis at the edges of necrotic regions. Close-ups are of cells indicated with red arrows in B; E Region of necrosis in mouse xenograft model with immunohistochemistry for cleaved caspase 3. Multiple cleaved caspase 3-positive apoptotic cells are present within and around the border of the necrotic region; F Smaller regions of necrosis showing cleaved caspase 3-positive apoptotic cells; G Cleaved caspase 3-positive apoptotic cells clustered around a normal cell nucleus, consistent with macrophage efferocytosis (closeup of a cell marked with a red arrow in F).
High expression of TGM2 in macrophages associated with regions of necrosis is also observed in human glioblastoma samples
To determine if TGM2 showed similar expression patterns in human glioblastoma, we performed TGM2 immunohistochemistry on whole sections from patients. Figure 4A shows a low magnification image of a patient section in which three necrotic regions are visible. Multiple cells with strong TGM2 staining are present in the vicinity of the necrotic regions. Figure 4B shows a higher magnification image of a necrotic region with strongly TGM2-positive cells lining the region, very similar to what was observed in the xenograft model. To confirm that these cells are macrophages, we performed double immunofluorescence for TGM2 and the macrophage marker CD68. Imaging was performed using Z-stack acquisition. As expected, endothelial cells were TGM2-positive but CD68-negative (Fig. 4C–E). Outside of endothelial cells, CD68 and TGM2 immunofluorescence co-localized (Fig. 4C–F). This confirms that the high TGM2 expression seen in cells lining necrotic regions is in macrophages, as observed in the mouse model. Macrophage CD68 immunofluorescence was punctate (Fig. 4C–F), consistent with its previously described endosomal/lysosomal subcellular location [51]. TGM2 immunofluorescence in macrophages was also punctate (Fig. 4C–F). This punctate pattern is also present in the immunohistochemistry analyses, but is not always as apparent because of the lower dynamic range. Colocalization analysis in macrophages near necrotic regions (Fig. 4F) gave colocalization coefficients of 0.75173 for CD68 with TGM2 and 0.78316 for TGM2 with CD68, with higher corresponding weighted correlation coefficients of 0.81947 and 0.83761. CD68 and TGM2 therefor,e also co-localize at a subcellular level, suggesting that the very highest TGM2 expression is also found in the endosomal/lysosomal compartment. TGM2 expression was also assessed by immunohistochemistry on a tissue microarray containing duplicate 1 mm cores from 85 patients. Examples of the immunohistochemistry are shown in Fig. S4A–D and the scoring is in Table S1. Although the cores generally did not have significant necrosis (likely due to selection bias in choosing areas to be cored), strong positive TGM2 cells were occasionally seen in focal areas in the tissue microarray samples. Sporadic cells with strong positive TGM2 staining that appeared to be engaged in efferocytosis were also observed (Fig. S4D). Tumour cells were generally negative (Table S1).
A Image from full section showing strong TGM2 expression near regions of necrosis (indicated with N). Regions without necrosis (lower left) show lower levels of TGM2 staining; B Necrotic region showing TGM2 positive cells surrounding the border of the necrotic region, similar to what was observed in the xenograft model. C–F Double immunofluorescence for CD68 and TGM2 in whole sections from patient tumours. For each image row, the left panel shows CD68, the middle panel shows TGM2, and the right panel shows the merged image. Except for E, each row shows a single focal plane image from the Z stack. Row C shows a region with macrophages and endothelial cells. Row D shows a higher magnification view of a tumour blood vessel with adjacent macrophages to illustrate differences in subcellular location. Row E shows a Z stack of the same region as B, emphasizing the co-localization of TGM2 and CD68 in macrophages. Row F shows an area adjacent to necrotic regions.
TGM2 expression is induced in macrophages undergoing efferocytosis
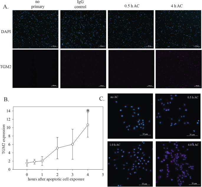
The above findings suggest that high TGM2 expression is a marker of efferocytic macrophages. To explore this further, we assessed TGM2 expression in efferocytic macrophages in cell culture. Macrophages were generated by phorbol myristate acetate-induced differentiation of THP-1 human monocyte cells. Staurosporine-treated Jurkat T cells were used as a source of apoptotic cells and were added to the differentiated THP-1 cells to initiate efferocytosis. Exposure of macrophages to apoptotic cells caused an increase in intracellular TGM2 levels that was highest after 4 h, the longest time point assessed (Fig. 5A and B). A similar result was observed when primary mouse macrophages were substituted for THP-1 cells in the same assay (Fig. 5C). In this assay, internalization of apoptotic cells peaks after approximately 1 h and digestion has typically taken place by 2 h (see supplementary video S1 and Fig. 6A). The increase in TGM2 expression therefore occurs late in the overall process of efferocytosis. These cell culture findings are consistent with high TGM2 expression functioning as a marker of macrophages that have undergone efferocytosis.
A THP-1 cells grown on coverslips were differentiated into macrophages and then exposed to apoptotic Jurkat T cells (AC). At the indicated time, cells were fixed in paraformaldehyde, and immunofluorescence for TGM2 was performed. No primary and non-specific rabbit IgG controls for immunofluorescence staining are shown. B Quantitation of TGM2 immunofluorescence. The percent area that was TGM2 positive was determined using Fiji software, using 3–4 randomly chosen fields of view per condition for each replicate. Data are from three biological replicates. Error bars show standard deviation. * indicates P = 0.007 by a two-sided Student’s t test relative to the 0 h value. C Mouse macrophages derived from bone marrow were exposed to apoptotic cells, and immunofluorescence for TGM2 was performed as in A.
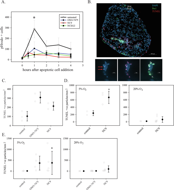
A THP-1 cells growing on coverslips were differentiated into macrophages and exposed to apoptotic cells that were labelled with pHrodo. Cells were fixed at the indicated times and analyzed for pHrodo fluorescence by microscopy. Numbers of positive cells were quantitated using Fiji software. The data shown are the mean and standard deviation from three biological replicates. For each biological replicate, 3–4 random fields of view were analyzed. * indicates P < 0.05 by a two-sided t test in comparisons of the untreated 1 h time point data with either the ONO-7475 or the NC9 1 h time point data. B Efferocytosis in human glioblastoma organoids. Nuclei are labelled with DAPI (blue); macrophages/microglia are detected with Iba1 immunofluorescence (green); apoptotic cells are detected by fluorescent TUNEL assay (red). The small white square indicates the site of the cell shown in close-up in the bottom images. Bottom images show a macrophage/microglial cell efferocytosing multiple apoptotic cells. The left panel shows DAPI only; the middle sample shows DAPI and TUNEL; right panel shows DAPI, TUNEL, and Iba1. Red arrows indicate examples of apoptotic cells with nuclear condensation. C Quantitation of apoptotic cells in organoids that were either untreated (control) or treated with 5 nM ONO-7475 for 48 h or 10 µM NC9 for 24 h. Apoptotic cells were counted using image analysis and were normalized to organoid surface area, as described in Materials and Methods. Circles show apoptotic cell counts from two or three sections from one organoid per condition. The mean and standard deviation are shown in the adjacent closed circle with error bars. D Organoids from a second patient were isolated using either 5% O2 or 20% O2 conditions. Once established, organoids were either untreated or treated with 10 µM NC9 for 48 h. Quantitation of apoptotic cells was performed as in C. Each open circle shows the apoptotic cell count from one organoid. E. Organoids from a third patient were isolated as in D and were either untreated (control) or treated with 5 nM ONO-7475 for 48 h or 10 µM NC9 for 24 h. Quantitation of apoptotic cells was performed as in C. * indicates a P value < 0.05 using a two-sided Student’s t test (D) or a Mann-Whitney Rank Sum test (E).
Small molecule TGM2 inhibitors block efferocytosis in cell culture
Several TGM2 inhibitors were tested to determine if TGM2 could be targeted pharmacologically for efferocytosis inhibition. As above, this was assayed using differentiated THP-1 cell macrophages and staurosporine-treated Jurkat T cells as a source of apoptotic cells. The latter were labelled with the pH-sensitive dye pHrodo to monitor apoptotic cell internalization into acidified vesicles during efferocytosis. The dual MERTK/AXL tyrosine kinase inhibitor ONO-7475 [52, 53] was used as a positive control, given the well-established role for these receptors in efferocytosis. ONO-7475 inhibited efferocytosis at a concentration of 5 nM, a concentration where it is selective for MERTK and AXL (Fig. 6A). The irreversible TGM2 inhibitor NC9 [54] also inhibited efferocytosis, showing a slightly higher overall inhibition than observed with ONO-7475 (Fig. 6A). This was tested at 10 µM, a lower concentration than has been used in previous studies to inhibit intracellular targets. We also tested NCEG2, a recently described irreversible TGM2 inhibitor that was specifically designed to be cell- impermeable [55]. This also inhibited efferocytosis at a concentration of 10 µM (KI for purified TGM2 enzyme is 4.1 µM) (Fig. 6A).
Small molecule TGM2 inhibitors block efferocytosis in glioblastoma patient organoids
Methods for the long-term culture of patient glioblastoma samples as organoids have recently been developed [46]. Along with the glioblastoma cells, these organoids maintain native populations of immune cells, including myeloid cells, making them a potentially valuable tool for studying processes such as efferocytosis in an environment that closely models the human glioblastoma tumour microenvironment. TUNEL assays for apoptotic cells, along with immunofluorescence for Iba1 (to label macrophages) and DAPI counterstaining, were used to assess efferocytosis in glioblastoma organoid samples. Organoids showing high cellularity were used for analyses (the culturing process also yields tissue pieces that are primarily matrix with few or no viable cells). Figure 6B shows an untreated patient organoid patient after TUNEL labelling and Iba1 immunofluorescence with DAPI counterstaining. Iba1-positive cells were detected; this was observed in all organoids examined. TUNEL-positive cells were also observed consistently; very bright TUNEL-positive cells were frequently seen in the margin of the organoids, and internal clusters of TUNEL-positive cells were seen sporadically (Fig. S4E). Iba1-positive cells associated with most apoptotic cells and were observed to be engulfing apoptotic cells, which were identified both by nuclear condensation and TUNEL positivity (Fig. 6B). In some, clustering of Iba1 at phagocytic portals was clearly seen, as described previously [56]. Inhibition of efferocytosis is expected to lead to an increase in apoptotic cells [21]. Organoids from the same patient, grown in culture for the same length of time, were either left untreated or treated with either 5 nM ONO-7475 or 10 µM NC9. Organoids were then fixed and analyzed using TUNEL assays and Iba1 immunofluorescence. Both ONO-7475 and NC9-treated organoids appeared to have reduced association of Iba1-positive cells with apoptotic cells (Fig. S4E). Apoptotic cells were counted using image analysis software and counts were normalized to organoid section surface area. Treatment with either ONO-7475 or NC9 increased the number of apoptotic cells (Fig. 6C). NC9 treatment was repeated on organoids from two additional patients, and in each case apoptotic cell counts also increased (Fig. 6D and E). Analysis of pooled data from the three patient organoids showed an overall significant increase in apoptotic cells with NC9 treatment (Fig. S4F). These experiments were done using organoids grown in 5% O2; in Fig. 6D and E, parallel assays were performed on organoids grown in 20% O2. In both cases, the effects of NC9 were reduced compared to the effects seen in 5% O2. Analysis of pooled data from these experiments showed that the effects of NC9 were significantly lower in 20% O2 (Fig. S4F).
Discussion
Analysis of multiple databases shows that myeloid cells are a major source of TGM2 mRNA in glioblastoma. Within the myeloid category, very high TGM2 mRNA expression is present in a subset of myeloid-derived suppressor cells and macrophages. High TGM2 mRNA was also present in tumour endothelial cells. This same pattern of high TGM2 expression in myeloid cells and endothelial cells was also observed in immunohistochemical analyses of a patient xenograft model and in human glioblastoma samples. These analyses also provided spatial information for the high TGM2-expressing myeloid cells, showing that they were most frequently found in the vicinity of necrotic regions. The single-cell RNA-seq data from Abdelfattah et al. showed that the three myeloid cell subtypes that express high TGM2 mRNA (MDSC, Smac-1, and Smac-2) all have a hypoxia gene expression signature. This may be due to their proximity to necrotic regions, which are known to be hypoxic [57]. TGM2 mRNA and protein levels may be underrepresented in many current datasets, as necrotic regions are often avoided during sample selection.
In the xenograft model, apoptotic cells were detected in necrotic regions using the criteria of nuclear condensation and cleaved-caspase 3 positivity. The number of apoptotic cells may be abnormally high in the xenograft model as the nude mice used lack Tregs, which enhance apoptotic cell clearance by macrophages [58]. Apoptotic cells have previously been identified in human glioblastoma necrotic regions using both TUNEL assays and cleaved-caspase 3 immunohistochemistry [57, 59]. In the xenograft model, high TGM2-expressing macrophages appeared to be engaged in the clearance of apoptotic cells, as judged by both their association with areas of high apoptotic cell concentrations (potentially a consequence of the chemotactic stage of efferocytosis) and microscopic evidence for engulfment. Similar microscopic evidence for engulfment was also observed in human samples. In cell culture, exposure of macrophages to apoptotic cells induced a rise in TGM2 protein levels, supporting the concept that high TGM2 levels are indicative of efferocytic macrophages. The rise in TGM2 occurred relatively late in the efferocytosis process (maximal at 4 h after exposure to apoptotic cells), suggesting it may be an aspect of the regeneration and upregulation of efferocytosis regulators that is observed in macrophages that have already completed an initial round of efferocytosis [60].
As mentioned in the Introduction, previous work using TGM2 knockout mice showed that TGM2 has a functional role in efferocytosis [51]. Specifically, cell surface TGM2 was found to promote the formation of the phagocytic portal during efferocytosis initiation [25]. As a first step to determine if TGM2 has a functional role in glioblastoma efferocytosis, the ability of TGM2-selective inhibitors to inhibit efferocytosis was tested in cell culture. TAM receptor tyrosine kinases (MERTK, AXL and TYRO3) are key mediators of efferocytosis, recognizing cell surface phosphatidylserine on apoptotic cells via bridging proteins and promoting engulfment [61]. A TAM receptor inhibitor was also tested in parallel with the TGM2 inhibitors. The two TAM receptors that are predominant in glioblastoma-associated macrophages are MERTK and AXL [62]. The TAM inhibitor ONO-7475 (tamnorzatinib) was chosen as it has very potent activity against both MERTK and AXL (IC50 of 1.0 nM and 0.7 nM, respectively). ONO-7475 inhibited efferocytosis in cell culture at a low concentration (5 nM) that ensured its selectivity for MERTK and AXL. The irreversible TGM2 inhibitor NC9 also blocked efferocytosis in cell culture. A second TGM2 inhibitor, designed to be cell-impermeable [55], also inhibited efferocytosis; this is consistent with the previous work showing that cell-surface TGM2 is required to initiate efferocytosis [25]. Inhibition of efferocytosis by the MERTK/AXL inhibitor ONO-7475 and the TGM2 inhibitor NC9 both gave near complete inhibition of efferocytosis in cell culture, suggesting they are part of the same pathway rather than separate, redundant pathways. Toth et al. have shown that TGM2 binds with high affinity to MFGE8 [25], a protein that binds both phosphatidylserine on the surface of apoptotic cells and integrins (via an RGD sequence) [63]. TGM2 also binds integrins [64], and likely stabilizes the MFGE8/integrin interaction. Previous work has shown that MERTK and integrin signal cooperate in efferocytosis and that integrins and MERTK exist in a complex in efferocytic macrophages [65, 66]. Based on this, TGM2 or MERTK inhibition would be two different means of disrupting the same cell surface complex required for efferocytosis, which is what was observed here. With this validation of ONO-7475 and NC9 as effective inhibitors of efferocytosis in cell culture, the next step was to evaluate their activity in a more clinically relevant context.
An ongoing challenge in testing therapeutic strategies directed against glioblastoma-associated myeloid cells is accurately modelling these cells in systems that are amenable to drug testing. To address this issue, patient-derived organoids, isolated and grown as described by Jacob et al. [46] were used here. When used relatively early after isolation, these maintain endogenous myeloid cell populations along with a growing population of glioblastoma cells. Analysis of these organoids with Iba1 immunofluorescence confirmed the presence of microglia/macrophages. Iba1 immunofluorescence combined with apoptotic cell labelling using a fluorescent TUNEL assay demonstrated that there were apoptotic cells present in the organoids and that these were being efferocytosed by the endogenous microglia/macrophages. NC9 treatment of organoids from three different glioblastoma patients resulted in an increase in apoptotic cells, showing that TGM2 inhibition in this clinically relevant context inhibited efferocytic clearance of apoptotic cells.
The above studies were done in organoids that were grown in 5% O2; this was chosen as it more closely resembles O2 levels in the brain [67] than 20% atmospheric oxygen. In parallel with the experiments done on organoids from two patients in 5% oxygen, effects of 20% O2 on efferocytosis were also assessed. Under these conditions, baseline levels of apoptosis were reduced, although this was not significant in the pooled analysis. The effects of efferocytosis inhibition were significantly reduced for both NC9 and ONO-7475, as expected when apoptotic cell generation is reduced. In 5% O2, apoptotic cells were primarily present near the margin of organoids, rather than in the central region of the organoid, which is expected to have the least accessibility to O2. It was previously demonstrated that in organoids cultured by this method, cell proliferation primarily takes place in the margin [46]. One possibility is that dividing cells may be more susceptible to apoptosis under conditions of oxygen deprivation, due to their switch to aerobic glycolysis and the accompanying increase in oxidative phosphorylation [68, 69]).
An overall model for explaining these results begins with the induction of thrombosis in the tumour vasculature, initiated by tissue factor secreted by the tumour cells. The subsequent hypoxia promotes apoptosis of cancer cells, which are then efferocytosed by macrophages that were previously perivascular. This efferocytosis both requires TGM2 and induces TGM2 expression. Macrophages that perform efferocytosis are known to adopt an immunosuppressive phenotype, secreting TGFβ and IL10. This change is in part mediated by epigenetic changes [70]. Efferocytic macrophages are also induced to proliferate, which is proposed to amplify their immunosuppressive activity further [71]. Thus, glioblastoma cells, once a tumour reaches a larger size, activate this potent immunosuppressive mechanism to enhance their ability to avoid systemic immune responses. Consistent with this, recent spatial transcriptomics studies show that the necrotic and perinecrotic regions in glioblastoma are enriched for immunosuppressive signalling pathway signatures, including IL10 signalling [72]. A previous small trial showed a small survival benefit in glioblastoma patients given immune checkpoint inhibition prior to a second surgery when they still had a significant tumour burden [32]. The induction of intratumoral efferocytosis may be a key factor limiting patient responses in this setting.
The data here show that efferocytosis is active in glioblastoma and can be suppressed in clinically-relevant organoid models by TGM2 inhibition. A limitation here is that current TGM2 inhibitors do not cross the blood-brain barrier. Options are either to design inhibitors that have this capacity, employ strategies to transiently open the blood-brain barrier (e.g., ultrasound-based methods) or use delivery methods that bypass the blood-brain barrier (e.g., Ommaya reservoir or other surgically-implanted slow release methods). The expression of TGM2 in normal vasculature, ependymal cells and the pia mater may also raise safety concerns with respect to TGM2 inhibition; however, the TGM2 knockout mouse does not show any obvious vascular or brain defects, perhaps because TGM2 has redundant activities with other transglutaminase family members in these tissues. As mentioned in the introduction, TGM2 knockout mice show an autoimmune phenotype; at 15 months, 50% of mice were found to be terminally ill with immune complex glomerulonephritis, a consequence of autoimmunity due to the failure to clear apoptotic cells [24]. TGM2 inhibition in patients would likely need to be optimized for dose and duration to limit this side effect. Future experiments should assess TGM2 inhibitor delivery strategies in clinically relevant animal models of glioblastoma, along with efficacy experiments as a single agent and in combination with standard therapy and immune checkpoint inhibition.
Data availablity
Datasets analyzed during the current study are available in from the following sources: cBioportal https://www.cbioportal.org/; Gliovis http://gliovis.bioinfo.cnio.es/; Broad Institute Single Cell Portal (https://singlecell.broadinstitute.org/single_cell). See Materials and Methods for references. Data from this study are freely available for non-commercial purposes upon request to the corresponding author.
References
Rong Y, Durden DL, Van Meir EG, Brat DJ. Pseudopalisading’ necrosis in glioblastoma: a familiar morphologic feature that links vascular pathology, hypoxia, and angiogenesis. J Neuropathol Exp Neurol. 2006;65:529–39.
Markwell SM, Ross JL, Olson CL, Brat DJ. Necrotic reshaping of the glioma microenvironment drives disease progression. Acta Neuropathol. 2022;143:291–310.
Grabowski MM, Sankey EW, Ryan KJ, Chongsathidkiet P, Lorrey SJ, Wilkinson DS, et al. Immune suppression in gliomas. J Neurooncol. 2021;151:3–12.
Chongsathidkiet P, Jackson C, Koyama S, Loebel F, Cui X, Farber SH, et al. Sequestration of T cells in bone marrow in the setting of glioblastoma and other intracranial tumors. Nat Med. 2018;24:1459–68.
Dubinski D, Wolfer J, Hasselblatt M, Schneider-Hohendorf T, Bogdahn U, Stummer W, et al. CD4+ T effector memory cell dysfunction is associated with the accumulation of granulocytic myeloid-derived suppressor cells in glioblastoma patients. Neuro Oncol. 2016;18:807–18.
Wu A, Wei J, Kong LY, Wang Y, Priebe W, Qiao W, et al. Glioma cancer stem cells induce immunosuppressive macrophages/microglia. Neuro Oncol. 2010;12:1113–25.
Gabrusiewicz K, Rodriguez B, Wei J, Hashimoto Y, Healy LM, Maiti SN, et al. Glioblastoma-infiltrated innate immune cells resemble M0 macrophage phenotype. JCI Insight. 2016;1:e85841.
Abdelfattah N, Kumar P, Wang C, Leu JS, Flynn WF, Gao R, et al. Single-cell analysis of human glioma and immune cells identifies S100A4 as an immunotherapy target. Nat Commun. 2022;13:767.
Hambardzumyan D, Gutmann DH, Kettenmann H. The role of microglia and macrophages in glioma maintenance and progression. Nat Neurosci. 2016;19:20–7.
Verhaak RG, Hoadley KA, Purdom E, Wang V, Qi Y, Wilkerson MD, et al. Integrated genomic analysis identifies clinically relevant subtypes of glioblastoma characterized by abnormalities in PDGFRA, IDH1, EGFR, and NF1. Cancer Cell. 2010;17:98–110.
Wang Q, Hu B, Hu X, Kim H, Squatrito M, Scarpace L, et al. Tumor Evolution Of Glioma-intrinsic Gene Expression Subtypes Associates With Immunological Changes In The Microenvironment. Cancer Cell. 2017;32:42–56.e6.
Engler JR, Robinson AE, Smirnov I, Hodgson JG, Berger MS, Gupta N, et al. Increased microglia/macrophage gene expression in a subset of adult and pediatric astrocytomas. PLoS One. 2012;7:e43339.
Lee AH, Sun L, Mochizuki AY, Reynoso JG, Orpilla J, Chow F, et al. Neoadjuvant PD-1 blockade induces T cell and cDC1 activation but fails to overcome the immunosuppressive tumor associated macrophages in recurrent glioblastoma. Nat Commun. 2021;12:6938.
Murray PJ, Allen JE, Biswas SK, Fisher EA, Gilroy DW, Goerdt S, et al. Macrophage activation and polarization: nomenclature and experimental guidelines. Immunity. 2014;41:14–20.
Quail DF, Joyce JA. The microenvironmental landscape of brain tumors. Cancer Cell. 2017;31:326–41.
Lecoultre M, Dutoit V, Walker PR. Phagocytic function of tumor-associated macrophages as a key determinant of tumor progression control: a review. J Immunother Cancer. 2020;8:e001408.
Zhao J, Zhang W, Wu T, Wang H, Mao J, Liu J, et al. Efferocytosis in the central nervous system. Front Cell Dev Biol. 2021;9:773344.
Elliott MR, Koster KM, Murphy PS. Efferocytosis signaling in the regulation of macrophage inflammatory responses. J Immunol. 2017;198:1387–94.
Fadok VA, Bratton DL, Konowal A, Freed PW, Westcott JY, Henson PM. Macrophages that have ingested apoptotic cells in vitro inhibit proinflammatory cytokine production through autocrine/paracrine mechanisms involving TGF-beta, PGE2, and PAF. J Clin Invest. 1998;101:890–8.
Sachet M, Liang YY, Oehler R. The immune response to secondary necrotic cells. Apoptosis. 2017;22:1189–204.
Zhou Y, Fei M, Zhang G, Liang WC, Lin W, Wu Y, et al. Blockade of the phagocytic Receptor MerTK on tumor-associated macrophages enhances P2X7R-dependent STING activation by tumor-derived cGAMP. Immunity. 2020;52:357–73.e9.
Sun H, Kaartinen MT. Transglutaminases in monocytes and macrophages. Med Sci. 2018;6:115.
Katt WP, Antonyak MA, Cerione RA. The diamond anniversary of tissue transglutaminase: a protein of many talents. Drug Discov Today. 2018;23:575–91.
Szondy Z, Sarang Z, Molnar P, Nemeth T, Piacentini M, Mastroberardino PG, et al. Transglutaminase 2-/- mice reveal a phagocytosis-associated crosstalk between macrophages and apoptotic cells. Proc Natl Acad Sci USA. 2003;100:7812–7.
Toth B, Garabuczi E, Sarang Z, Vereb G, Vamosi G, Aeschlimann D, et al. Transglutaminase 2 is needed for the formation of an efficient phagocyte portal in macrophages engulfing apoptotic cells. J Immunol. 2009;182:2084–92.
Eckert RL, Kaartinen MT, Nurminskaya M, Belkin AM, Colak G, Johnson GV, et al. Transglutaminase regulation of cell function. Physiol Rev. 2014;94:383–417.
Tabolacci C, De Martino A, Mischiati C, Feriotto G, Beninati S. The role of tissue transglutaminase in cancer cell initiation, survival and progression. Med Sci. 2019;7:19.
Zhuang R, Khosla C. Substrates, inhibitors, and probes of mammalian transglutaminase 2. Anal Biochem. 2020;591:113560.
Gundemir S, Monteagudo A, Akbar A, Keillor JW, Johnson GVW. The complex role of transglutaminase 2 in glioblastoma proliferation. Neuro Oncol. 2017;19:208–18.
Yin J, Oh YT, Kim JY, Kim SS, Choi E, Kim TH, et al. Transglutaminase 2 inhibition reverses mesenchymal transdifferentiation of glioma stem cells by regulating C/EBPbeta signaling. Cancer Res. 2017;77:4973–84.
Reardon DA, Brandes AA, Omuro A, Mulholland P, Lim M, Wick A, et al. Effect of Nivolumab vs Bevacizumab in patients with recurrent Glioblastoma: The CheckMate 143 Phase 3 randomized clinical trial. JAMA Oncol. 2020;6:1003–10.
Cloughesy TF, Mochizuki AY, Orpilla JR, Hugo W, Lee AH, Davidson TB, et al. Neoadjuvant anti-PD-1 immunotherapy promotes a survival benefit with intratumoral and systemic immune responses in recurrent glioblastoma. Nat Med. 2019;25:477–86.
Cerami E, Gao J, Dogrusoz U, Gross BE, Sumer SO, Aksoy BA, et al. The cBio cancer genomics portal: an open platform for exploring multidimensional cancer genomics data. Cancer Discov. 2012;2:401–4.
Gao J, Aksoy BA, Dogrusoz U, Dresdner G, Gross B, Sumer SO, et al. Integrative analysis of complex cancer genomics and clinical profiles using the cBioPortal. Sci Signal. 2013;6:pl1.
Brennan CW, Verhaak RG, McKenna A, Campos B, Noushmehr H, Salama SR, et al. The somatic genomic landscape of glioblastoma. Cell. 2013;155:462–77.
Zhao Z, Zhang KN, Wang Q, Li G, Zeng F, Zhang Y, et al. Chinese Glioma genome Atlas (CGGA): A comprehensive resource with functional genomic data from Chinese Glioma patients. Genom Proteom Bioinforma. 2021;19:1–12.
Bowman RL, Wang Q, Carro A, Verhaak RG, Squatrito M. GlioVis data portal for visualization and analysis of brain tumor expression datasets. Neuro Oncol. 2017;19:139–41.
Chen EY, Tan CM, Kou Y, Duan Q, Wang Z, Meirelles GV, et al. Enrichr: interactive and collaborative HTML5 gene list enrichment analysis tool. BMC Bioinforma. 2013;14:128.
Kuleshov MV, Jones MR, Rouillard AD, Fernandez NF, Duan Q, Wang Z, et al. Enrichr: a comprehensive gene set enrichment analysis web server 2016 update. Nucleic Acids Res. 2016;44:W90–7.
Gont, Hanson A, Lavictoire JE, Parolin DA SJ, Daneshmand M, Restall IJ, et al. PTEN loss represses glioblastoma tumor initiating cell differentiation via inactivation of Lgl1. Oncotarget. 2013;4:1266–79.
Pollard SM, Yoshikawa K, Clarke ID, Danovi D, Stricker S, Russell R, et al. Glioma stem cell lines expanded in adherent culture have tumor-specific phenotypes and are suitable for chemical and genetic screens. Cell Stem Cell. 2009;4:568–80.
Starr T, Bauler TJ, Malik-Kale P, Steele-Mortimer O. The phorbol 12-myristate-13-acetate differentiation protocol is critical to the interaction of THP-1 macrophages with Salmonella Typhimurium. PLoS One. 2018;13:e0193601.
Lavictoire SJ, Jomaa D, Gont A, Jardine K, Cook DP, Lorimer IAJ. Identification of Rac guanine nucleotide exchange factors promoting Lgl1 phosphorylation in glioblastoma. J Biol Chem. 2021;297:101172.
Ahangari N, Munoz DG, Coulombe J, Gray DA, Engle EC, Cheng L, et al. Nuclear IMPDH filaments in human gliomas. J Neuropathol Exp Neurol. 2021;80:944–54.
Schindelin J, Arganda-Carreras I, Frise E, Kaynig V, Longair M, Pietzsch T, et al. Fiji: an open-source platform for biological-image analysis. Nat Methods. 2012;9:676–82.
Jacob F, Salinas RD, Zhang DY, Nguyen PTT, Schnoll JG, Wong SZH, et al. A patient-derived glioblastoma organoid model and biobank recapitulates inter- and intra-tumoral heterogeneity. Cell. 2020;180:188–204.e22.
Kumar R, Gont A, Perkins TJ, Hanson JEL, Lorimer IAJ. Induction of senescence in primary glioblastoma cells by serum and TGFβ. eta Sci Rep. 2017;7:2156.
Gangoso E, Southgate B, Bradley L, Rus S, Galvez-Cancino F, McGivern N, et al. Glioblastomas acquire myeloid-affiliated transcriptional programs via epigenetic immunoediting to elicit immune evasion. Cell. 2021;184:2454–70.e26.
Boada-Romero E, Martinez J, Heckmann BL, Green DR. The clearance of dead cells by efferocytosis. Nat Rev Mol Cell Biol. 2020;21:398–414.
Raymond MH, Davidson AJ, Shen Y, Tudor DR, Lucas CD, Morioka S, et al. Live cell tracking of macrophage efferocytosis during Drosophila embryo development in vivo. Science. 2022;375:1182–7.
Chistiakov DA, Killingsworth MC, Myasoedova VA, Orekhov AN, Bobryshev YV. CD68/macrosialin: not just a histochemical marker. Lab Invest. 2017;97:4–13.
Okura N, Nishioka N, Yamada T, Taniguchi H, Tanimura K, Katayama Y, et al. ONO-7475, a Novel AXL inhibitor, suppresses the adaptive resistance to initial EGFR-TKI treatment in EGFR-mutated non-small cell lung cancer. Clin Cancer Res. 2020;26:2244–56.
Ruvolo PP, Ma H, Ruvolo VR, Zhang X, Mu H, Schober W, et al. Anexelekto/MER tyrosine kinase inhibitor ONO-7475 arrests growth and kills FMS-like tyrosine kinase 3-internal tandem duplication mutant acute myeloid leukemia cells by diverse mechanisms. Haematologica. 2017;102:2048–57.
Keillor JW, Chabot N, Roy I, Mulani A, Leogane O, Pardin C. Irreversible inhibitors of tissue transglutaminase. Adv Enzymol Relat Areas Mol Biol. 2011;78:415–47.
Gates EWJ, Calvert ND, Cundy NJ, Brugnoli F, Navals P, Kirby A, et al. Cell-impermeable inhibitors confirm that intracellular human Transglutaminase 2 Is responsible for the Transglutaminase-associated cancer phenotype. Int J Mol Sci. 2023;24:12546–64.
Ohsawa K, Imai Y, Kanazawa H, Sasaki Y, Kohsaka S. Involvement of Iba1 in membrane ruffling and phagocytosis of macrophages/microglia. J Cell Sci. 2000;113:3073–84.
Brat DJ, Castellano-Sanchez AA, Hunter SB, Pecot M, Cohen C, Hammond EH, et al. Pseudopalisades in glioblastoma are hypoxic, express extracellular matrix proteases, and are formed by an actively migrating cell population. Cancer Res. 2004;64:920–7.
Proto JD, Doran AC, Gusarova G, Yurdagul A Jr., Sozen E, Subramanian M, et al. Regulatory T cells promote macrophage efferocytosis during inflammation resolution. Immunity. 2018;49:666–77.e6.
Tachibana O, Lampe J, Kleihues P, Ohgaki H. Preferential expression of Fas/APO1 (CD95) and apoptotic cell death in perinecrotic cells of glioblastoma multiforme. Acta Neuropathol. 1996;92:431–4.
Yurdagul A Jr., Subramanian M, Wang X, Crown SB, Ilkayeva OR, Darville L, et al. Macrophage metabolism of apoptotic cell-derived arginine promotes continual efferocytosis and resolution of injury. Cell Metab. 2020;31:518–33.e10.
Mehrotra P, Ravichandran KS. Drugging the efferocytosis process: concepts and opportunities. Nat Rev Drug Discov. 2022;21:601–20.
Lorimer IAJ. Potential roles for efferocytosis in glioblastoma immune evasion. Neurooncol Adv. 2024;6:vdae012.
Hanayama R, Tanaka M, Miwa K, Shinohara A, Iwamatsu A, Nagata S. Identification of a factor that links apoptotic cells to phagocytes. Nature. 2002;417:182–7.
Akimov SS, Krylov D, Fleischman LF, Belkin AM. Tissue transglutaminase is an integrin-binding adhesion coreceptor for fibronectin. J Cell Biol. 2000;148:825–38.
Wu Y, Singh S, Georgescu MM, Birge RB. A role for Mer tyrosine kinase in alphavbeta5 integrin-mediated phagocytosis of apoptotic cells. J Cell Sci. 2005;118:539–53.
Dickson BH, Tasnim T, Lam AL, Vreize A, Blythe EN, Dekaban GA, et al. MERTK coordinates efferocytosis by regulating integrin localization and activation BioRxiv. https://doi.org/10.1101/2023.07.20.549870. 2023.
Erecinska M, Silver IA. Tissue oxygen tension and brain sensitivity to hypoxia. Respir Physiol. 2001;128:263–76.
Yao CH, Wang R, Wang Y, Kung CP, Weber JD, Patti GJ. Mitochondrial fusion supports increased oxidative phosphorylation during cell proliferation. Elife 2019;8;e41351–370.
Luengo A, Li Z, Gui DY, Sullivan LB, Zagorulya M, Do BT, et al. Increased demand for NAD(+) relative to ATP drives aerobic glycolysis. Mol Cell. 2021;81:691–707.e6.
Ampomah PB, Cai B, Sukka SR, Gerlach BD, Yurdagul A Jr., Wang X, et al. Macrophages use apoptotic cell-derived methionine and DNMT3A during efferocytosis to promote tissue resolution. Nat Metab. 2022;4:444–57.
Gerlach BD, Ampomah PB, Yurdagul A Jr, Liu C, Lauring MC, Wang X, et al. Efferocytosis induces macrophage proliferation to help resolve tissue injury. Cell Metab. 2021;33:2445–63.e8.
Liu M, Ji Z, Jain V, Smith VL, Hocke E, Patel AP, et al. Spatial transcriptomics reveals segregation of tumor cell states in glioblastoma and marked immunosuppression within the perinecrotic niche. Acta Neuropathol Commun. 2024;12:64.
Acknowledgements
We gratefully acknowledge Histology/Imaging/Staining services provided by the Louise Pelletier Core Facility (RRID: SCR_021737) at the Department of Pathology and Laboratory Services, Faculty of Medicine, University of Ottawa. Collection of human tissue/fluid for this study was made possible by the Global Tissue Consent and Collection Programme at the Ottawa Hospital Research Institute. This work was funded by a project grant from the Canadian Institutes of Health Research (#162180) awarded to JWK (principal applicant) and IAJL (co-applicant).
Author information
Authors and Affiliations
Contributions
ML performed the organoid culture and the immunofluorescence microscopy analyses of these, assisted with cell culture efferocytosis assays, and assisted with data acquisition and analysis for additional experiments. FS performed the cell culture efferocytosis assays. ME contributed to the design of the studies and performed the cell culture and Western blot analyses. DGM oversaw the construction and data collection for the tissue microarray used in the study. JWK initiated the study and provided expertise in TGM2 that was used in the design of experiments and the preparation of the manuscript. JS, DC and MA contributed to the organoid studies. JW oversaw the interpretation of immunohistochemical and immunofluorescence analyses and contributed to the writing of the manuscript. IAJL oversaw the design and execution of the study, data interpretation and the writing of the manuscript. All authors reviewed the manuscript and provided comments during the writing process.
Corresponding author
Ethics declarations
Competing interests
The authors declare no competing interests.
Additional information
Publisher’s note Springer Nature remains neutral with regard to jurisdictional claims in published maps and institutional affiliations.
Edited by Professor Mauro Piacentini
Rights and permissions
Open Access This article is licensed under a Creative Commons Attribution 4.0 International License, which permits use, sharing, adaptation, distribution and reproduction in any medium or format, as long as you give appropriate credit to the original author(s) and the source, provide a link to the Creative Commons licence, and indicate if changes were made. The images or other third party material in this article are included in the article’s Creative Commons licence, unless indicated otherwise in a credit line to the material. If material is not included in the article’s Creative Commons licence and your intended use is not permitted by statutory regulation or exceeds the permitted use, you will need to obtain permission directly from the copyright holder. To view a copy of this licence, visit http://creativecommons.org/licenses/by/4.0/.
About this article
Cite this article
Lui, M., Sevinc, F., Elgafarawi, M. et al. Transglutaminase 2 function in glioblastoma tumor efferocytosis. Cell Death Dis 16, 487 (2025). https://doi.org/10.1038/s41419-025-07819-2
Received:
Revised:
Accepted:
Published:
Version of record:
DOI: https://doi.org/10.1038/s41419-025-07819-2








