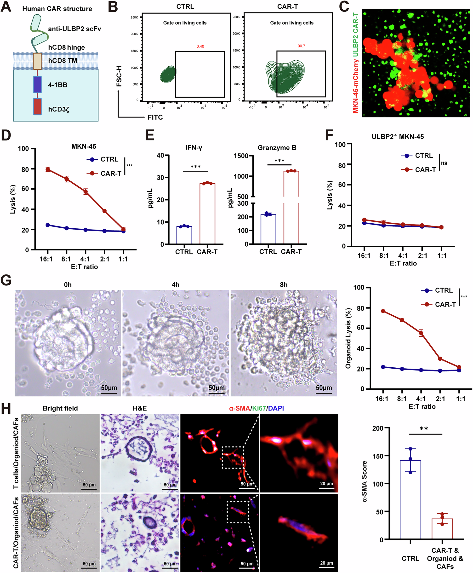
Fig. 5: ULBP2 CAR-T cells specifically eliminate GC cells and organoids.
From: ULBP2 CAR-T cells enhance gastric cancer immunotherapy by inhibiting CAF activation

A Schematic diagram of ULBP2 CAR. B FCM showing the transduction efficiency of CAR-T cells. C IF analysis of the binding of ULBP2 CAR-T cells (green) to MKN-45-mCherry cells (red). D Killing efficiency of MKN-45 cells by ULBP2 CAR-T cells, determined by LDH-based cytotoxicity assay (n = 3). E Protein levels of IFN-γ and granzyme B in the culture supernatant (n = 3). F Killing efficiency of ULBP2−/− MKN-45 cells by ULBP2 CAR-T cells (n = 3). G Representative images of GC organoids and killing efficiency of organoids by ULBP2 CAR-T cells (n = 3). H Representative bright field, H&E, and α-SMA staining images of ULBP2 CAR-T cells, CAFs, and organoid co-culture system, along with quantification of α-SMA positive area (n = 3). Data are represented as mean ± SEM (ns, nonsignificant; ***p < 0.001).